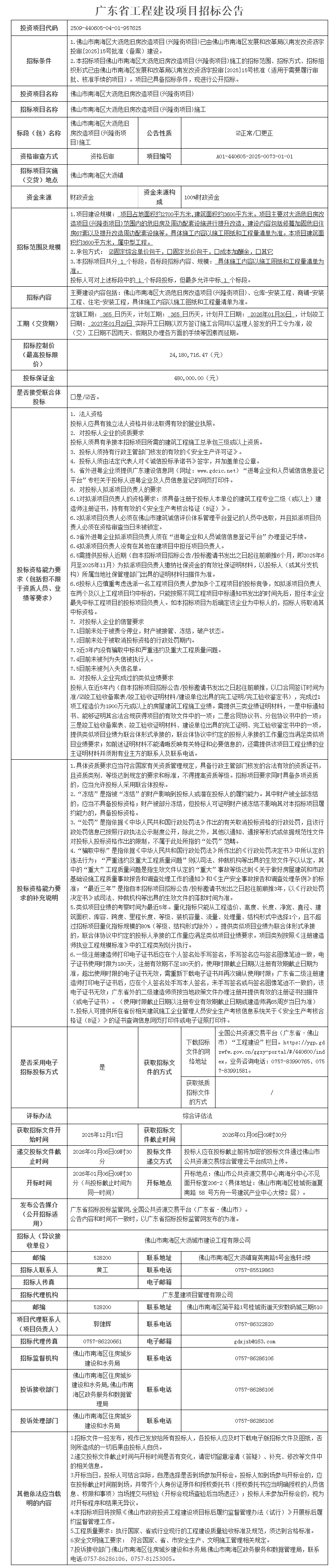
佛山市顺德区北滘医院改扩建工程——外电建设工程施工招标公告
佛山市南海区国有建设用地使用权拍卖出让公告
经佛山市人民政府批准,佛山市自然资源局委托佛山市公共资源交易中心南海分中心以拍卖方式出让交易编号为TD2025(NH)XP0001的国有建设用地使用权。现将有关事项公告如下:
一、此次拍卖出让地块的基本情况和规划指标要求如下表:
二、中华人民共和国境内外的法人和其他组织,除法律、法规另有规定外,均可申请单独参加竞买活动(本宗地不接受联合竞买)。
三、本次国有建设用地使用权拍卖采用以“固定地价,竞无偿移交给佛山市南海区大沥镇指定镇属企业的股权份额”的方式确定竞得人。
四、本次拍卖的详细资料和具体要求,见拍卖文件。申请人可在广东省公共资源交易平台(佛山市)(网址:https://ygp.gdzwfw.gov.cn/#/440600/index)网页下载相关出让文件。
五、申请人可于 2026年1月5 日上午9至10时,向佛山市公共资源交易中心南海分中心提出书面申请。竞买保证金到账的截止时间为 2026年1月 4日17时。
经审查,申请人具备申请条件,并按规定交纳竞买保证金的,佛山市公共资源交易中心南海分中心将在2026年1月5日上午10时前确认其竞买资格。
以外汇缴交竞买保证金的境外(含港、澳、台地区)竞买申请人,在缴交竞买保证金前,需首先向佛山市公共资源交易中心南海分中心提交竞买申请材料,取得竞买资格。
六、本次拍卖不接受邮寄、电子邮件以及口头竞买申请。本次国有建设用地使用权出让现场拍卖会定于2026年1月5日上午10时正在佛山市公共资源交易中心南海分中心215交易大厅举办。
七、佛山市自然资源局对本次出让国有建设用地使用权拥有最终解释权。未尽事宜依照《招标拍卖挂牌出让国有建设用地使用权规定》办理。
九、联系方式
(一)咨询电话:0757-81009276、86369923
(二)中心地址:佛山市南海区桂城街道夏南路58号公共资源交易中心
微信
新浪微博
QQ空间
QQ好友
豆瓣
Facebook
Twitter














































































































































































































































