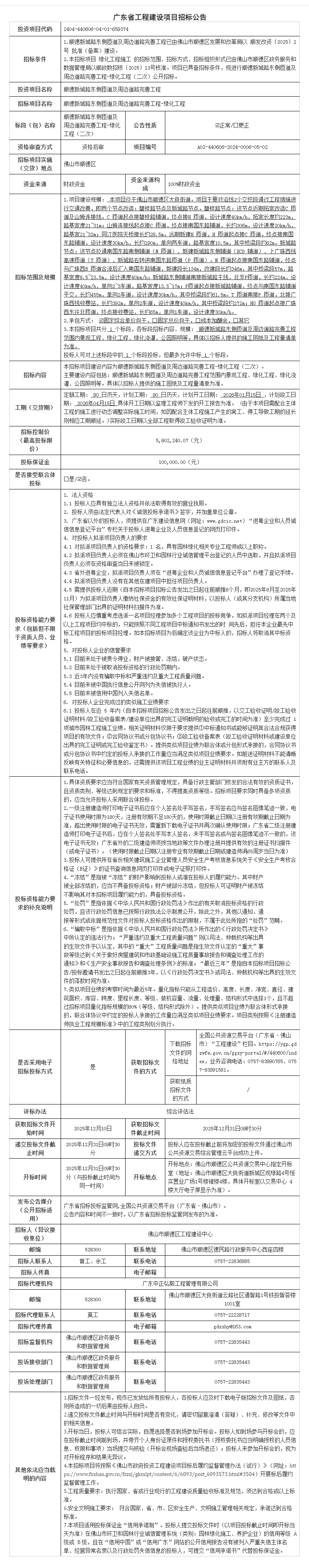
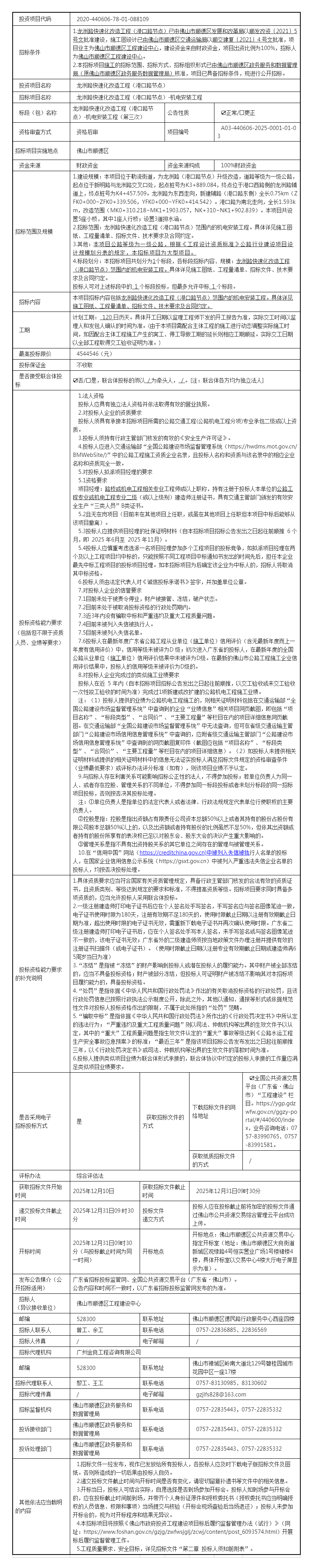
顺德龙洲路快速化改造工程(港口路节点)-机电安装工程(第三次)招标公告
项目概况
超快超精密制造与测试平台招标项目的潜在投标人应在广东省政府采购网https://gdgpo.czt.gd.gov.cn/获取招标文件,并于 2025年12月31日 10时00分 (北京时间)前递交投标文件。
一、项目基本情况
项目编号:202511089406058
项目名称:超快超精密制造与测试平台
采购方式:公开招标
预算金额:4,890,000.00元
采购需求:
二、申请人的资格要求:
1.投标供应商应具备《中华人民共和国政府采购法》第二十二条规定的条件,提供下列材料:
1)具有独立承担民事责任的能力:在中华人民共和国境内注册的法人或其他组织或自然人,投标时提交有效的营业执照(或事业法人登记证或身份证等相关证明)副本扫描件。分支机构投标的,须提供总公司和分公司营业执照副本扫描件,总公司出具给分支机构的授权书。
2)有依法缴纳税收和社会保障资金的良好记录:须提供下列任一项证明材料:①提供投标截止日前6个月内(含投标截止时间当月)任意1个月依法缴纳税收和社会保障资金的相关材料(如依法免税或不需要缴纳社会保障资金的,提供相应证明材料)扫描件,②提供《政府采购供应商资格信用承诺函》作为证明材料(格式详见采购公告附件)。
3)具有良好的商业信誉和健全的财务会计制度:提供《政府采购供应商资格信用承诺函》(格式详见采购公告附件)或提供以下三种证明材料之一即可:①提供2024年度的财务状况报告,财务状况报告须由第三方会计师事务所出具,并能清晰显示第三方会计师事务所的印章和注册会计师签字盖章,且能反映审计结论;②基本开户银行出具的资信证明(要求:提供投标截止之日前6个月内(含投标截止时间当月)任意一个月出具的资信证明。如资信证明不能体现基本开户账户的,应另附开户许可证(无开户许可证的,可提供由银行开具的《基本存款账户信息》(公户账户主档)或其他相关证明资料);③财政部门认可的政府采购专业担保机构出具的投标担保函。
4)履行合同所必需的设备和专业技术能力:提供承诺函(格式自拟)或提供具有履行合同所必需的设备和专业技术能力的其他证明材料。
5)参加采购活动前3年内,在经营活动中没有重大违法记录:须提供下列任一项证明材料:①参照投标函相关承诺格式内容进行承诺。②提供《政府采购供应商资格信用承诺函》作为证明材料(详见采购公告附件)。重大违法记录,是指供应商因违法经营受到刑事处罚或者责令停产停业、吊销许可证或者执照、较大数额罚款等行政处罚。(根据财库〔2022〕3号文,“较大数额罚款”认定为200万元以上的罚款,法律、行政法规以及国务院有关部门明确规定相关领域“较大数额罚款”标准高于200万元的,从其规定。)
2.落实政府采购政策需满足的资格要求:
采购包1(超精密单点金刚石车床)落实政府采购政策需满足的资格要求如下:
本采购包属于专门面向中小企业采购的项目。本采购包的企业划分标准所属行业为:工业。投标人提供的所有标的的制造商应均为中小企业(监狱企业或残疾人福利性单位视同小微企业)。中小企业具体标准根据《工业和信息化部、国家统计局、国家发展 和改革委员会、财政部关于印发中小企业划型标准规定的通知》(工信部联企业〔2011〕 300 号)文件进行划分;监狱企业根据(财库〔2014〕68 号)的规定;残疾人福利性单位根据(财库〔2017〕141 号)的规定。投标人投标时,须提供《中小企业声明函(货物)》或《残疾人福利性单位声明函》或监狱企业证明文件。
采购包2(3D高精度柔性微纳传感器加工及测试系统)落实政府采购政策需满足的资格要求如下:
本采购包属于专门面向中小企业采购的项目。本采购包的企业划分标准所属行业为:工业。投标人提供的所有标的的制造商应均为中小企业(监狱企业或残疾人福利性单位视同小微企业)。中小企业具体标准根据《工业和信息化部、国家统计局、国家发展 和改革委员会、财政部关于印发中小企业划型标准规定的通知》(工信部联企业〔2011〕 300 号)文件进行划分;监狱企业根据(财库〔2014〕68 号)的规定;残疾人福利性单位根据(财库〔2017〕141 号)的规定。投标人投标时,须提供《中小企业声明函(货物)》或《残疾人福利性单位声明函》或监狱企业证明文件。
采购包3(Femto飞秒激光器)落实政府采购政策需满足的资格要求如下:
本采购包属于专门面向中小企业采购的项目。本采购包的企业划分标准所属行业为:工业。投标人提供的所有标的的制造商应均为中小企业(监狱企业或残疾人福利性单位视同小微企业)。中小企业具体标准根据《工业和信息化部、国家统计局、国家发展 和改革委员会、财政部关于印发中小企业划型标准规定的通知》(工信部联企业〔2011〕 300 号)文件进行划分;监狱企业根据(财库〔2014〕68 号)的规定;残疾人福利性单位根据(财库〔2017〕141 号)的规定。投标人投标时,须提供《中小企业声明函(货物)》或《残疾人福利性单位声明函》或监狱企业证明文件。
3.本项目的特定资格要求:
采购包1(超精密单点金刚石车床)特定资格要求如下:
(1)供应商未被列入“信用中国”网站(www.creditchina.gov.cn)“失信被执行人或重大税收违法失信主体或政府采购严重违法失信行为记录名单”;不处于中国政府采购网(www.ccgp.gov.cn)“政府采购严重违法失信行为信息记录”中的禁止参加政府采购活动期间。(以采购代理机构于投标截止时间当天在“信用中国”网站(www.creditchina.gov.cn)及中国政府采购网(http://www.ccgp.gov.cn/)查询结果为准,如相关失信记录已失效,供应商需提供相关证明资料)。
(2)供应商必须符合法律、行政法规规定的其他条件:单位负责人为同一人或者存在直接控股、管理关系的不同供应商,不得同时参加本采购项目(采购包)投标。为本项目提供整体设计、规范编制或者项目管理、监理、检测等服务的供应商,不得再参与本项目投标。依据投标函承诺相关要求内容。
(3)本项目不接受联合体投标。
采购包2(3D高精度柔性微纳传感器加工及测试系统)特定资格要求如下:
(1)供应商未被列入“信用中国”网站(www.creditchina.gov.cn)“失信被执行人或重大税收违法失信主体或政府采购严重违法失信行为记录名单”;不处于中国政府采购网(www.ccgp.gov.cn)“政府采购严重违法失信行为信息记录”中的禁止参加政府采购活动期间。(以采购代理机构于投标截止时间当天在“信用中国”网站(www.creditchina.gov.cn)及中国政府采购网(http://www.ccgp.gov.cn/)查询结果为准,如相关失信记录已失效,供应商需提供相关证明资料)。
(2)供应商必须符合法律、行政法规规定的其他条件:单位负责人为同一人或者存在直接控股、管理关系的不同供应商,不得同时参加本采购项目(采购包)投标。为本项目提供整体设计、规范编制或者项目管理、监理、检测等服务的供应商,不得再参与本项目投标。依据投标函承诺相关要求内容。
(3)本项目不接受联合体投标。
采购包3(Femto飞秒激光器)特定资格要求如下:
(1)供应商未被列入“信用中国”网站(www.creditchina.gov.cn)“失信被执行人或重大税收违法失信主体或政府采购严重违法失信行为记录名单”;不处于中国政府采购网(www.ccgp.gov.cn)“政府采购严重违法失信行为信息记录”中的禁止参加政府采购活动期间。(以采购代理机构于投标截止时间当天在“信用中国”网站(www.creditchina.gov.cn)及中国政府采购网(http://www.ccgp.gov.cn/)查询结果为准,如相关失信记录已失效,供应商需提供相关证明资料)。
(2)供应商必须符合法律、行政法规规定的其他条件:单位负责人为同一人或者存在直接控股、管理关系的不同供应商,不得同时参加本采购项目(采购包)投标。为本项目提供整体设计、规范编制或者项目管理、监理、检测等服务的供应商,不得再参与本项目投标。依据投标函承诺相关要求内容。
(3)本项目不接受联合体投标。
三、获取招标文件
时间: 2025年12月10日 至 2025年12月17日 ,每天上午 00:00:00 至 12:00:00 ,下午 12:00:00 至 23:59:59 (北京时间,法定节假日除外)
地点:广东省政府采购网https://gdgpo.czt.gd.gov.cn/
方式:在线获取
售价: 免费获取
四、提交投标文件截止时间、开标时间和地点
2025年12月31日 10时00分00秒 (北京时间)
递交文件地点:广东省政府采购网https://gdgpo.czt.gd.gov.cn/
开标地点:广东省政府采购网https://gdgpo.czt.gd.gov.cn/
五、公告期限
自本公告发布之日起5个工作日。
六、其他补充事宜
1.本项目采用电子系统进行招投标,请在投标前详细阅读供应商操作手册,手册获取网址:https://gdgpo.czt.gd.gov.cn/help/transaction/download.html。投标供应商在使用过程中遇到涉及系统使用的问题,可通过020-88696588 进行咨询或通过广东政府采购智慧云平台运维服务说明中提供的其他服务方式获取帮助。
2.供应商参加本项目投标,需要提前办理CA和电子签章,办理方式和注意事项详见供应商操作手册与CA办理指南,指南获取地址:https://gdgpo.czt.gd.gov.cn/help/problem/。
3.如需缴纳保证金,供应商可通过"广东政府采购智慧云平台金融服务中心"(http://gdgpo.czt.gd.gov.cn/zcdservice/zcd/guangdong/),申请办理投标(响应)担保函、保险(保证)保函。
4.本项目开标(开启)方式为“远程电子开标”,供应商于开标(开启)当天,在云平台进行在线签到及在线解密,不需要委派代表前往现场,提醒如下:
(1)请供应商按“远程开标”有关要求,在投标(响应)文件提交截止时间前上传加密的电子投标(响应)文件,未按要求上传的将视为自动放弃投标(响应)。
(2)供应商在参加开标(开启)以前须自行对使用电脑的网络环境、驱动安装、客户端安装以及数字证书的有效性等进行检测,确保可以正常使用。
(3)供应商的法定代表人或其授权代表应当按照本采购公告载明的时间和模式等要求参加开标(开启)。在投标(响应)文件提交截止时间前30分钟,应当登录云平台开标大厅进行签到,并且填写授权代表的姓名与手机号码。若因签到时填写的授权代表信息有误而导致的不良后果,由供应商自行承担。
(4)开标(开启)时,供应商应当使用编制本项目(采购包)电子投标/响应文件时加密所用数字证书开始解密,解密时限以开标时现场代理机构人员设置为准,供应商不按要求进行解密,视为无效投标(响应)。
(5)云平台操作过程中如有相关问题可通过广东省政府采购网(https://gdgpo.czt.gd.gov.cn/)下载操作手册查询,或通过云平台公布的在线客服、微信/QQ群、专线电话等方式咨询。
5.供应商如对采购文件有疑问,请提前致电代理机构咨询。
七、对本次招标提出询问,请按以下方式联系。
1.采购人信息
名 称:佛山大学
地 址:佛山市禅城区江湾一路18号
联系方式:0757-82773631
2.采购代理机构信息
名 称:广州群生招标代理有限公司
地 址:广东省广州市越秀区东风东路555号粤海集团大厦2204
联系方式:020-83812935,18011735206
3.项目联系方式
项目联系人:陈工、黎工
电 话:020-83812935,18011735206

微信
新浪微博
QQ空间
QQ好友
豆瓣
Facebook
Twitter














































































































































































































































