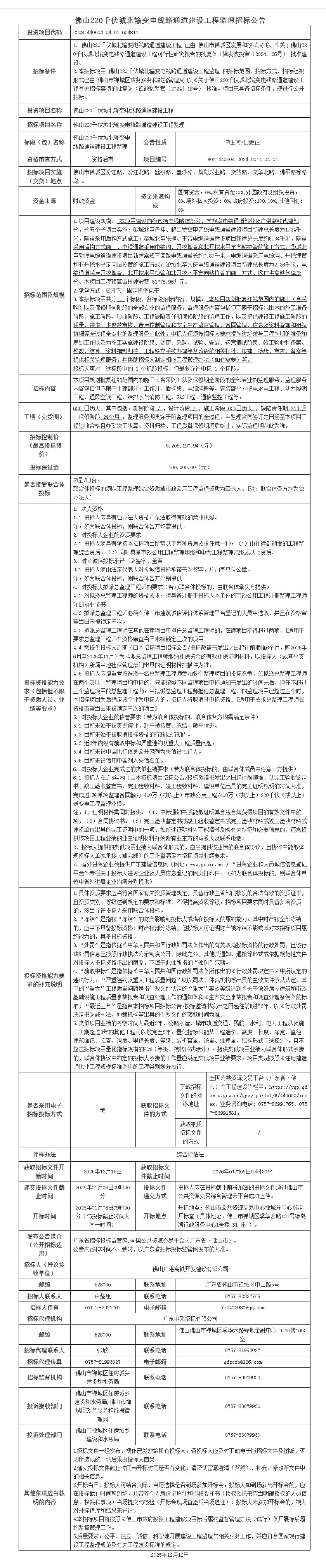
佛山220千伏城北输变电线路通道建设工程监理招标公告


经佛山市顺德区人民政府批准,佛山市顺德区伦教街道办事处(以下简称“委托人”)委托佛山市顺德区公共资源交易中心(以下简称“挂牌人”)以现场挂牌竞买的方式对佛山市顺德区伦教街道奋扬路以南、世龙大道以东地块用地(以下简称“本项目”)的“改造权”公开交易,现将本项目“改造权”公开挂牌竞买的有关事宜公告如下:
一、佛山市顺德区伦教街道奋扬路以南、世龙大道以东地块概况:
交易编号:TD2025(SD)XG0008,本项目位置:佛山市顺德区伦教街道奋扬路以南、世龙大道以东地块,宗地图号:148065-013(1),用地面积为31446.16平方米(折合47.17亩),土地使用性质:一类工业用地(M1)兼容物流仓储用地(W);其中:A区面积为7985.42平方米(折合约11.98亩);B区面积为23460.74平方米(折合约35.19亩),详见 “分区示意图”,以最终可供地的面积为准。地块的用地面积、规划指标及建设开发要求详见《佛山市顺德区伦教街道奋扬路以南、世龙大道以东地块改造权交易项目协议》、《佛山市顺德区建设用地规划条件》(初稿)及《投资开发建设协议》(初稿),地块的规划指标和经济投资指标最终按批复的控制性详细规划和《投资开发建设协议》实施。
本项目办理土地出让时,土地使用权出让年限为50年,具体起始时间以项目用地上所签署的《国有建设用地使用权出让合同》约定的时间为准。
二、项目改造模式:
本项目用地的“改造权”公开挂牌竞买起始价为人民币8777万元(本项目用地改造权挂牌竞买设有保密底价),每次竞价加价幅度不得小于人民币87万元。竞买保证金为人民币1755万元,交纳竞买保证金的截止时间为2026年1月12日上午9时正。申请人必须以自己的名义一次性足额交纳保证金,不得由他人代缴。
本项目采用现场竞价的方式,对项目用地的“改造权”进行竞价,以“价高者得”的方式确定竞得人,并按以下原则确定本项目各地块的成交地面单价:
成交用地单价=成交总价/本地块面积 (本地块的起拍地面单价,精确到小数点后两位)。
本项目通过现场挂牌竞买方式确定“改造权”竞得人,并与竞得人签订《佛山市顺德区伦教街道奋扬路以南、世龙大道以东地块改造权交易项目协议》。佛山市顺德区伦教街道土地发展中心(以下简称“伦教土发中心”)使用竞得人交付的改造资金用于支付地上物清拆补偿费用,完成地上物清拆及土地平整工作。土地整理完成后,本项目由自然资源部门与竞得人签订《国有建设用地使用权出让合同》、由伦教土发中心与竞得人签订地块的《投资开发建设协议》。之后,竞得人对项目地块进行开发建设。
三、挂牌时间安排:
(一)挂牌公告期:2025年12月12日至2026年1月1日。
(二)挂牌时间:2026年1月2日至2026年1月12日10时止。挂牌人将于2026年1月12日9时正在佛山市顺德区大良街道新城区观绿路4号恒实置业广场1号楼裙楼顺德区公共资源交易中心开标室404举行本项目用地的“改造权”挂牌竞买现场会议,挂牌人和委托人在现场为申请人办理竞买登记手续及接受报价。
(三)挂牌现场竞价:挂牌时间截止时,有竞买人表示愿意继续竞价的,挂牌转入现场竞价程序,通过现场竞价确定竞得人。没有竞买人愿意继续竞价的,挂牌竞价结束。
四、竞买资格及要求:
1、中华人民共和国境内外的法人和其他组织,除法律、法规另有规定外,均可单独参与本项目改造权竞买。
2.若竞得人注册地址不在顺德区的,竞得人须自签订《佛山市国有建设用地使用权出让合同》之日起12个月内将注册地址调整至伦教街道。若竞得人成立用于受让土地的新公司,须自签订《佛山市国有建设用地使用权出让合同》之日起6个月内在顺德区伦教街道内成立开展宗地项目相关经营活动。否则委托人有权提请政府相关部门不予办理本项目改造权相关手续,并且由此所引起的损失和责任由竞得人自负。
3.竞得人须在顺德区伦教街道履行合法依规的纳税义务。
4.本项目不接受联合体竞价。
5.竞得人需充分知悉本项目采用“改造权公开交易”模式实施地块改造,具体流程及前期工作要求如下:竞得人须于签订《佛山市顺德区伦教街道奋扬路以南、世龙大道以东地块改造权交易项目协议》后,严格按照该协议及《佛山市顺德区伦教街道奋扬路以南、世龙大道以东地块改造权挂牌竞买须知》中关于改造资金支付的约定,向委托人指定账户足额支付改造资金;待本项目土地整理工作全部完成后,再由自然资源部门与竞得人签订《国有建设用地使用权出让合同》。
6、申请人存在下列违法违规违约行为的,在结案和问题查处整改到位前,申请人及其控股股东不得参与本地块挂牌竞买活动:
(1)存在伪造公文骗取用地和非法倒卖土地等犯罪行为的;
(2)存在非法转让土地使用权等违法行为的;
(3)被佛山市自然资源局顺德分局认定因用地者自身原因导致土地闲置、尚未处理完毕的土地使用人;
(4)被佛山市中级人民法院列入《启动执行联动机制决定书》和《协助执行通知书》内的失信被执行人;
(5)列入顺德区违法建设失信联合惩戒管理的对象;
(6)列入重大欠薪失信联合惩戒管理的对象;
(7)法律法规规定的其他情形。
五、本项目用地的“改造权”是以现场挂牌竞买的方式公开交易,成交后竞得人除缴纳成交价款外,还另须按规定向政府缴纳契税和印花税。竞得人须于《国有建设用地使用权出让合同》签订之日起15个工作日内到税务部门契税业务窗口办理相关的契税涉税事项。
六、本项目用地的“改造权”详细资料和具体要求,详见TD2025(SD)XG0008号挂牌竞买文件。竞买人可通过互联网(佛山市顺德区公共资源交易中心网址:http://www.shunde.gov.cn/ggzy/)获取本项目用地的“改造权”挂牌竞买文件。本次公告后至挂牌现场会开始期间,如有关于本项目用地的“改造权”挂牌竞买文件修改、澄清、说明等将通过上述网站发布,请有意竞买人密切留意。
挂牌人地址:佛山市顺德区大良街道新城区观绿路4号恒实置业广场1号楼裙楼
联系电话:0757-22837810(梁先生)、0757-22837820(陈小姐)
委托人地址:佛山市顺德区伦教街道新丰路12号
联系电话:0757-27757555(黎小姐)、0757-27330139(曾先生)
微信
新浪微博
QQ空间
QQ好友
豆瓣
Facebook
Twitter














































































































































































































































