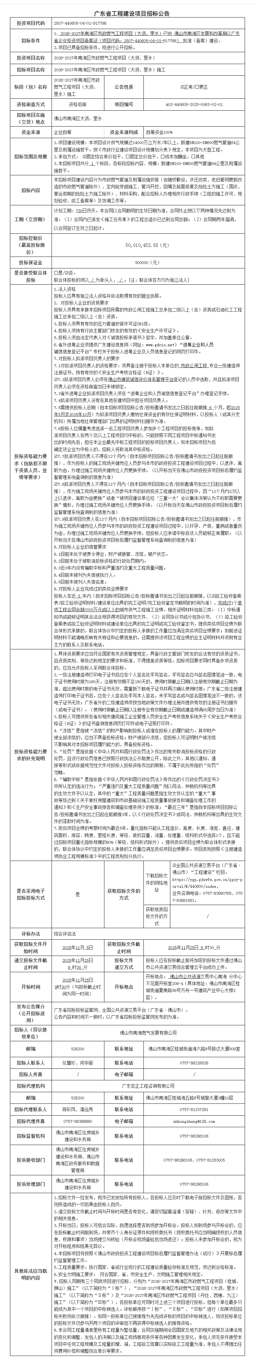
佛山市顺德区高富路增设非机动车道项目施工招标公告
-
佛山顺德中心城区老旧小区改造项目-顺德区大良街道大门社区适老化服务综合体建设项目(二期)施工招标公告
-
佛山市南海区解放水系水环境综合治理项目-狮山镇虎头坑涌分布式活水项目监理招标公告
-
南海官窑立交东侧一环科技园周边排涝整治工程施工招标公告
-
禅城区文华中路西侧、 绿景路北侧地块项目监理招标公告
-
佛山市南海区良安水系水环境综合治理项目-白沙桥社区管网工程(里坑圳涌和庄边段)勘察设计招标公告
-
佛山市综合保税区及产业配套区路网工程--产业配套区(质量检测)招标公告
-
南海丹灶镇公共空间设施修复-海安路特色粮仓文化基础设施建设工程施工招标公告
-
南海九江儒林湾百千万工程新型城镇化基础设施补短板项目设计招标公告
-
南海沿江路(大沙工业大道-水口水道大桥)原有道路修复工程施工招标公告
-
佛山市南海区第五人民医院医技住院综合楼改扩建项目高低压电房及外电工程招标红公告
当中华茶文化遇上大湾区消费活力,一场属于茶人的盛会即将在顺德绽放!2025 顺德茶业博览会(大良站)以 “茗聚顺德 匠蕴茶香” 为主题,将于11月7日-10日(9:00-18:00)登陆顺博创意园,既是茶产业的贸易平台,更是茶文化的体验盛宴 —— 现在不仅发朋友圈集赞能领好礼,只要到场就能免费拿冷泡茶,快跟着攻略往下看
壹
为什么这场茶博会值得冲?
展会核心亮点抢先看
作为粤港澳大湾区重要的茶叶盛会,本次茶博会承载着 “连接产区与市场、传承文化与赋能产业” 的双重价值,亮点满满:
1. 背景硬核:顺应趋势,赋能茶产业
茶文化是中华文明的重要载体,如今茶叶消费趋向多元化、品质化,茶产业更成为乡村振兴的关键力量。顺德作为华南地区重要茶叶集散地,依托大湾区消费能力,本次展会搭建品牌展示、贸易合作、文化交流、消费体验于一体的专业平台,一边连接云南、贵州、浙江等全国主要茶产区,助力茶农拓宽销路;一边满足市民对高品质茶品的需求,推动茶文化创新传承。
2. 展商重磅:100 + 品牌齐聚,六大茶类全覆盖
本次展会汇聚全国 100 余家优质展商,涵盖六大茶类及茶具、茶食品,各地好茶一次尝遍!
云南产区:仙旺、勐诚、布朗等品牌带来老班章、冰岛名山古树茶,还有滇红茶、傣族传统制茶技艺展示;
贵州产区:聚焦 “绿色生态”,带来遵义红茶、都匀毛尖、绿宝石等区域名品,展现高山茶的纯净品质;
浙江产区:西湖龙井、安吉白茶等传统名茶登场,更有江苏宜兴紫砂壶(非遗工艺)等茶具精品。
3. 体验丰富:逛展 + 文旅,一站式打卡
展会选址顺博创意园,周边资源超便利:10 分钟到金榜文化美食街尝顺德地道美味,15 分钟达清晖园感受岭南园林魅力,毗邻的涛汇广场还能满足购物、休闲需求。展会内更设品牌茶展区、茶具文化区,不仅能买茶,还能感受沉浸式感受茶之美。
贰
双重福利!
到场就有冷泡茶,集赞再抱茶礼归
不用消费,福利直接拉满 —— 无门槛领冷泡茶,集赞再兑茶具 / 茶饼,轻松解锁逛展惊喜!(福利详情戳链接了解→茶香预警!2025 顺德茶业博览会(大良站)启幕,发圈集赞免费抱好茶礼!)
叁
关键信息记牢
一、活动时间
2025年11月7日-11月10日(周五至周一)9:00-18:00
二、展会地址
顺博创意园(大良凤翔路 41 号)
三、若有疑问,可咨询:王先生 13928222838
11月7日-10日,顺博创意园茶香已备好,茶礼已就位发个朋友圈,邀上茶友一起赴这场顺德茶香之约吧!
微信
新浪微博
QQ空间
QQ好友
豆瓣
Facebook
Twitter
