城市站点
> 高明这些学校招生计划公布!4月16日起报名!
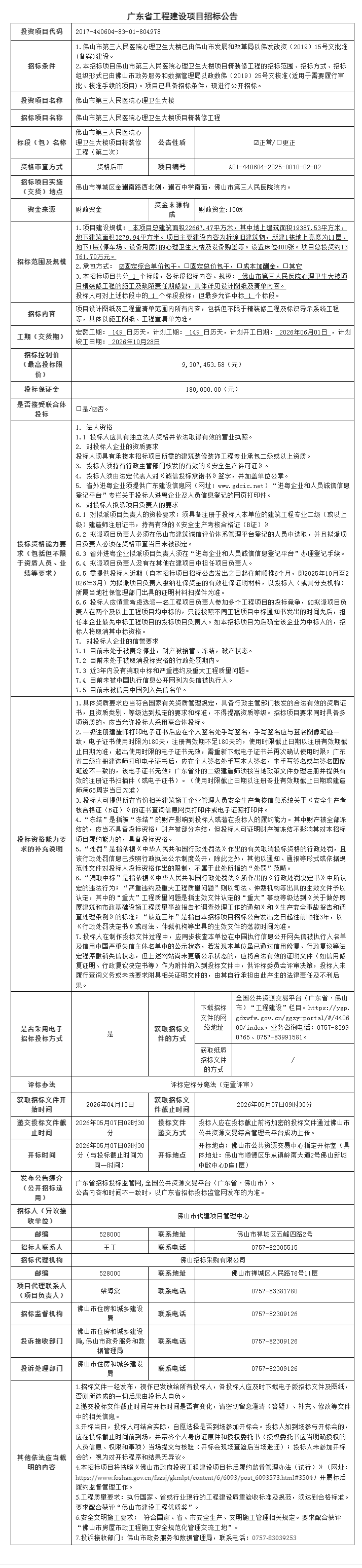
详细内容

高明这些学校招生计划公布!4月16日起报名!

时间:2026-04-14     人气:2769     来源:荷城发布     作者:
概述:平台招录,全面管理。民办义务教育学校招生全过程通过佛山市民办义务教育学校招生信息管理与数据共享平台(以下简称“市民办招生平台”)管理......

高明区2026年民办义务教育学校


新生报名4月16日开始


请各位家长认真阅读以下信息


一、基本原则


(一)平台招录,全面管理。民办义务教育学校招生全过程通过佛山市民办义务教育学校招生信息管理与数据共享平台(以下简称“市民办招生平台”)管理,各类招生对象必须在市民办招生平台报名并通过资格审核。


(二)机会公平,唯一录取。报名人数超过招生计划数的,实行电脑随机摇号录取,由区教育局在统一时间按统一流程组织进行,做到公平公正公开。电脑随机摇号实行“双随机”,对报名对象随机排序后再随机摇号。报名对象为双(多)胞胎的,如有意入读同一所民办学校,审核通过后,使用同一个摇号码进行电脑摇号,中签则全部录取,不中签则都不录取。凡已被录取的报名对象,包括放弃注册者,均不得再被其他民办学校录取。


二、招生计划


全区2026年民办义务教育学校招生计划为1776人。其中,小学816人,初中960人(各校招生计划详见附件)。如有变动,以最后公布的为准。



三、招生对象


2026年高明区民办义务教育学校小学的招生对象为2020年8月31日(含8月31日)前出生且未接受过义务教育的适龄儿童;初中招生对象为受完规定年限小学教育并正常毕业的应届小学毕业生。


四、生源分类


适龄儿童少年或父母(含其他法定监护人,下同)一方符合下列类别之一的,可申请报读本区民办学校。


第一类:具有本区户籍。


第二类:持有效期内本区居住证(含港澳台居民居住证)。


第三类:具有本区学籍的小学应届毕业生(仅限学生本人报读初中)。


第四类:在本区居住的华侨及外国籍人员。


第五类:各类优待对象。


(一)政策直招。符合国家、省、市有关优待政策条件的军人子女、国家综合性消防救援队伍人员子女、公安英烈和因公牺牲伤残民警子女、因公殉职基层干部子女及国家对口支援地区援派干部子女。


(二)人才直招。


1.符合地方政策规定条件的高层次人才子女。


2.对市、区政府特定条件的重大项目、重大平台有突出贡献的特殊人才子女。


(三)协议直招。


1.有效期内建校协议约定承接生源。


2.本校董事会(理事会)成员直系亲属。


3.本校签署劳动合同且已在本校工作和购买社保满一年的在职教职工子女。


第六类:不符合以上条件,但具有在本区工作或居住的证明,如社保、纳税、房产等。(此类对象也需在市民办招生平台报名,资格审核通过后不能填报志愿,只能参加补录)


五、招生方式


按照报名对象条件,分类实行普通招生、直招、校内直升和补录。


(一)普通招生


对第一类至第四类招生对象实行普通招生。


(二)直招


对符合条件的第五类优待招生对象直接录取。


(三)校内直升


对符合条件的一贯制学校中,自愿选择入读本校初中,且具有本校小学学段连续六年完整学籍的应届毕业生优先进行直升录取。其中,2021年3月31日(不含)后新设立或合并的一贯制学校,纳入市民办招生平台招生后的小学一年级学生毕业时,才具有本校直升资格。


为确保政策有序衔接,对于在2021年3月31日(含)前设立或变更的一贯制学校就读,且在此日期前已具有该校学籍的学生,其毕业时具有该校直升资格。


(四)补录


对资格审核通过且未被任何学校录取的报名对象,实行补录。第六类招生对象,只能参加补录。


六、招生流程


(一)公布招生信息


1.区教育局向社会公布本区工作实施细则,公布本区民办义务教育学校招生计划、具备直升招生资格的学校及其小学毕业生人数,公示协议直招学校资格、直招计划及政策直招、人才直招和协议直招学生名单,并报市教育局备案。


2.各民办学校同步在本校网站(微信公众号)公布经核准的招生计划、本校办学理念、办学特色、办学条件(包括住宿条件、新生床位数)、收费标准等招生信息和三个承诺。学生、家长应自行通过学校网站(微信公众号)充分了解相关信息。


3.各民办学校原则上面向学校所在区招生,优先满足学校所在区适龄儿童少年入学需求。审批机关为市教育局的学校,在区内补录后仍未完成招生计划,在保障住宿条件的前提下,可面向市内区外补录。具体学校名单和补录计划由市教育局统一公布。


(二)招生报名


1.报名时间。


小学、初中报名时间:4月16日9:00-20日17:00


2.网上报名。


(1)适龄儿童少年在市民办招生平台注册,根据本人或父母所符合的条件选择报名所属区,以唯一身份报名。同时符合多个区报名条件的,只能选择其中一个区作为报名所属区。


(2)双(多)胞胎、兄弟姐妹有意入读同一所学校的适龄儿童少年,报名时须同时填报“长幼随学”有关信息。弟弟妹妹应符合哥哥姐姐学校所属区的报名条件,并将哥哥姐姐学校所属区作为报名所属区。


(三)资格审核


审核时间:5月9日9:00-5月11日17:00


1.区教育局对所有报名对象进行资格审核,其中直招和校内直升对象的资格审核结果,要面向社会公示不少于3天。


2.所有报名对象应及时登录市民办招生平台查看资格审核结果。未通过资格审核或报名直招但未被录取的,可在规定时间内修改报名信息。


3.符合校内直升条件的小学毕业生在查询资格审核结果时,应核对是否已标记具有本校直升报名资格,信息有误的应在规定时间内联系学校进行更正。


(四)填报志愿


填报时间:5月15日9:00-5月18日17:00


1.直招对象在报名时一并填报志愿,其中政策直招和人才直招对象应填报所属区2-3所学校志愿,协议直招对象应将协议学校作为唯一志愿填报。


2.校内直升及普通招生对象在资格审核通过后填报志愿。校内直升对象可依入学意愿按顺序选报本校直升志愿和所属区至多2所学校的志愿。普通招生对象可依入学意愿按顺序选报所属区至多2所学校的志愿。


3.弟弟妹妹有意与哥哥姐姐入读同一所学校,必须填报哥哥姐姐所在学校为第一志愿。其中,哥哥姐姐所在学校为一贯制学校,同时弟弟妹妹具备该学校直升资格,必须填报该学校为校内直升志愿。未按上述要求填报志愿的,不纳入兄弟姐妹优先补录范围。


(五)分批录取


录取开始时间:5月22日


按照直招、校内直升、普通招生分批依次录取,报名对象被录取后不再参加剩余批次录取,学校在当前批次完成全部招生计划后不再进行后续录取。


第一批:直招录取。区教育局结合就读志愿,按就近就便原则统筹安排学校。其中,人才直招报名人数超过预设招生计划的,采取统筹分配、电脑随机摇号等方式录取。


第二批:校内直升录取。报名人数未超过招生计划数的,实行直接录取;报名人数超过招生计划数的,实行电脑随机摇号录取。


第三批:普通招生录取。按照第一志愿、第二志愿的顺序依序录取,报名对象被第一志愿录取,则第二志愿自动失效,不再参加第二志愿录取。同一志愿报名人数未超过招生计划数的,实行直接录取;同一志愿报名人数超过招生计划数的,实行电脑随机摇号录取。


(六)统一注册


被录取的报名对象按规定时间到学校注册,各学校在市民办招生平台办理注册入学手续。


(七)补录


区教育局公布未完成招生计划的学校名单,未完成招生计划的学校按照兄弟姐妹、区内、市内区外等顺序依序进行补录。资格审核通过且未被任何学校录取的报名对象,自行联系学校补录。


在不超计划的前提下,学校必须优先补录符合条件的兄弟姐妹,市民办招生平台自动为符合条件且未被任何学校录取的弟弟妹妹补录至哥哥姐姐所在学校。


区内补录优先录取公办学校无法满足学位的本区随迁子女和居住在学校服务半径范围内的学生。有校内直升招生资格的学校补录时,应优先录取选报了本校直升志愿但未被录取的本校小学毕业生。


区内补录后仍有剩余招生计划的,具有跨区补录资格的学校,可进行市内区外补录。


七、信息公布和投诉监督电话


本次义务教育阶段民办学校招生工作信息在佛山市高明区政府网、“高明教育”微信公众号进行发布。区教育局及各招生学校将设立举报箱,主动接受学生、家长和社会各界的监督,并向社会公布投诉监督电话。


高明区教育局 (0757)88282386


荷城教育服务部:(0757)88889548/88883048


杨和教育服务部:(0757)88803683


惟德外国语实验学校(0757)88818333


德恒菁英学校(0757)88989333


京师附校(0757)88808606


博雅培文实验学校(0757)88809999


扫描下方二维码获取附件:


附件1.2026年秋季学期高明区民办小学招生计划表


附件2.2026年秋季学期高明区民办初中招生计划表


附件3.高明区2026年民办义务教育学校政策直招、人才直招实施细则


附件4.高明区2026年民办义务教育学校协议直招细则


附件5.高明区2026年民办义务教育学校招生工作行事历


(声明: 网站所收集的部分公开资料来源于互联网,转载的目的在于传递更多信息及用于网络分享,并不代表本站赞同其观点和对其真实性负责,也不构成任何其他建议。本站部分作品是由网友自主投稿和发布、编辑整理上传,对此类作品本站仅提供交流平台,不为其版权负责。如果您发现网站上有侵犯您的知识产权的作品,请与我们取得联系,我们会及时修改或删除。 )
分享