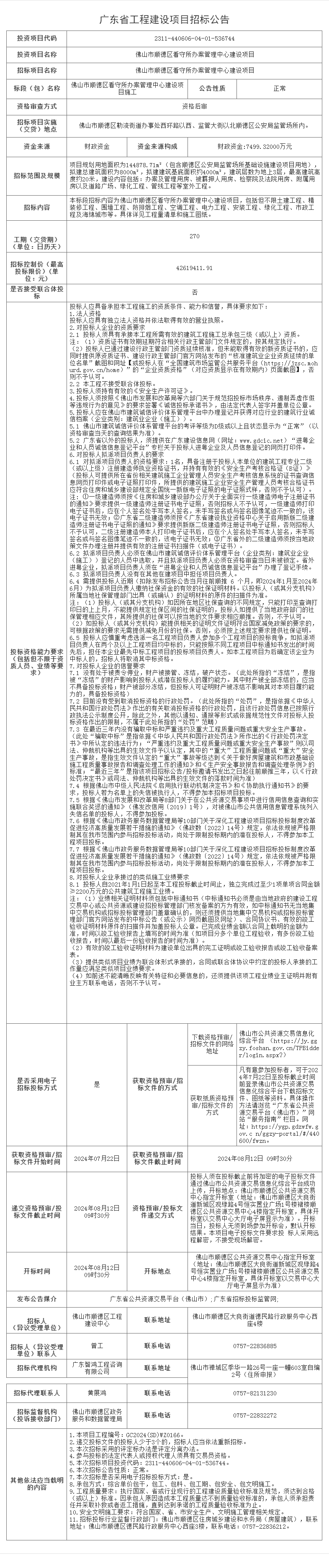
佛山市顺德区看守所办案管理中心建设项目施工招标公告
今年
高明区把工业园区环境品质综合整治提升
作为奋进“百千万工程”
推动全域高质量发展的重要举措
各镇街担当作为
加快打造公园式园区,完善园区配套
一起来看看有哪些地方上新吧!
更合工业园区新增8个口袋公园
白石公园二期扩建改造工程已完工
即将投入使用……
近期
高明区更合镇工业园区多个口袋公园
建设传来好消息
一起看看位置都在哪~
航空新材料产业园小洞工业区3个
更合镇在临空经济区建设的重大机遇中提前谋划,建设小洞北门户公园、小洞村红色街区、小洞南休闲健身公园等3个口袋公园。
小洞北门户公园投入超300万元,建设园区门户雕塑、临空元素立体园廊、飞机环形跑道、400米滨河步道等多个门户设施,于2月开工建设,计划于7月完成。目前小洞北门户公园“航空蓝”门户形象标识已凸显、滨河步道也已建设。
小洞村红色街区(含党建公园)位于小洞村党群服务中心东侧,2022年12月开始建设,2024年1月完成建设,占地面积1003.16平方米。红色、蓝色……小洞村红色街区内崭新的“多巴胺”集装箱为小洞村增添了一道亮丽的风景线。
小洞南健身休闲公园位于小洞南商服地前,由中鑫钢钩、创昇等企业预计投入1000万元进行建设,占地36.5亩,将建成两个广场、三个篮球场、儿童游乐区以及美食街,计划今年12月动工。此项目是政企联动结出的硕果,也是更合镇大力推进低效用地整治的见证。
航空新材料产业园白石工业区1个
去年10月,更合镇投入838.5万元在原白石公园旁,开工建设白石公园二期扩建改造工程。白石公园二期扩建改造工程占地约50亩,巧妙结合地势,打造了一片人工水体和滨水步道,公园内还配备了2座充电桩和8个集装箱式美食商铺,满足了居民和工人的多样化需求。目前工程已完工,即将投入使用。
白石公园二期扩建改造工程紧挨着的长岗路是白石工业区的重要核心带,全长约1.4千米,集结了30家企业,员工数近3000人。依托白石公园改造,更合计划对长岗路全线开展改造提升,推动长岗路周边企业生产、生活、生态进一步融合。
航空新材料产业园合水工业区3个
航空新材料产业园合水工业区共新建了3个口袋公园,其中,合水社区沙田街1个、富康街2个。
3个口袋公园紧靠高明河合水段,由临河闲置荒地硬底化提升改造而来,建有公共停车位、休闲凉亭、石台石凳、健身器材等,并铺设一条集漫步、慢跑于一体的活力滨水碧道,可为企业员工打造一个美丽的开放型、连续性滨河景观带。
航空新材料产业园更楼工业区1个
在更合中心小学门前,更合镇新建了一个口袋公园,助力完善更楼工业区生活配套设施。该口袋公园面积约为5525平方米,建设内容有休闲设施、市政绿化及公共停车位,投入约110万,于去年10月开建,今年2月建成投用。
杨和镇又一“口袋公园”完工
为提升工业园区环境品质,补齐园区生活配套短板,深化园区“生产、生活、生态”三生融合,杨和镇利用银杏路西端的“巴掌地”“零碎地”,拓展绿色公共空间,建设工业园区“口袋公园”。该项目改造面积约3990㎡,主要针对现状裸露绿地进行整治提升,通过铺设休闲平台、增种绿植等方式,让这个“边角料”地块变成“绿静和美”休闲游玩之地,为园区员工以及周边居民提供休闲、运动的好去处。
小而美,亮而精,让“口袋公园”提升市民幸福指数。今年,杨和镇将利用园区的零星地块、闲散土地,因地制宜打造6个便民化、多样化的“口袋公园”,为员工、群众打造舒适宜居的生活圈,让市民实现推窗见绿、开门进园的愿景,幸福指数在“小而美”“亮而精”的绿美生态格局中不断提升。
明城网红集装箱街市建成
近日,位于明城镇高端新材料产业园盈富片区,面积约3000平方米的网红集装箱街市已完成建设,为园区员工打造了一个集休闲、娱乐于一体的便捷舒适空间。
集装箱街市占地面积约3000平方米,共设置有42个集装箱式铺位和30个配有停车位的摆卖摊位,目前正在进行招商工作。街市的设计巧妙融合了现代工业风与时尚元素,每个集装箱摊位都经过精心装饰,各具特色,接下来将引入小吃、烧烤、奶茶、咖啡、轻食等业态,满足园区员工多样化的消费需求。此外,街市周边还建设有两个口袋公园,配备了休闲座椅、绿化景观等公共设施,营造了一个既时尚又舒适的休闲环境。
集装箱升级改造街市
独特风格的小店
强烈色彩冲击下
将会是拍照的网红聚集点
无论是青春活力马卡龙配色
还是简约大气莫兰迪风
你能想到的最火配色都在这里
快来打卡吧
微信
新浪微博
QQ空间
QQ好友
豆瓣
Facebook
Twitter







































































































































































































































