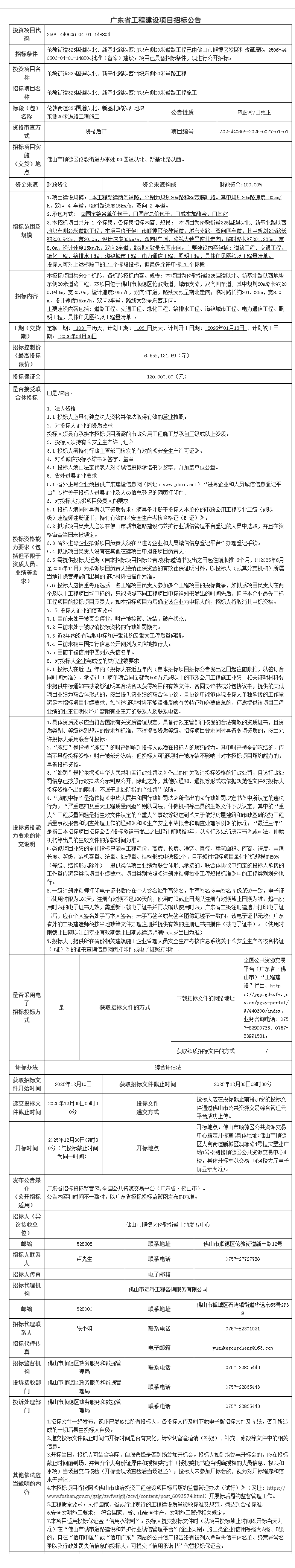
佛山三龙湾科技城核心区城中村改造项目一期——佛山新城古村带城中村改造项目(大墩村)施工招标公告
(一)项目基本情况
1.招/出租人: 佛山市南海梦里水乡旅游开发有限公司
2.项目信息:
3.产权证照情况:无。
4.租金收取方式:租金按年缴纳。以先交付后使用的原则,首年租金在签订合同5个工作日内一次性支付,次年租金于2027年1月5日前支付(以出租人收到承租人银行缴款凭证日为准)。逾期缴付的,自逾期之日起,出租人有权每日按万分之三向承租人收取逾期缴纳部分的迟延履行违约金。承租人逾期超过30天不缴交租金(含部分)的,构成违约,按《租赁合同书》的有关条款处理。租赁期内,次年租金在首年租金基础上递增5%。本物业不设置装修期。
(二)竞买资格及要求
1.中华人民共和国境内的企业法人均可参与本次竞投,本项目不接受联合体报名。
意向人必须以自己的名义交纳竞买保证金,不得由他人代交,即须以企业法人开立的银行账户交纳竞买保证金。
2. 意向人未被列入“信用中国”网站(www.creditchina.gov.cn)“失信被执行人及重大税收违法失信主体”记录名单。
3.意向人须提供有效期内的烟花爆竹经营(零售)许可证。
4.2026-2027年度里水镇共有3个烟花爆竹零售点的对外出租,即夏塘路烟花爆竹零售点、金溪湿地公园烟花爆竹零售点以及宏宇天御江畔与万科里之间的道路旁烟花爆竹零售点。意向人可同时报名参与一个或多个标的竞投,本次竞投允许多投多中,即符合资质的意向人可同时报名参与一个或多个标的竞投,且中标数量不受限制;意向人在竞得任一标的后,仍可继续参与后续所有标的竞价,并有机会获得多个甚至全部标的,但须独立承担每个中标标的相应的资金、履约及经营责任。
5.烟花爆竹零售点必须配备1名持有有效《烟花爆竹安全生产主要负责人证》的人员和1名持有有效《烟花爆竹安全管理人员证》的人员(主要负责人和安全管理人员不能为同一人)。同一意向人如竞投里水镇多个零售点,每个零售点的主要负责人与安全管理人员必须独立配置,人员不得在不同点位间重复或兼任。
6.本次网上竞价采用增价方式进行报价,按照价高者得原则确定承租人。
7.意向人可登录广东省公共资源交易平台(佛山市)>交易公开>国有产权>交易公告页面(网址:https://ygp.gdzwfw.gov.cn/ggzy-portal/#/440600/index)下载本项目交易文件。如有关于本项目交易文件的修改、澄清、说明等,将通过上述网址发布,不再另行通知,请意向人密切留意。
8.意向人需要现场查看交易资产状况的,请与招租人联系。
9.申请人提交竞买申请参与竞价的,请点击进入佛山市公共资源交易信息化综合平台-交易平台页面(网址:http://jy.ggzy.foshan.gov.cn:3680/TPBank/newweb/framehtml/onlineTradex/indexzcjy.html)进行登录操作(操作指引详见交易须知)。
意向人、申请人、竞买人在网上交易使用电脑操作过程中,仅能使用IE9/IE10/IE11以上的IE浏览器,请勿使用其它浏览器,如出现不正确使用浏览器导致出现的问题,由意向人、申请人、竞买人自行负责承担。
10.本次网上竞价仅接受网上竞买申请和报价,不接受书面、邮寄、电子邮件、电话、传真、口头等其他形式的申请。
(三)交易时间
1.提交竞买申请时间:2025年12月10日至2025年12月16日17:30止(北京时间),竞买人须于竞买申请(报名)截止时间前登录网上交易系统提交竞买申请。
2.竞买保证金到账截止时间为2025年12月17日16:00;
3.网上报价时间:2025年12月18日10:00至10:30,网上报价时间结束后,如有竞买人愿意参加网上限时竞价的,则系统自动进入网上限时竞价环节。
4.交易公告未尽详细明确的相关事宜,以本交易文件后面部分中的交易须知、交易方案及合同协定的内容为准,请务必认真通读整份交易文件。
(四)特别提示
1.招/出租人承诺已如实披露项目信息,并对其披露信息的真实性、完整性、有效性负责。佛山市公共资源交易中心南海分中心对招/出租人披露的信息及其后果不承担任何法律责任。
2.佛山市公共资源交易中心南海分中心通过佛山市资产交易网上交易系统及粤公平网站发布的项目信息(包括但不限于公告信息、交易文件、合同条款等)并不构成佛山市公共资源交易中心南海分中心对项目的任何交易建议。意向竞买人应不依赖于已披露的项目信息并自行对项目的相关情况进行必要的尽职调查和充分了解,对是否竞买该项目及项目成交后可能发生的费用和存在的风险自行作出充分评估,并独立承担所有风险。意向竞买人一经申请参加竞买,即视为知晓、认可项目现状,佛山市公共资源交易中心南海分中心对此不承担任何法律责任。
(五)招/出租人对本《交易文件》拥有解释权,招/出租人主管部门对交易过程进行监督管理,对质疑投诉进行处理。
(六)联系方式
1.佛山市公共资源交易信息化综合平台系统使用咨询电话:0757-83990765
2.佛山市公共资源交易中心南海分中心
联系人:苏先生 联系电话:0757-86369923
地址:佛山市南海区桂城街道夏南路58号公共资源交易中心
3.招/出租人:佛山市南海区梦里水乡旅游开发有限公司
联系人:陈先生 联系电话:0757-85689570
地址:佛山市南海区里水镇滨江东路1号小镇规划馆
微信
新浪微博
QQ空间
QQ好友
豆瓣
Facebook
Twitter














































































































































































































































