关于普惠托育收费,广东出新规
为大力发展普惠托育服务,完善广东省普惠托育服务价格形成机制,广东省发展改革委、广东省教育厅、广东省卫生健康委近日联合发布《关于进一步完善价格形成机制 支持普惠托育服务体系建设的通知》(以下简称《通知》)。
《通知》明确,普惠托育服务机构,是指接受政府支持并经卫生健康部门认定,面向3岁以下婴幼儿提供照护服务的托育服务机构,具体包括各类公办托育服务机构,接受场地费用减免、建设运营补贴等政府支持的各类社会力量举办的普惠托育服务机构,公办幼儿园、普惠性民办幼儿园按规定开设的托班。
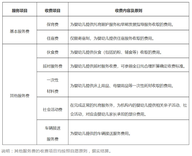
在收费管理方面,《通知》明确普惠托育服务机构收费包括基本服务费和其他服务费。其中,基本服务费包括保育费、住宿费(仅限寄宿制);其他服务费指在基本服务费外,服务机构收取或代收的伙食费、材料费等其他费用。
《通知》要求,地级以上市人民政府可参照省级收费项目清单制定本地收费项目清单。各地级以上市卫生健康、教育部门要将本地区普惠托育服务机构收费目录清单在统一平台进行集中公示并及时更新,接受社会监督。
在规范托育服务机构水电气收费方面,《通知》明确托育机构用水、用电、用气原则上应分表计量,执行居民生活类价格。
广东省发展改革委 广东省教育厅 广东省卫生健康委关于进一步完善价格形成机制 支持普惠托育服务体系建设的通知
粤发改规〔2025〕4号
各地级以上市人民政府:
为贯彻落实党的二十大和二十届历次全会精神,大力发展普惠托育服务,按照国家发展改革委、国家卫生健康委《关于进一步完善价格形成机制、支持普惠托育服务体系建设的通知》(发改价格〔2024〕1477号)有关要求,经省人民政府同意,现就进一步完善我省普惠托育服务价格形成机制有关事项通知如下。
一、明确普惠托育服务机构范围
本通知所称普惠托育服务机构,是指接受政府支持并经卫生健康部门认定,面向3岁以下婴幼儿提供照护服务的托育服务机构,具体包括各类公办托育服务机构,接受场地费用减免、建设运营补贴等政府支持的各类社会力量举办的普惠托育服务机构(以下简称社会办普惠托育服务机构),公办幼儿园、普惠性民办幼儿园按规定开设的托班。公办幼儿园、普惠性民办幼儿园托班按规定招收2—3岁幼儿,提供普惠托育服务。
二、分类制定收费管理方式
普惠托育服务机构收费包括基本服务费和其他服务费。其中,基本服务费包括保育费、住宿费(仅限寄宿制);其他服务费指在基本服务费外,服务机构收取或代收的伙食费、材料费等其他费用。
(一)公办托育和社会办普惠托育服务机构
公办托育服务机构坚持非营利性原则,基本服务费实行政府指导价管理,授权地级以上市人民政府制定属地基准收费标准和浮动幅度,托育服务机构在政府制定的基准收费标准和浮动幅度内,确定具体收费标准。
社会办普惠托育服务机构基本服务费实行政府指导价管理,授权地级以上市人民政府制定属地基准收费标准和浮动幅度,托育服务机构在政府制定的基准收费标准和浮动幅度内,确定具体收费标准。
(二)公办幼儿园、普惠性民办幼儿园开设的托班
基本服务费由地级以上市人民政府参照当地公办幼儿园、普惠性民办幼儿园实行政府指导价管理,收费标准可参照幼儿园收费标准或公办托育、社会办普惠托育服务机构收费标准,根据成本差异等情况合理确定。
普惠托育服务机构的其他服务费收费标准均实行市场调节价,由服务机构依据经营成本和市场供求状况合理确定。
其他类型托育服务机构收费实行市场调节价,由托育服务机构依据经营成本和市场供求状况自主制定。
三、明确收费标准制定原则
各地制定政府指导价,要履行成本调查等程序,普惠托育服务机构收费标准的制定或调整,以扣除政府投入、社会无偿捐赠等后的服务成本为依据,综合考虑当地收入水平、市场供求状况、机构性质和等级、服务类型等因素制定。其中,公办托育和社会办普惠托育服务机构由卫生健康部门提出意见,同级发展改革部门会同卫生健康部门审核,报同级人民政府批准后执行;公办幼儿园、普惠性民办幼儿园开设的托班,由教育部门提出意见,同级发展改革部门会同教育部门审核,报同级人民政府批准后执行。
全日托保育费标准可区分不同班型,按照乳儿班(0—1岁)、托小班(1—2岁)、托大班(2—3岁)、混龄班等班型科学合理制定。全日托的服务时长一般不少于8个小时。半日托、计时托、临时托可参照全日托合理折算确定收费标准。各地卫生健康部门应及时公布托育服务机构等级评定结果。
四、建立目录清单制度
地级以上市人民政府可参照省级收费项目清单制定本地收费项目清单。各地发展改革、教育、卫生健康部门结合实际推动普惠托育服务机构建立基本服务费和其他服务费目录清单,在经营场所显著位置告知,并通过网站、官方自媒体账号、招生简章等多种形式对外公示。目录清单应包含收费项目、收费标准、服务内容、收费依据等,公示内容一般应包含机构性质、收费项目、收费标准、服务内容、收费依据、收(退)费办法、监督举报电话等。目录清单之外不得收取其他费用。收费项目、收费标准发生变化的,应及时更新公示内容。未按规定公示或公示内容与政策不符的,不得收费。
各地级以上市卫生健康、教育部门要将本地区普惠托育服务机构收费目录清单在统一平台进行集中公示并及时更新,接受社会监督。
五、规范收(退)费行为
托育服务机构收取基本服务费和其他服务费应与婴幼儿家长签订协议,明确收费项目、收费标准、收费方式、退费办法以及双方的权利、责任、义务,并按有关规定开具相应的票据。
基本服务费一般按月或按日收取。其中,
全日托、半日托、计时托一般按月收取,婴幼儿在托育服务机构天数不超过4天(含4天),按基本服务缴费额的80%退还;
超过4天但不足当月法定工作日数一半(含一半),按基本服务缴费额的50%退还;
超过当月法定工作日数一半,不退还所缴基本服务费;
当月未入托,不得收取费用;
因托育服务机构原因造成停课的,托育服务机构按实际天数退还基本服务费。
临时托一般按日收取,按天结算。
其他服务费坚持自愿原则,据实收取(退费)。
因托育服务机构刊登、散发虚假招生简章(广告)或其他违反国家规定的行为造成婴幼儿放弃入托或停止继续入托的,托育服务机构应全额退还所缴基本服务费,根据实际情况退还其他服务费。
六、完善收费政策评估优化机制
各地级以上市发展改革部门要会同教育、卫生健康部门加强托育服务价格监测,及时了解行业动态。强化收费政策评估,通过自行评估、委托第三方机构评估等方式,对收费管理方式、收费项目、收费标准等进行定期评估,并及时调整优化相关政策。评估周期原则上不超过3年。各地级以上市发展改革、教育、卫生健康部门应将本市收费政策评估调整情况及时报告省发展改革、教育、卫生健康部门。
七、规范托育服务机构水电气收费
托育机构用水、用电、用气原则上应分表计量,执行居民生活类价格。如需安装独立计量装置,建筑红线内线路管道改造的,有关费用由托育机构承担,计量装置费用由供水、供电、供气企业承担;确实不具备分表计量安装条件的,可由供用双方通过约定采用定量或定比的方式分别计费,采用定量或定比方式计费的,供用双方每年至少校核一次。托育机构申请执行居民生活类价格时,应向供水、供电、供气企业提交卫生健康部门核发的《托育机构备案回执》。符合条件的,自确认次月起执行居民生活类价格;终止托育服务的,不再执行相关价格政策。托育机构终止服务的,应及时告知水电气经营企业和卫生健康部门,并按规定办理备案注销手续;托育机构变更经营场所或改变经营范围的,应重新申办。
八、强化组织实施
各地级以上市人民政府要高度重视普惠托育服务机构收费管理工作,认真落实上述政策要求,将完善收费政策与扩大服务供给、提升服务质量有机结合,积极加大支持力度,完善托育服务成本分担机制。省级卫生健康部门负责指导普惠托育服务机构认定,各地级以上市卫生健康部门负责制定属地普惠托育服务机构等级分类标准,县级以上卫生健康部门按认定标准和等级分类标准组织认定、公布并定期更新,严格监督管理。县级以上教育部门负责对幼儿园开设托班的资质进行评估审核,配合卫生健康部门明确等级分类、加强日常管理,同级卫生健康部门按照托育机构相关规定做好备案和业务指导工作。各地要对照本通知要求,结合实际制定本地区普惠托育服务机构收费具体政策;在出台政策时,要同步加强宣传解读,及时回应社会关切,推动政策平稳实施;各相关部门要密切配合,加强监督检查,依法查处各类违法违规收费行为。
《广东省卫生健康委 广东省发展改革委关于印发普惠性托育服务机构认定和管理办法的通知》(粤卫规〔2024〕7号)等与本通知规定不一致的,按本通知执行。国家和省对托育服务收费另有规定的,按照相关规定执行。
本通知自2025年12月1日起执行,有效期5年。
附件:省级收费项目清单

11月24日
“飞鸿故里”南海西樵
迎来了一场武术盛宴——
“奔跑吧•少年”
2025年全国体育传统项目学校
武术套路锦标赛
在西樵山体育馆(飞鸿馆)拉开帷幕
赛事将持续至11月28日
此次赛事汇聚了来自全国各地的95支代表队,共计800余名青少年运动员与教练员,他们将在这片岭南武术文化的沃土上,展开了一场技艺与风采的巅峰对决。
本次锦标赛设置了个人与集体两大类别,旨在全面展现青少年武术运动员的技艺与团队协作能力。个人规定项目涵盖了长拳、刀术、剑术、枪术、棍术等传统器械,以及南拳、南刀、南棍等南派武术,更有42式太极拳、42式太极剑等现代竞赛套路,以及陈式、杨式、吴式、武式、孙式五大流派太极拳与太极扇、少年规定拳等多样选择。集体项目则聚焦于《英雄少年》《功夫青春》等武术健身操,以及中国武术段位制长拳二段单练和对打套路,既体现传统性,又兼顾规范性。
适逢第十五届全运会在粤港澳三地联合举办,掀起了全民健身的运动热潮。其中,备受全网关注的全运会“顶流”吉祥物的扮演者,正是一群有着武术功底的青少年们,他们是来自佛山市黄飞鸿文武学校与总校鹅坡武校的同学们。这些青少年演绎的吉祥物形象,不仅成为了全运会的“顶流”,而且展现了青少年武术的无限潜力。
在“体育强国”战略的指引下,本次锦标赛不仅为青少年体育后备人才搭建了一个高水平的交流竞技平台,更让武术这一中华优秀传统文化成为了连接湾区、辐射全国的文化桥梁。赛事不仅是一场技艺的比拼,更是一次文化的传承与体育精神的培育,让青少年在武术的熏陶中感受中华文化的博大精深。
赛事的举办得到了佛山市南海区各级各有关部门和单位的鼎力支持,既为赛事提供了坚实保障,也让青少年运动员在武术文化氛围浓厚的环境中感受了传统魅力。赛事将进一步助推武术运动在校园的普及与推广,为青少年武术人才培养搭建桥梁,助力武术文化在新时代的创新发展,为青少年健康成长注入强大动力。
主办单位:国家体育总局武术运动管理中心、中国武术协会
承办单位:广东省武术协会、河南鹅坡教育集团
协办单位:广东省佛山市武术协会、广东省佛山市南海区文化广电旅游体育局、广东省佛山市南海区武术协会、广东省佛山市南海区西樵镇人民政府、佛山市黄飞鸿文武学校、佛山市岭南国艺文化传播有限公司
为表彰2025年度在设计创新领域取得卓越成就和做出突出贡献的青年人才,进一步激发当代青年设计师们的创新精神,提升设计师们进行设计工作积极性和主动性,促进设计行业的持续发展,增强设计人才的归属感和荣誉感。广东工业设计城在上级政府的支持和指导下,特策划举办“2025年度广东工业设计城青才双创奖评选活动”,现将评选活动相关事项通知如下:
活动详情
01、组织机构
指导单位:北滘镇经济发展办公室
主办单位:广东工业设计城发展有限公司
协办单位:广东同天科技产业发展有限公司
02、评选范围
面向广东工业设计城、美的全球创新中心、太火鸟(顺德)设计科技联合加速基地、智点汇、云创空间、锡山家具、惠而浦、腾越建筑等广东工业设计城及周边区域为工业设计产业发展和行业创新做出贡献的青年设计人才、技能人才开展评选。
03、报名条件
(一)热爱祖国,拥护社会主义,遵守宪法和法律,具有不断创新的科学精神、良好的职业道德;
(二)参选人在广东工业设计城及周边区域的制造企业、设计企业等创新主体中担任“设计师”或相关岗位;
(三)年龄不超过35周岁(即1990年1月1日后出生),且在企业任职时间满3年以上。
04、评选奖项设置
(一)“2025年度广东工业设计城青才双创奖•十大设计创新英才奖”,10名;
(二)“2025年度广东工业设计城青才双创奖•设计创新潜力新星奖”,25名。
05、评选流程
(一)推荐报名(2025年11月21日-12月3日)。
由广东工业设计城及周边区域内各企业自行推荐符合条件对象或个人自荐,发送邮件至评委会邮箱报名,需提供相关证明材料。
(二)资格初核(2025年12月上旬)。
由主办单位对推荐名单进行资格初审,遴选出入围决选名单。
(三)资格终审(2025年12月上旬)。
由业内优秀企业家、投资家、资深设计导师和专家学者组成的评选委员会将现场对初步筛选名单进行再次审核,最终确定获奖名单。
(四)获奖公布(暂定2025年12月9日)。
最终获奖名单将在12月上旬进行公布,同时将邀请获奖者参加12月9日的设计师之夜,将于当天现场进行颁奖仪式。
06、奖励及荣誉
(一)在区域官方媒体、行业媒体等平台上,对获奖者进行专访宣传报道,在获得社会关注的同时,有效树立行业标杆。
(二)颁发荣誉证书及奖牌,并可获得2025年设计师之夜的入场券。
07、报名方式
报名采取用人单位推荐方式进行(填报“附件表格”并提供个人照片、设计作品、荣誉证明等资料发送到邮箱:gidc2024@163.com)。
08、其他
(一)费用说明
本次活动不收取任何参评费用,申报过程中发生的材料费、快递费等需由申报人自行承担。
(二)公平监督检查机构
本次评选设立公平监督检查机构,由“广东华登律师事务所”派出专职律师,负责对本次评选活动的组织运作进行监督检查。监督检查结果将及时向主办单位及上级主管部门报告,确保评选活动的公正性和规范性。
公平监督检查机构投诉受理电话:0757-22393036
公平监督检查机构投诉受理电子邮箱:15876144717@126.com
(三)评选活动咨询联系方式
联系人:梁先生、林小姐
联系电话:0757-22393102
报名资料受理电子邮箱:gidc2024@163.com
微信
新浪微博
QQ空间
QQ好友
豆瓣
Facebook
Twitter













































































































































































































































