禅城石湾横二路(宝源路至华远东路)道路工程施工招标公告
-
佛山高明杨和镇杜鹃路片区(坐各村段)10kV高压电力设备改造项目招标公告
-
林岳社区水质净化服务项目(2025-2027)招标公告
-
佛山市南海区预制菜产业园(九江园)璜矶片区填土项目竞争性磋商公告
-
三水乐平派出所饭堂物料采购及配送项目招标公告
-
暨南大学附属顺德医院医疗设备(医用超声波仪器及设备)招标公告
-
南海区人民医院骨科手术机器人招标公告
-
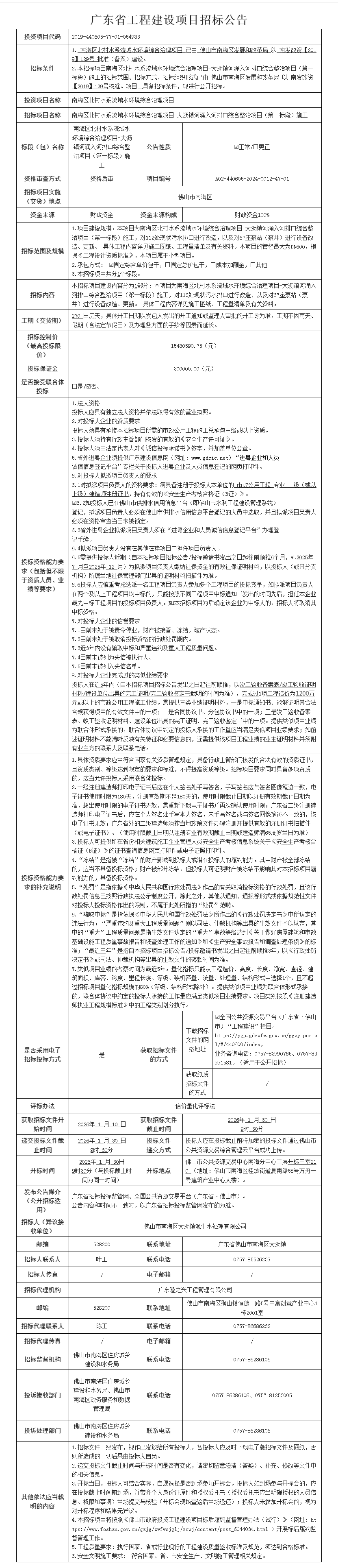
南海区北村水系流域水环境综合治理项目-大沥镇河涌入河排口综合整治项目(第一标段)施工招标公告
-
佛山市祖庙资产投资管理有限公司祖庙投资大厦14-19层部分毛坯物业装修改造施工招标公告
-
禅城石湾横二路(宝源路至华远东路)道路工程施工招标公告
-
顺德勒流医院医养中心护理及后勤服务采购项目招标公告
项目概况
勒流医院医养中心护理及后勤服务采购项目招标项目的潜在投标人应在广东省政府采购网https://gdgpo.czt.gd.gov.cn/获取招标文件,并于 2026年01月29日 09时30分 (北京时间)前递交投标文件。
一、项目基本情况
项目编号:JF2026(SD)WZ0002
项目名称:勒流医院医养中心护理及后勤服务采购项目
采购方式:公开招标
预算金额:4,108,800.00元
采购需求:
采购包1(勒流医院医养中心护理及后勤服务):
采购包预算金额:4,108,800.00元
本采购包不接受联合体投标
合同履行期限:1年,具体时间以合同签订为准。
二、申请人的资格要求:
1.投标供应商应具备《中华人民共和国政府采购法》第二十二条规定的条件,提供下列材料:
1)具有独立承担民事责任的能力:在中华人民共和国境内注册的法人或其他组织或自然人,投标(响应)时提交有效的营业执照(或事业法人登记证或身份证等相关证明)副本复印件。分支机构投标的,须提供总公司和分公司营业执照副本复印件,总公司出具给分支机构的授权书。
2)有依法缴纳税收和社会保障资金的良好记录:按招标文件附件《政府采购供应商资格信用承诺函》提供。
3)具有良好的商业信誉和健全的财务会计制度:按招标文件附件《政府采购供应商资格信用承诺函》提供。
4)履行合同所必需的设备和专业技术能力:按投标(响应)文件格式填报设备及专业技术能力情况。
5)参加采购活动前3年内,在经营活动中没有重大违法记录:按招标文件附件《政府采购供应商资格信用承诺函》提供。 重大违法记录,是指供应商因违法经营受到刑事处罚或者责令停产停业、吊销许可证或者执照、较大数额罚款等行政处罚。(根据财库〔2022〕3号文,“较大数额罚款”认定为200万元以上的罚款,法律、行政法规以及国务院有关部门明确规定相关领域“较大数额罚款”标准高于200万元的,从其规定)。
2.落实政府采购政策需满足的资格要求:
采购包1(勒流医院医养中心护理及后勤服务)落实政府采购政策需满足的资格要求如下:
采购包为专门面向小微企业采购的项目,即服务商须为符合本项目采购标的对应行业政策划分标准的小微企业。投标人提供《中小企业声明函》,属于小型企业或微型企业。监狱企业视同小型、微型企业,监狱企业参加政府采购活动时,应当提供由省级以上监狱管理局、戒毒管理局(含新疆生产建设兵团)出具的属于监狱企业的证明文件;符合《三部门联合发布关于促进残疾人就业政府采购政策的通知》规定条件的残疾人福利性单位在参加政府采购活动时视同小型、微型企业,应当提供该通知规定的《残疾人福利性单位声明函》,并对声明的真实性负责。注:本项目标的所属行业为,租赁和商务服务业。
3.本项目的特定资格要求:
采购包1(勒流医院医养中心护理及后勤服务)特定资格要求如下:
(1)没有被列入失信被执行人、重大税收违法案件当事人名单(即税收违法黑名单)、政府采购严重违法失信行为记录名单及其他不符合规定条件的供应商。[以采购代理机构于投标(响应) 截止时间当天在“信用中国”网站(www.creditchina.gov.cn)、中国政府采购网(www.ccgp.gov.cn)及广东省政府采购网“政府采购违法失信行为清单” 查询结果为准,如相关失信记录已失效,供应商需提供相关证明资料]。
(2)单位负责人为同一人或者存在直接控股、管理关系的不同供应商,不得参加同一合同项下的政府采购活动。为采购项目提供整体设计、规范编制或者项目管理、监理、检测等服务的供应商,不得再参加该采购项目的其他采购活动。(提供书面声明)
(3)已登记获取本次采购文件。(具体方式详见本项目公告)。
(4)本项目不接受联合体投标。
三、获取招标文件
时间: 2026年01月08日 至 2026年01月15日 ,每天上午 00:00:00 至 12:00:00 ,下午 12:00:00 至 23:59:59 (北京时间,法定节假日除外)
地点:广东省政府采购网https://gdgpo.czt.gd.gov.cn/
方式:在线获取
售价: 免费获取
四、提交投标文件截止时间、开标时间和地点
2026年01月29日 09时30分00秒 (北京时间)
递交文件地点:广东省政府采购网https://gdgpo.czt.gd.gov.cn/
开标地点:广东省政府采购网https://gdgpo.czt.gd.gov.cn/
五、公告期限
自本公告发布之日起5个工作日。
六、其他补充事宜
1.本项目采用电子系统进行招投标,请在投标前详细阅读供应商操作手册,手册获取网址:https://gdgpo.czt.gd.gov.cn/help/transaction/download.html。投标供应商在使用过程中遇到涉及系统使用的问题,可通过020-88696588 进行咨询或通过广东政府采购智慧云平台运维服务说明中提供的其他服务方式获取帮助。
2.供应商参加本项目投标,需要提前办理CA和电子签章,办理方式和注意事项详见供应商操作手册与CA办理指南,指南获取地址:https://gdgpo.czt.gd.gov.cn/help/problem/。
3.如需缴纳保证金,供应商可通过"广东政府采购智慧云平台金融服务中心"(https://gdgpo.czt.gd.gov.cn/zcdservice/zcd/guangdong/),申请办理投标(响应)担保函、保险(保证)保函。
4.本项目“获取采购文件”操作如下:
(1)供应商登录广东省政府采购网,进入广东省政府采购网找到供应商登录口(如果没有广东省政府采购网账号需要提前注册,没有电子签章CA的需要提前办理,CA用于制作标书和开标时解密)。
(2)供应商进入系统后,展开“项目采购→应标→项目投标”菜单。
(3)选中要参与的项目,点击【未参与项目】进入项目详情页面。
①查看报名开始/结束时间,以及开标时间;
②查看采购清单信息
③填写联系人、联系方式和联系人邮箱;点击【确认参与】,即可对采购文件进行下载。
5.本项目提交投标文件方式为“线上提交”,供应商须在投标截止时间前上传加密的电子投标文件,未按要求上传的将视为自动放弃投标。
6.本项目开标方式为“远程开标”,有关注意事项如下:
(1)供应商在云平台进行在线签到及在线解密,不需要委派代表前往开标现场,如需递交样品详见采购文件。
(2)供应商需要在开标时间之前的30分钟内登录系统进行签到,请各供应商核实并确认填写授权代表的姓名与手机号码,若因填写的授权代表信息有误而导致的不良后果,由供应商自行承担。
(3)开标时,供应商应当使用编制本项目(采购包)电子投标文件时加密所用数字证书进行解密,解密时限以开标时现场代理机构人员设置为准,供应商不按要求进行解密,视为无效投标。因技术问题导致在规定的时间内无法解密的,可以通过特殊通道上传备用的电子投标文件,供应商需保证上传的备用电子投标文件与加密的电子投标文件版本一致(即两份文件为投标客户端同时生成)。
(4)各供应商在参加开标之前须自行对使用电脑的网络环境、驱动安装、客户端安装以及数字证书的有效性等进行检测,确保可以正常使用。云平台操作过程中如有相关问题可通过广东省政府采购网下载操作手册查询,或通过云平台公布的在线客服、微信/QQ群、专线电话等方式咨询。
7.需要落实的政府采购政策:
关于印发《政府采购促进中小企业发展管理办法》的通知(财库〔2020〕46号);
关于印发《关于进一步加大政府采购支持中小企业力度的通知》( 财库〔2022〕19号);
关于政府采购支持监狱企业发展有关问题的通知(财库〔2014〕68号);
关于促进残疾人就业政府采购政策的通知(财库〔2017〕141号);
关于印发《节能产品政府采购实施意见》的通知(财库〔2004〕185号);
关于环境标志产品政府采购实施的意见(财库〔2006〕90号);
关于调整优化节能产品、环境标志产品政府采购执行机制的通知(财库〔2019〕9号)等。
七、对本次招标提出询问,请按以下方式联系。
1.采购人信息
名 称:广州中医药大学顺德医院附属勒流医院(佛山市顺德区勒流医院)
地 址:佛山市顺德区勒流街道沿江中路1-2号
联系方式:0757-26369192
2.采购代理机构信息
名 称:国义招标股份有限公司
地 址:广东省广州市越秀区东风东路726号16-18楼
联系方式:020-37861051、020-37860563
3.项目联系方式
项目联系人:麦东淘、刘志丰
电 话:020-37861051、020-37860563

微信
新浪微博
QQ空间
QQ好友
豆瓣
Facebook
Twitter














































































































































































































































