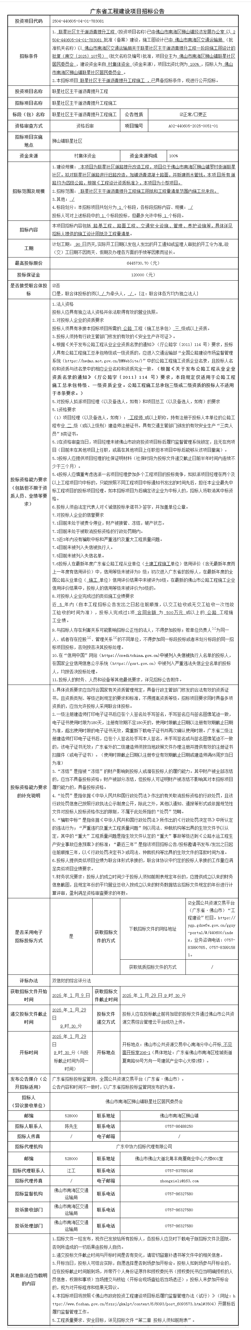
2026-2027年南海桂城辖区市政垂梯、 扶梯管养项目招标公告
项目概况
2026-2027年桂城辖区市政垂梯、 扶梯管养项目招标项目的潜在投标人应在广东省政府采购网https://gdgpo.czt.gd.gov.cn/获取招标文件,并于 2026年01月28日 09时00分 (北京时间)前递交投标文件。
一、项目基本情况
项目编号:JF2026(NH)WZ0005
项目名称:2026-2027年桂城辖区市政垂梯、 扶梯管养项目
采购方式:公开招标
预算金额:5,745,060.00元
采购需求:
采购包1(2026-2027年桂城辖区市政垂梯、 扶梯管养项目):
采购包预算金额:5,745,060.00元
本采购包不接受联合体投标
合同履行期限:本项目总服务期限为自合同签订生效之日起一年或各片区项目管养费达到片区预算金额为止(其中:北片区一年管养费用预算金额为:2,857,700.00元;南片区一年管养费用预算金额为:2,887,360.00元)以先到达时间为准,则该合同立刻终止,超出部分的金额采购人不作结算,合同终止后的服务采购人不再支付任何费用。
二、申请人的资格要求:
1.投标供应商应具备《中华人民共和国政府采购法》第二十二条规定的条件,提供下列材料:
1)具有独立承担民事责任的能力:提供营业执照(或事业单位法人证书或社会团体法人登记证书)等证明文件。
2)有依法缴纳税收和社会保障资金的良好记录:提供投标截止日期前12个月内任意1个月依法缴纳税收和社会保障资金的相关材料,或提供《政府采购供应商资格信用承诺函》(详见附件)。如依法免税或不需要缴纳社会保障资金的,提供相应证明材料。
3)具有良好的商业信誉和健全的财务会计制度:提供2024年度财务状况报告或基本开户行出具的资信证明(资信证明要求:投标截止之日前6个月内任意一个月出具的,能够清晰反映供应商的商业信誉情况,如成立时间不足6个月的,按成立时间提供,如资信证明不能体现基本开户账户的,应另附开户许可证(无开户许可证的,可提供由银行开具的《基本存款账户信息》(公户账户主档)或其他相关证明资料,以上文件均需加盖银行章)),成立不足一年的单位可提供投标截止日前上一月份财务会计报表。或提供《政府采购供应商资格信用承诺函》(详见附件)
4)履行合同所必需的设备和专业技术能力:按投标(响应)文件格式填报设备及专业技术能力情况。
5)参加采购活动前3年内,在经营活动中没有重大违法记录:参照投标(报价)函相关承诺格式内容,或提供《政府采购供应商资格信用承诺函》(详见附件)。重大违法记录,是指供应商因违法经营受到刑事处罚或者责令停产停业、吊销许可证或者执照、较大数额罚款等行政处罚。(“较大数额罚款”认定为200万元以上的罚款,法律、行政法规以及国务院有关部门明确规定相关领域“较大数额罚款”标准高于200万元的,从其规定。)
2.落实政府采购政策需满足的资格要求:
采购包1(2026-2027年桂城辖区市政垂梯、 扶梯管养项目)落实政府采购政策需满足的资格要求如下:
本采购包属于专门面向中小企业采购项目。本项目标的按照《中小企业划分标准规定》(工信部联企业〔2011〕300号)划分行业为:其他未列明行业。
3.本项目的特定资格要求:
采购包1(2026-2027年桂城辖区市政垂梯、 扶梯管养项目)特定资格要求如下:
(1)投标人须具有监督管理部门颁发的《中华人民共和国特种设备生产许可证》【许可项目:电梯安装(含修理)】(提供证书扫描件)。
(2)供应商未被列入“信用中国”网站(www.creditchina.gov.cn)“记录失信被执行人或重大税收违法失信主体或政府采购严重违法失信行为”记录名单;不处于中国政府采购网(www.ccgp.gov.cn)“政府采购严重违法失信行为信息记录”中的禁止参加政府采购活动期间。(以资格审查人员于投标(响应)截止时间当天在“信用中国”网站(www.creditchina.gov.cn)及中国政府采购网(http://www.ccgp.gov.cn/)查询结果为准,如相关失信记录已失效,供应商需提供相关证明资料)。
(3)单位负责人为同一人或者存在直接控股、 管理关系的不同供应商,不得同时参加本采购项目(或采购包) 投标(响应)。 为本项目提供整体设计、 规范编制或者项目管理、 监理、 检测等服务的供应商, 不得再参与本项目投标(响应)。 投标函相关承诺要求内容。
(4)本项目不接受联合体投标。
三、获取招标文件
时间: 2026年01月07日 至 2026年01月14日 ,每天上午 00:00:00 至 12:00:00 ,下午 12:00:00 至 23:59:59 (北京时间,法定节假日除外)
地点:广东省政府采购网https://gdgpo.czt.gd.gov.cn/
方式:在线获取
售价: 免费获取
四、提交投标文件截止时间、开标时间和地点
2026年01月28日 09时00分00秒 (北京时间)
递交文件地点:广东省政府采购网https://gdgpo.czt.gd.gov.cn/
开标地点:广东省政府采购网https://gdgpo.czt.gd.gov.cn/
五、公告期限
自本公告发布之日起5个工作日。
六、其他补充事宜
1.本项目采用电子系统进行招投标,请在投标前详细阅读供应商操作手册,手册获取网址:https://gdgpo.czt.gd.gov.cn/help/transaction/download.html。投标供应商在使用过程中遇到涉及系统使用的问题,可通过020-88696588 进行咨询或通过广东政府采购智慧云平台运维服务说明中提供的其他服务方式获取帮助。
2.供应商参加本项目投标,需要提前办理CA和电子签章,办理方式和注意事项详见供应商操作手册与CA办理指南,指南获取地址:https://gdgpo.czt.gd.gov.cn/help/problem/。
3.如需缴纳保证金,供应商可通过"广东政府采购智慧云平台金融服务中心"(https://gdgpo.czt.gd.gov.cn/zcdservice/zcd/guangdong/),申请办理投标(响应)担保函、保险(保证)保函。
/
七、对本次招标提出询问,请按以下方式联系。
1.采购人信息
名 称:佛山市南海区桂城街道城建和水务办公室
地 址:佛山市南海区桂城街道南港路10号
联系方式:0757-86289859
2.采购代理机构信息
名 称:广东省同道工程咨询有限公司
地 址:佛山市南海区桂城街道疏港路28号富罗恩斯广场25座
联系方式:0757-83805703
3.项目联系方式
项目联系人:熊烨山
电 话:0757-83805703
-
佛山市环两江先行区九江片两江流域沿线老旧小区改造项目工程设计招标公告
-
佛山市南海区西部片区排涝能力提升工程项目-丹灶镇东主涌劳边段排涝整治工程勘察设计招标公告
-
广茂线水坑至三水贯通线路大修工程施工总价承包招标公告
-
佛山220千伏城北输变电线路通道建设工程-监测招标公告
-
顺德均安畅兴工业园盛安污水厂项目初步、施工图设计服务招标公告
-
佛山市南海区老旧供水管网改造及漏损治理工程-桂和路大冲桥南段DN1000砼管改造工程聚乙烯管及配件采购公告
-
佛山市第三人民医院心理卫生大楼项目精装修工程(第二次)招标公告
-
2026年顺德北滘镇养护范围道路路面修复及交通设施维护零星项目竞争性磋商公告
-
2026年顺德区食品安全监测(抽检)项目招标公告
-
南海西樵镇税务分局辅助税收征收服务项目(二次)招标公告
(一)项目基本情况
1.招/出租人:佛山市南海区桂城资产经营有限公司
2.项目信息:
3.产权证照情况:有房屋所有权证。
4.本标的物禁止用作违法经营及危险易燃易爆行业,不得经营娱乐行业,不得明火煮食,物业内不准住人。
5.租金收取方式:租金按月缴纳。根据先缴付租金后使用租赁物的原则,承租方必须于每月10日前交付当月租金。租赁期内,租金不递增。
(二)竞买资格及要求
1.中华人民共和国境内的企业法人、个体工商户(须开立银行账户)、自然人,除法律、法规另有规定外,均可申请参加竞买活动。
申请人必须以自己的名义交纳竞买保证金,不得由他人代交。申请人为企业法人、个体工商户的,须以企业法人、个体工商户开立的银行账户交纳保证金;未开立银行账户的个体工商户不能参加竞买,只能以自然人(经营者)名义申请和交纳保证金;申请人为自然人的,须以其本人名下开立的银行账户交纳保证金。
2.本次网上竞价采用增价方式进行报价,按照价高者得原则确定竞得人。
3.意向人可登录广东省公共资源交易平台(佛山市)>交易公开>国有产权>交易公告页面(网址:https://ygp.gdzwfw.gov.cn/ggzy-portal/#/440600/index)下载本项目交易文件。如有关于本项目交易文件的修改、澄清、说明等,将通过上述网址发布,不再另行通知,请意向人密切留意。
4.意向人需要现场查看交易资产状况的,请与招/出租人联系。
5.申请人提交竞买申请参与竞价的,请点击进入佛山市公共资源交易信息化综合平台-交易平台页面(网址:http://jy.ggzy.foshan.gov.cn:3680/TPBank/newweb/framehtml/onlineTradex/indexzcjy.html)进行登录操作(操作指引详见交易须知)。
意向人、申请人、竞买人在网上交易使用电脑操作过程中,仅能使用IE9/IE10/IE11以上的IE浏览器,请勿使用其它浏览器,如出现不正确使用浏览器导致出现的问题,由意向人、申请人、竞买人自行负责承担。
6.本次网上竞价仅接受网上竞买申请和报价,不接受书面、邮寄、电子邮件、电话、传真、口头等其他形式的申请。
(三)交易时间
1.提交竞买申请时间:2026年01月07日至2026年01月13日17时30分止;
2.竞买保证金到账截止时间为2026年01月14日16时;
3.网上报价时间:2026年01月15日10时00 分至10时30分,网上报价时间结束后,如有竞买人愿意参加网上限时竞价的,则系统自动进入网上限时竞价环节。
(四)特别提示
1.招/出租人承诺已如实披露项目信息,并对其披露信息的真实性、完整性、有效性负责。佛山市公共资源交易中心南海分中心对招/出租人披露的信息及其后果不承担任何法律责任。
2.佛山市公共资源交易中心南海分中心通过佛山市资产交易网上交易系统及粤公平网站发布的项目信息(包括但不限于公告信息、交易文件、合同条款等)并不构成佛山市公共资源交易中心南海分中心对项目的任何交易建议。意向竞买人应不依赖于已披露的项目信息并自行对项目的相关情况进行必要的尽职调查和充分了解,对是否竞买该项目及项目成交后可能发生的费用和存在的风险自行作出充分评估,并独立承担所有风险。意向竞买人一经申请参加竞买,即视为知晓、认可项目现状,佛山市公共资源交易中心南海分中心对此不承担任何法律责任。
(五)招/出租人对本《交易文件》拥有解释权,招/出租人主管部门对交易过程进行监督管理,对质疑投诉进行处理。
(六)联系方式
1.佛山市公共资源交易信息化综合平台系统使用咨询电话:0757-83990765
2.佛山市公共资源交易中心南海分中心
联系电话:0757-86322057、86396255
地址:佛山市南海区桂城街道夏南路58号公共资源交易中心
3.招/出租人:佛山市南海区桂城资产经营有限公司
联系人:梁先生 联系电话:0757-81790707
地址:佛山市南海区桂城街道南平西路夏西国际橡塑城金融街A11座
微信
新浪微博
QQ空间
QQ好友
豆瓣
Facebook
Twitter
