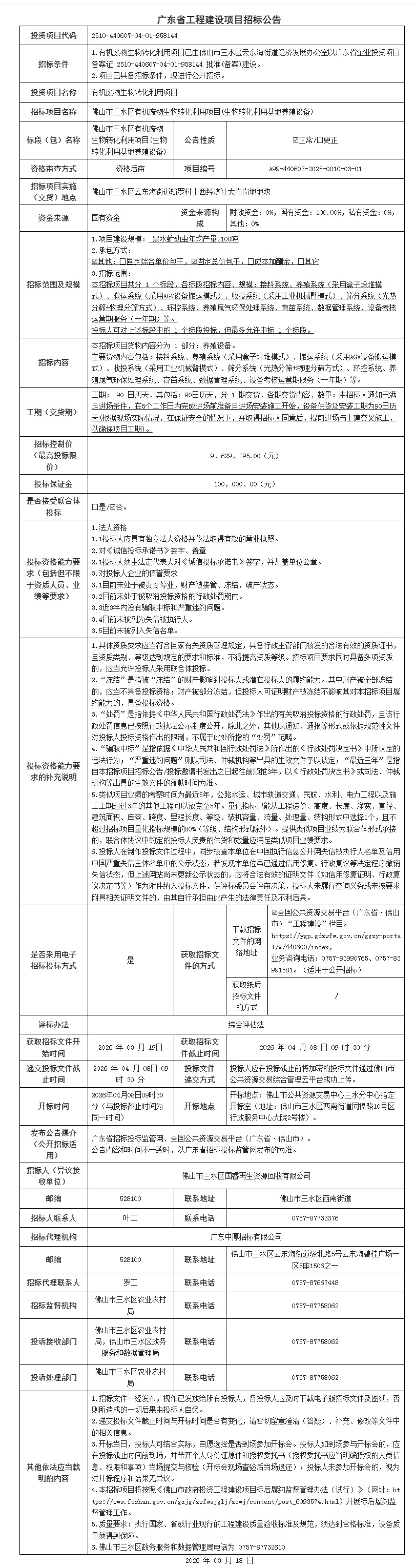
佛山市三水区有机废物生物转化利用项目(生物转化利用基地养殖设备)招标公告

-
南海狮山镇南国桃园碧波湖(羊子岗水库)湖面水上运动经营权项目
-
南海狮山镇南国桃园鸭子湖引入文旅体验项目的经营权项目
-
新建深圳至南宁高铁珠三角枢纽机场至省界段项目甲供物资综合接地电缆采购招标公告
-
南海区北村水系流域水环境综合治理项目—石澎排涝泵站工程监理招标公告
-
原沙头三联食品厂物业改造项目施工招标公告
-
禅城莲塘排涝泵站工程设计招标公告
-
顺德区容桂、北滘、乐从、龙江生活垃圾中转站设备更新项目初步设计服务招标公告
-
佛山市临空经济区普通高中基础设施建设项目地基与基础检测招标公告
-
佛山市环两江先行区九江片两江流域沿线老旧小区改造项目工程设计招标公告
-
佛山市南海区西部片区排涝能力提升工程项目-丹灶镇东主涌劳边段排涝整治工程勘察设计招标公告

2026年禅城区妇女“两癌”免费筛查
开!始!啦!
立即申领
享受免费宫颈癌、乳腺癌筛查
主打一个
“早发现、早诊断、早治疗”
姊妹们快来申领
一起守护“她”健康
2026年3月23日9点开始,禅城区妇女“两癌”(乳腺癌、宫颈癌)免费筛查券将启动线上申领,共投放4500张免费检查券。届时,符合条件的禅城区妇女,可在“禅来办”微信小程序“禅小i·边聊边办”栏目或者“粤省事”微信小程序/APP禅城专区参与领券。申领成功后凭电子券(条形码)前往相关医疗机构免费检查。数量有限,领完即止!
一、发放时间
2026年3月23日至4月22日
二、申领条件
只要你满足以下几个条件,即可享受免费检查:
1、户籍或现居住地在禅城区的35-64岁妇女(禅城区户籍/有效期居住证);
2、未参加过2023至2025年“两癌”免费筛查。
三、筛查内容
1、宫颈癌筛查:①常规妇科检查;②阴道分泌物检查;③人乳头状瘤病毒(HPV)检测。
2、乳腺癌筛查:①乳腺的视诊、触诊;②乳腺彩色超声检查。
3、初筛阳性的妇女根据实际筛查结果可免费享受以下进一步检查的部分项目:TCT检查、阴道镜检查、宫颈活检及组织病理检查、乳腺X线检查、乳腺活检及组织病理检查。
四、筛查机构
南庄镇:区人民医院南庄医院;
张槎街道:区人民医院张槎医院;
石湾镇街道:佛山复星禅诚医院、区人民医院(澜石院区);
祖庙街道:区人民医院(向阳院区、环市院区、朝阳院区)、佛山禅城永安医院。
五、申领操作流程及查券指引

六、注意事项
1、已成功领取2025年禅城区妇女“两癌”免费筛查电子券,但无故没有参加检查的,列入2026年限制名单,次年才可以再次申领。
2、为减少申领操作时间,请符合条件首次登录系统的妇女,务必提前进行人脸识别和身份认证,如身份认证不通过可携带相关资料至所属村居委更新全员人口系统户籍地或现居住地信息。
3、领券成功系统将自动发送短信:恭喜您成功领取禅城区妇女“两癌”免费筛查券,该券有效期为2个月,筛查医院将以短信或电话形式通知您筛查时间,敬请留意。(温馨提示:请在该券有效期内前往定点服务机构进行筛查,逾期视为放弃本次名额)
4、领取成功后请尽快去指定医院参加检查,如需更改筛查时间,请尽快向医院提出。若未提出更改筛查时间,且未按照筛查时间前往检查,视为放弃参检资格,且列入下一年限制名单。检查前3天内不要阴道内用药或冲洗,避免经期检查。检查不需空腹。检查前至少一天禁止性生活。
5、本券有效期为从领取当日起两个月内有效,过期自动失效,不予延期,不予补发。
6、领取成功后必须本人使用,不能转让,参加筛查当天,凭电子券(条形码)和本人身份证原件进行筛查。
早发现、早诊断、早治疗
欢迎大家积极参与两癌筛查!
微信
新浪微博
QQ空间
QQ好友
豆瓣
Facebook
Twitter

























































