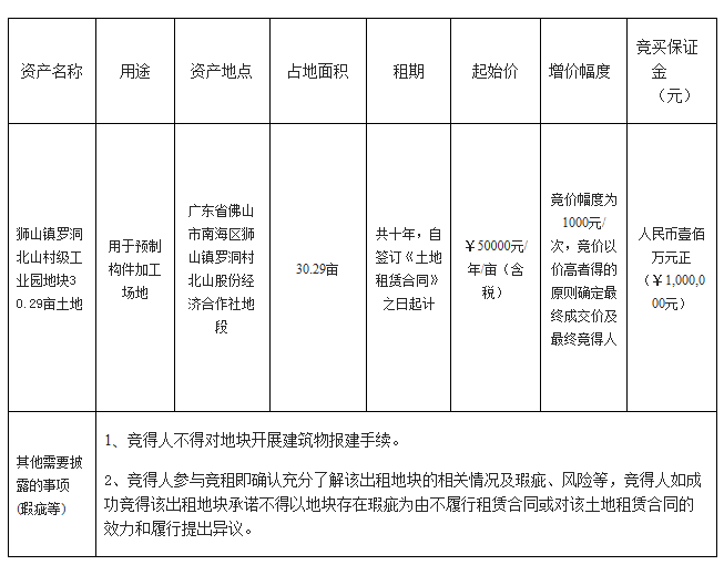
南海狮山镇罗洞北山村级工业园地块30.29亩土地使用权租赁项目
(一)项目基本情况
1.招/出租人: 佛山市狮创置业投资发展有限公司
2.项目信息:
3.产权证照情况:土地所有权人:佛山市南海区狮山镇罗洞村北山股份合作经济社农民集体,土地所有权证号:佛府南集有(2012)第0602922号。土地使用权人:佛山市南海区狮山镇罗洞村北山股份经济合作社,土地使用权证号: 粤(2024)佛南不动产权第0140776号 ,地号:440605006021JB10020 。
4.租金收取方式: 自签订《土地移交确认书》之日起8个月为免租期,免租期结束后,租金按月支付,于每月10号前付清 。
(二)竞买资格及要求
1.竞得人须为在佛山市南海区内注册的独立企业法人。
2.竞得人注册资本金不低于人民币1000万元 (以营业执照作为审核依据)。
3.申请人必须以自己的名义交纳竞买保证金,不得由他人代交。申请人为企业法人,须以企业法人开立的银行账户交纳保证金;未开立银行账户的企业法人不能参加竞买。
4.本次网上竞价采用增价方式进行报价,按照价高者得原则确定竞得人。
5.意向人可登录广东省公共资源交易平台(佛山市)>交易公开>国有产权>交易公告页面(网址:https://ygp.gdzwfw.gov.cn/ggzy-portal/#/440600/index)下载本项目交易文件。如有关于本项目交易文件的修改、澄清、说明等,将通过上述网址发布,不再另行通知,请意向人密切留意。
6.意向人需要现场查看交易资产状况的,请与招/出租人联系。
7.申请人提交竞买申请参与竞价的,请点击进入佛山市公共资源交易信息化综合平台-交易平台页面(网址:http://jy.ggzy.foshan.gov.cn:3680/TPBank/newweb/framehtml/onlineTradex/indexzcjy.html)进行登录操作(操作指引详见交易须知)。
意向人、申请人、竞买人在网上交易使用电脑操作过程中,仅能使用IE9/IE10/IE11以上的IE浏览器,请勿使用其它浏览器,如出现不正确使用浏览器导致出现的问题,由意向人、申请人、竞买人自行负责承担。
8.本次网上竞价仅接受网上竞买申请和报价,不接受书面、邮寄、电子邮件、电话、传真、口头等其他形式的申请。
(三)交易时间
1.提交竞买申请时间:2025年10月28日至2025年11月16日17时30分止;(交易前2天)
2.竞买保证金到账截止时间为 2025 年11月17日16时;(交易前一天)
3.网上报价时间: 2025年11 月 18日9时30 分至 10时 30 分,网上报价时间结束后,如有竞买人愿意参加网上限时竞价的,则系统自动进入网上限时竞价环节。
(四)特别提示
1.招/出租人承诺已如实披露项目信息,并对其披露信息的真实性、完整性、有效性负责。佛山市公共资源交易中心南海分中心对招/出租人披露的信息及其后果不承担任何法律责任。
2.佛山市公共资源交易中心南海分中心通过佛山市资产交易网上交易系统及粤公平网站发布的项目信息(包括但不限于公告信息、交易文件、合同条款等)并不构成佛山市公共资源交易中心南海分中心对项目的任何交易建议。意向竞买人应不依赖于已披露的项目信息并自行对项目的相关情况进行必要的尽职调查和充分了解,对是否竞买该项目及项目成交后可能发生的费用和存在的风险自行作出充分评估,并独立承担所有风险。意向竞买人一经申请参加竞买,即视为知晓、认可项目现状,佛山市公共资源交易中心南海分中心对此不承担任何法律责任。
(五)招/出租人对本《交易文件》拥有解释权,招/出租人主管部门对交易过程进行监督管理,对质疑投诉进行处理。
(六)联系方式
1.佛山市公共资源交易信息化综合平台系统使用咨询电话:0757-83990765
2.佛山市公共资源交易中心南海分中心
联系人:苏先生 联系电话:0757-86369923
地址:佛山市南海区桂城街道夏南路58号公共资源交易中心
3.出租人:佛山市狮创置业投资发展有限公司
联系人: 邝小姐 联系电话:0757-86681651
地址:南海区狮山镇狮山大学城南海软件科技园崇贤楼A405室
10月以来
佛山多个项目传来“新动态”
佛山新型电力系统装备产业再添“猛将”
头部企业总部投产!优质项目刷新进度条
秋日奋斗图景跃然呈现
佛山土地市场同样持续火热🔥
多宗地块成功摘牌
精密智造连摘两地
“小巨人”抢滩禅城
10月27日、10月29日,禅城区南庄高端精密智造产业园内两宗优质工业用地先后成功摘牌,为禅城打造都市制造中心注入新动能。
此次出让的其中一宗面积约34亩的地块,由扎根禅城多年的国家级专精特新“小巨人”佛山特种医用导管有限责任公司竞得。项目总投资15亿元,将聚焦超低温精密仪器和高端医用导管两大核心板块建设现代化制造基地,涵盖企业总部、研发中心、智能化生产车间,填补佛山乃至广东在高端低温制冷装备关键技术与产业化领域的空白。
另一宗地块面积约22亩,被一家省级专精特新企业收入囊中。该企业专注于玻璃容器智能检测设备,产品技术领先,此次在禅城计划建设4.5万平方米载体,打造智能精密检测设备总部基地,涵盖企业总部、生产基地等,达产后预计产值可达5亿元。
一周之内
南海5宗地块摘牌
10月22日,汇泓投资项目落子南海狮山。该项目选址狮山青创城核心地段,聚焦机器人、智能装备制造、新材料三大领域,规划建设标准化厂房、研发总部楼及人才公寓等配套设施,打造专业化、智慧化机器人产业园区。
10月29日的“单日四地”摘牌潮,更是让狮山产业升级与城市提质“双线发力”的蓝图进一步落地。其中,作为深耕狮山逾20年的本土企业,佛山德承包装材料有限公司拿下狮山镇松木路以西、松木西路以北约8.78亩工业用地,拟投资1亿元建设多功能聚乙烯薄膜产业链基地。
同日摘地的佛山市南海日精金属制品有限公司,计划以约80亩工业用地为载体,投资8亿元建设企业总部暨金属材料产研销一体化基地。项目将扩建新材料研发中心、新建数字化车间,并重点扩充0.2mm超细黄铜线专用产线;依托4.5万吨/年的黄铜材料产能,以及低能耗环保铜铝合金的研发优势,为狮山镇有色金属支柱产业的转型升级注入强劲动力。
佛山市瑞恒智能科技有限公司则瞄准新能源赛道,摘得狮山镇文笔路南侧、广佛肇轻轨以东地段约19.3亩工业用地,计划投资5.5亿元打造智慧储能系统产业化基地。项目将整合瑞恒智能旗下多家关联企业资源,形成“生产+研发+销售”一体化的产业优势,助推佛山市新型储能产业高质量发展。
值得关注的是,10月29日的摘牌名单中,还包含一宗承载“宜居”愿景的商住用地——佛山市南海区保狮置业有限公司成功拿下狮山镇博爱湖畔地块,成交价超3.8亿元,溢价20%。这也是该公司近年第三次在博爱湖“城市核”区域投资落子。
顺德三地块同日摘牌
筑造智能产业新高地
10月21日,乐从镇乐西路以北、禅西大道以东的三宗相邻工业地块成功摘牌。
佛山市赛玛电子科技有限公司以4188万元竞得占地20.94亩的地块,拟投资约2亿元建设赛玛健康智造基地项目,聚焦智能按摩椅的研发与制造,融合人工智能、健康传感与柔性生产技术,规划建设创新研发中心、智能工厂与体验空间。项目达产后预计年营收达1.5亿元。
广东帕沙曼投资有限公司以4770万元竞得占地23.85亩的地块,拟投资约3亿元建设帕沙曼家具总部及智造基地,垂直整合供应链资源并汇聚起研发、设计、生产、营销与品牌展示,从而打造一个从智能单品到全屋解决方案的科技生活新生态。项目达产后预计年营收3.7亿元。
沃时智能(佛山)家具有限公司以2101万元竞得占地10.51亩的地块,计划投资约1.5亿元建设企业总部与智能生产基地,重点打造人体工学办公椅的研发与全自动化生产线,涵盖自动化压铸、激光裁剪、智能组装等环节,实现模块化高效生产。预计达产后年营收超1亿元。
两天四连拍
高明投资热度upupup
10月21日,两大项目同一天落子高明区高端装备智造湾。新材料领域“实力派”企业——佛山市高明亿阳塑胶有限公司成功竞得高端装备智造湾161.9亩工业用地,计划投资10亿元建设亿阳高分子新材料研发生产基地,主要生产PVC商务地板、PVC运动地板、PVC薄膜等产品。
智能门控领域领军企业——广东金建星智能科技有限公司成功竞得高端装备智造湾11.54亩工业用地,将建设金建星智能设备基地,打造智能设备新标杆。
10月22日,高明区再出让两宗工业用地。佛山市欧艺钢数控设备有限公司成功拍得高明区专精特新湾28亩地块,投资建设欧艺钢数控智造设备生产基地项目。
佛山市冠亚机械设备有限公司成功摘得高明区荷城街道高端装备智造湾28.11亩地块,投资建设新生产基地。
从宁波到佛山!
上森化学5亿项目落地三水
10月10日,上森化学(广东省)有限公司成功竞得佛山(三水)新材料产业园一宗约20亩工业用地。项目总投资5亿元,将依托园区产业基础,建设高标准生产基地。
上森化学关联公司余姚市上森化学贸易有限公司自成立以来,深耕超分子有机硅树脂功能材料领域,产品广泛应用于线性电子涂料、排气筒防腐涂料、不粘涂料等关键领域,终端客户包括比亚迪、九阳股份、美的集团等。
(一)项目基本情况
1.招/出租人:佛山市南海区桂城资产经营有限公司
2.项目信息:
3.产权证照情况:无房产证,竞投人须自行承担由此产生的经营风险。
4.本标的物禁止用作违法经营及危险易燃易爆行业,不得经营娱乐行业,不得明火煮食,物业内不准住人。
5.租金收取方式:租金按月缴纳。根据先缴付租金后使用租赁物的原则,承租方必须于每月10日前交付当月租金。租赁期内,租金每满3年递增5%。
(二)竞买资格及要求
1.中华人民共和国境内的企业法人、个体工商户(须开立银行账户)、自然人,除法律、法规另有规定外,均可申请参加竞买活动。
申请人必须以自己的名义交纳竞买保证金,不得由他人代交。申请人为企业法人、个体工商户的,须以企业法人、个体工商户开立的银行账户交纳保证金;未开立银行账户的个体工商户不能参加竞买,只能以自然人(经营者)名义申请和交纳保证金;申请人为自然人的,须以其本人名下开立的银行账户交纳保证金。
2.本次网上竞价采用增价方式进行报价,按照价高者得原则确定竞得人。
3.意向人可登录广东省公共资源交易平台(佛山市)>交易公开>国有产权>交易公告页面(网址:https://ygp.gdzwfw.gov.cn/ggzy-portal/#/440600/index)下载本项目交易文件。如有关于本项目交易文件的修改、澄清、说明等,将通过上述网址发布,不再另行通知,请意向人密切留意。
4.意向人需要现场查看交易资产状况的,请与招/出租人联系。
5.申请人提交竞买申请参与竞价的,请点击进入佛山市公共资源交易信息化综合平台-交易平台页面(网址:http://jy.ggzy.foshan.gov.cn:3680/TPBank/newweb/framehtml/onlineTradex/indexzcjy.html)进行登录操作(操作指引详见交易须知)。
意向人、申请人、竞买人在网上交易使用电脑操作过程中,仅能使用IE9/IE10/IE11以上的IE浏览器,请勿使用其它浏览器,如出现不正确使用浏览器导致出现的问题,由意向人、申请人、竞买人自行负责承担。
6.本次网上竞价仅接受网上竞买申请和报价,不接受书面、邮寄、电子邮件、电话、传真、口头等其他形式的申请。
(三)交易时间
1.提交竞买申请时间:2025年10月28日至2025年11月03日17时30分止;
2.竞买保证金到账截止时间为2025年11月04日16时;
3.网上报价时间:2025年11月05日10时00 分至10时30分,网上报价时间结束后,如有竞买人愿意参加网上限时竞价的,则系统自动进入网上限时竞价环节。
(四)特别提示
1.招/出租人承诺已如实披露项目信息,并对其披露信息的真实性、完整性、有效性负责。佛山市公共资源交易中心南海分中心对招/出租人披露的信息及其后果不承担任何法律责任。
2.佛山市公共资源交易中心南海分中心通过佛山市资产交易网上交易系统及粤公平网站发布的项目信息(包括但不限于公告信息、交易文件、合同条款等)并不构成佛山市公共资源交易中心南海分中心对项目的任何交易建议。意向竞买人应不依赖于已披露的项目信息并自行对项目的相关情况进行必要的尽职调查和充分了解,对是否竞买该项目及项目成交后可能发生的费用和存在的风险自行作出充分评估,并独立承担所有风险。意向竞买人一经申请参加竞买,即视为知晓、认可项目现状,佛山市公共资源交易中心南海分中心对此不承担任何法律责任。
(五)招/出租人对本《交易文件》拥有解释权,招/出租人主管部门对交易过程进行监督管理,对质疑投诉进行处理。
(六)联系方式
1.佛山市公共资源交易信息化综合平台系统使用咨询电话:0757-83990765
2.佛山市公共资源交易中心南海分中心
联系电话:0757-86322057、86396255
地址:佛山市南海区桂城街道夏南路58号公共资源交易中心
3.招/出租人:佛山市南海区桂城资产经营有限公司
联系人:梁先生 联系电话:0757-81790707
地址:佛山市南海区桂城街道南平西路夏西国际橡塑城金融街A11座
微信
新浪微博
QQ空间
QQ好友
豆瓣
Facebook
Twitter












































































































































































































































