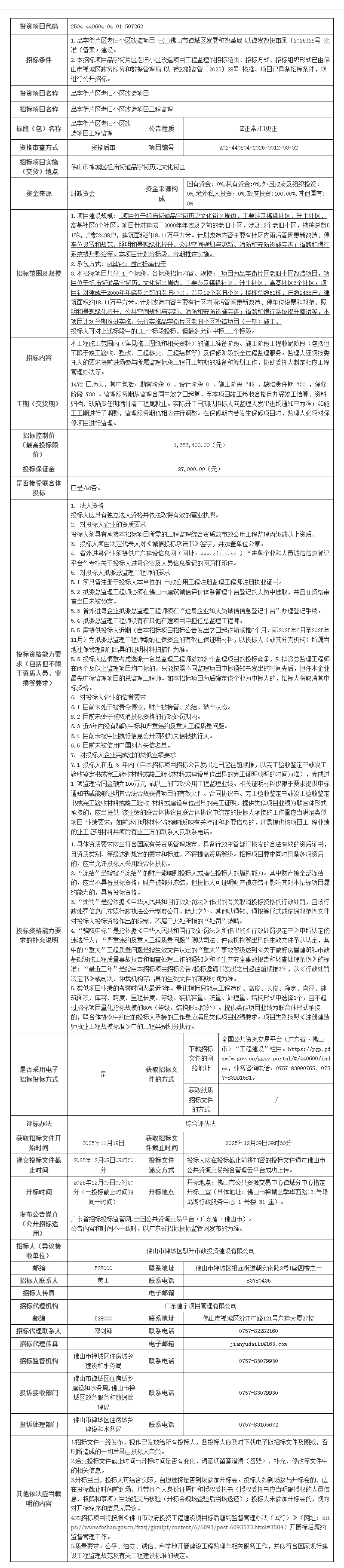
禅城祖庙品字街片区老旧小区改造项目工程监理招标公告
项目概况
佛山市高明区荷城老旧社区宜居改造项目—富湾圩安华路提升工程采购项目的潜在供应商应在广东省政府采购网https://gdgpo.czt.gd.gov.cn/获取采购文件,并于 2025年11月28日 09时30分 (北京时间)前提交响应文件。
一、项目基本情况
项目编号:440608-2025-01904
项目名称:佛山市高明区荷城老旧社区宜居改造项目—富湾圩安华路提升工程
采购方式:竞争性磋商
预算金额:3,114,509.72元
采购需求:
采购包1(佛山市高明区荷城老旧社区宜居改造项目—富湾圩安华路提升工程):
采购包预算金额:3,114,509.72元
本采购包不接受联合体投标
合同履行期限:工期为120个日历天,实际开工日期以监理工程师签发的开工令为准;本工程的工期不因天气(除特大暴雨等不可抗力因素以外)、工程变更等因素而延长。
二、申请人的资格要求:
1.投标供应商应具备《中华人民共和国政府采购法》第二十二条规定的条件,提供下列材料:
1)具有独立承担民事责任的能力:在中华人民共和国境内注册的法人或其他组织或自然人, 投标(响应)时提交有效的营业执照(或事业法人登记证或身份证等相关证明) 副本复印件。分支机构投标的,须提供总公司和分公司营业执照副本复印件,总公司出具给分支机构的授权书。
2)有依法缴纳税收和社会保障资金的良好记录:提供以下证明材料其中之一:①投标(响应)截止日前6个月内〔含投标(响应)截止时间当月〕任意1个月依法缴纳税收和社会保障资金的相关材料(如依法免税或不需要缴纳社会保障资金的,提供相应证明材料)若已对接“粤省事”“粤商通”“粤信签”等系统的,可提供书面承诺声明函(格式自拟)。②《政府采购供应商资格信用承诺函》(承诺函格式见采购公告附件)。
3)具有良好的商业信誉和健全的财务会计制度:提供以下证明材料其中之一:①2023年度或2024年度财务状况报告(如供应商新成立的,则提供成立至今的月或季度财务状况报告扫描件),若已对接“粤省事”“粤商通”“粤信签”等系统的,可提供书面承诺声明函(格式自拟)。②提供响应文件提交截止日前6个月内〔含投标(响应)截止时间当月〕任意1个月基本开户行出具的资信证明,并同时提供供应商基本账户的银行开户许可证或银行出具的《基本存款账户信息》的扫描件。③财政部门认可的政府采购专业担保机构出具的投标担保函。④《政府采购供应商资格信用承诺函》(承诺函格式见采购公告附件)。
4)履行合同所必需的设备和专业技术能力:按投标(响应)文件格式填报设备及专业技术能力情况。
5)参加采购活动前3年内,在经营活动中没有重大违法记录:提供以下证明材料其中之一:①参照响应承诺函相关承诺格式内容。②《政府采购供应商资格信用承诺函》(承诺函格式见采购公告附件)。重大违法记录,是指供应商因违法经营受到刑事处罚或者责令停产停业、吊销许可证或者执照、较大数额罚款等行政处罚。(根据财库〔2022〕3号文,“较大数额罚款”认定为200万元以上的罚款,法律、行政法规以及国务院有关部门明确规定相关领域“较大数额罚款”标准高于200万元的,从其规定)。
2.落实政府采购政策需满足的资格要求:
采购包1(佛山市高明区荷城老旧社区宜居改造项目—富湾圩安华路提升工程)落实政府采购政策需满足的资格要求如下:
采购包整体专门面向中小企业采购,本项目采购标的对应的中小企业划分标准所属行业为:建筑业。监狱企业、残疾人福利单位视同小型、微型企业。供应商需提交相应的证明文件(注:中小企业以供应商填写的《中小企业声明函》为判定标准,残疾人福利性单位以供应商填写的《残疾人福利性单位声明函》为判定标准,监狱企业须供应商提供由省级以上监狱管理局、戒毒管理局(含新疆生产建设兵团)出具的属于监狱企业的证明文件,否则不予认定)。
3.本项目的特定资格要求:
采购包1(佛山市高明区荷城老旧社区宜居改造项目—富湾圩安华路提升工程)特定资格要求如下:
(1)供应商须具有①有效的市政公用工程施工总承包三级(或以上)(提供相关资质证书扫描件);②有效的《安全生产许可证》(提供相关证书扫描件);③广东省以外的供应商,须提供在广东建设信息网(网址:www.gdcic.net)“进粤企业和人员诚信信息登记平台”专栏关于供应商进粤企业及人员信息登记的网页打印件(提供网页截图)。
(2)对拟派项目负责人的要求(1名):①须具备注册于供应商本单位的市政公用工程专业二级(或以上级)注册建造师执业资格证书并持有有效的《安全生产考核合格证(B证)》(广东省内供应商可提供“广东省建筑施工企业管理人员安全生产考核信息系统”的证书查询信息网页打印件)注:一级注册建造师打印电子证书后应在个人签名处手写签名,手写签名应与签名图像笔迹一致,电子证书使用时限为180天,注册有效期不足180天的,使用时限截止日期以注册有效期截止日期为准,超出使用时限的电子证书无效,需重新下载电子证书并再次确认使用时限;广东省二级注册建造师打印电子证书后,应在个人签名处手写本人签名,未手写签名或与签名图像笔迹不一致的,该电子证书无效;广东省外的二级建造师须按当地政策文件办理注册并提供有效的注册证书扫描件或电子证书;②须提供供应商投标(响应)截止日前6个月内〔(含投标(响应)截止时间当月)〕任意1个月为拟派项目负责人缴纳社保资金的有效的社保证明材料并加盖供应商公章(提供供应商(或其分支机构)所属当地社保管理部门出具并盖章的社保证明扫描件或供应商(或其分支机构)所属当地社保管理部门网站下载且已签盖社保管理部门电子签章的社保证明打印件);③拟派项目负责人没有在其他在建项目中担任项目负责人(响应文件中提供承诺函),拟派项目负责人如有参与其他工程投标的情况,必须在投标(响应)文件中说明。供应商应慎重考虑选派一名项目负责人参加多个工程项目的投标竞争,如本投标项目负责人在两个及以上工程项目均成交(中标)的,只能按照不同工程项目成交(中标)通知书发出的时间先后,担任本企业最先成交项目的项目负责人。后确定该企业为成交人的工程项目的采购人将取消其成交资格。供应商隐瞒其它成交(中标)项目获取成交资格的,按弄虚作假骗取中标查处。
(3)供应商未被列入“信用中国”网站(www.creditchina.gov.cn)“失信被执行人查询或重大税收违法失信主体名单或严重失信主体名单查询”记录名单;不处于中国政府采购网(www.ccgp.gov.cn)“政府采购严重违法失信行为信息记录”中的禁止参加政府采购活动期间。(以采购代理机构人员于投标(响应)截止时间当天在“信用中国”网站(www.creditchina.gov.cn)及中国政府采购网(http://www.ccgp.gov.cn/)查询结果为准,如相关失信记录已失效,供应商需提供相关证明资料)。
(4)单位负责人为同一人或者存在直接控股、 管理关系的不同供应商,不得同时参加本采购项目(或采购包) 投标(响应)。 为本项目提供整体设计、 规范编制或者项目管理、 监理、 检测等服务的供应商, 不得再参与本项目投标(响应)。 响应承诺函相关承诺要求内容。
(5)本项目不接受联合体投标(响应)。
三、获取采购文件
时间: 2025年11月17日 至 2025年11月24日 ,每天上午 00:00:00 至 12:00:00 ,下午 12:00:00 至 23:59:59 (北京时间,法定节假日除外)
地点:广东省政府采购网https://gdgpo.czt.gd.gov.cn/
方式:在线获取
售价: 免费获取
四、响应文件提交
截止时间: 2025年11月28日 09时30分00秒 (北京时间)
地点:加密的电子响应文件请于截止时间前成功上传至“云平台项目采购系统”。
五、开启
时间: 2025年11月28日 09时30分00秒 (北京时间)
地点:本项目采用远程开标。
六、公告期限
自本公告发布之日起3个工作日。
七、其他补充事宜
1.本项目采用电子系统进行招投标,请在投标前详细阅读供应商操作手册,手册获取网址:https://gdgpo.czt.gd.gov.cn/help/transaction/download.html。投标供应商在使用过程中遇到涉及系统使用的问题,可通过020-88696588进行咨询或通过广东政府采购智慧云平台运维服务说明中提供的其他服务方式获取帮助。
2.供应商参加本项目投标,需要提前办理CA和电子签章,办理方式和注意事项详见供应商操作手册与CA办理指南,指南获取地址:https://gdgpo.czt.gd.gov.cn/help/problem/。
3.如需缴纳保证金,供应商可通过"广东政府采购智慧云平台金融服务中心"(http://gdgpo.czt.gd.gov.cn/zcdservice/zcd/guangdong/),申请办理投标(响应)担保函、保险(保证)保函。
4.发布公告的媒介:中国政府采购网(www.ccgp.gov.cn),广东省政府采购网(https://gdgpo.czt.gd.gov.cn/)。
5、本项目的开标方式为远程电子开标,供应商无需到达现场参加开标活动。开标结束后,请供应商及时进入广东政府采购智慧云平台的等候大厅关注项目进展情况,并保持联系人手机号码畅通,特别是澄清需要及时响应。如因未及时响应导致被作为无效投标处理的由供应商自行承担相关后果。
八、凡对本次采购提出询问,请按以下方式联系。
1.采购人信息
名 称:佛山市高明区荷城街道城建综合事务中心
地 址:佛山市高明区荷城街道泰华路208号
联系方式:0757-88237393
2.采购代理机构信息
名 称:广东同造工程管理有限公司
地 址:广东省佛山市高明区荷城街道荷香路223号何族汽车城穗山苑2号楼二层210室
联系方式:0757-88881448
3.项目联系方式
项目联系人:梁小姐
电 话:0757-88881448

微信
新浪微博
QQ空间
QQ好友
豆瓣
Facebook
Twitter












































































































































































































































