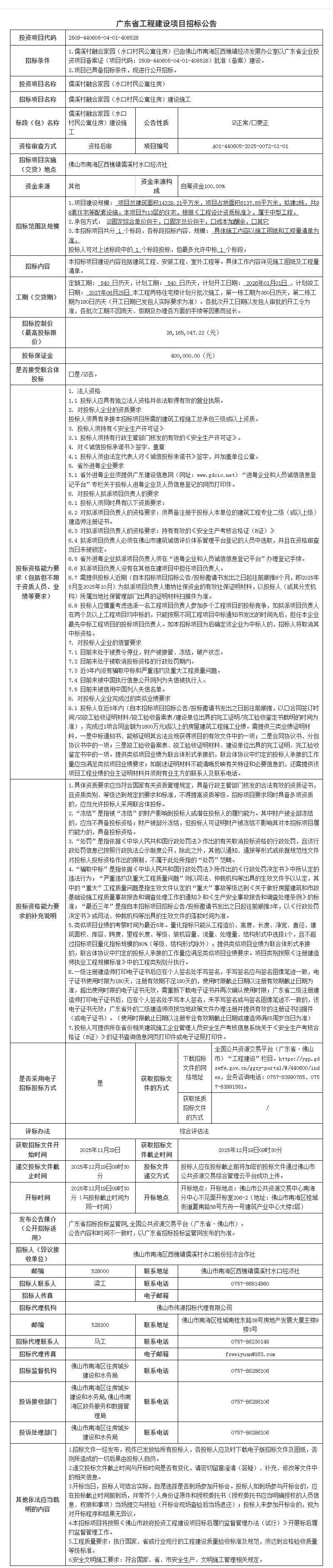
南海西樵儒溪村融合家园(水口村民公寓住房)建设施工招标公告
-
顺德区红旗路上、下匝道工程施工招标公告
-
广东医科大学顺德妇女儿童医院(佛山市顺德区妇幼保健院)马冈新址院区建设项目-智能化承包工程招标公告
-
佛山顺德中心城区老旧小区改造项目-大良街道老旧居住区交通设施更新改造工程施工招标公告
-
顺德伦桂路北段(北滘镇环镇西路三乐路至南河桥段)全过程造价咨询招标公告
-
佛山市中心城区排水防涝能力提升项目(桂城片区)—桂城街道三山片区暗涵综合治理工程(一期)监理招标公告
-
南方医科大学顺德医院旧址康复医院(老年病医院)和医养结合项目建设工程-二标段施工招标公告
-
佛山三水新材料产业园场地平整工程项目七期施工招标公告
-
顺德区新峰路(新市良路至东乐路段)工程—纵三路、恒智路及周边配套工程施工招标公告
-
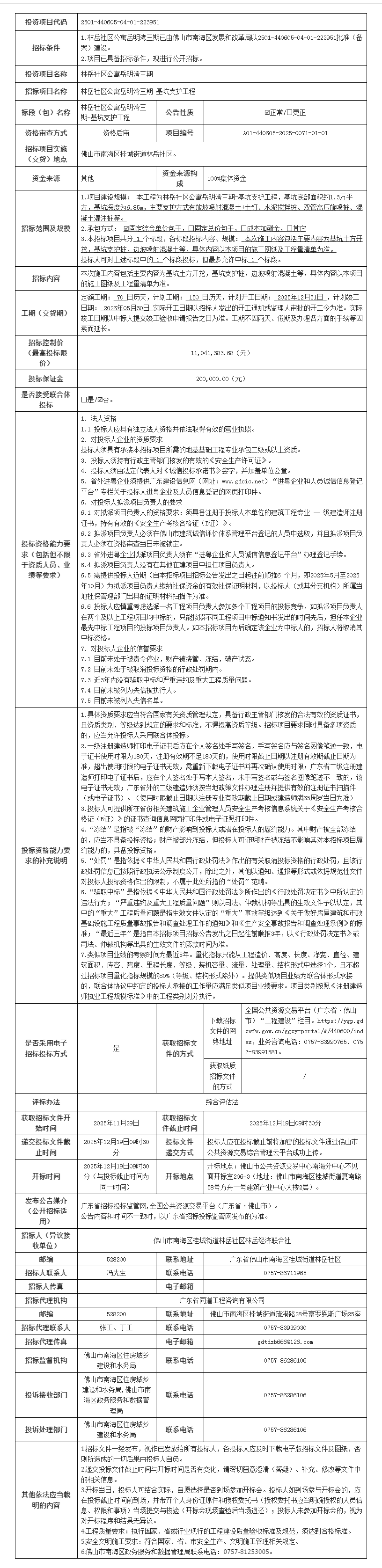
南海桂城林岳社区公寓岳明湾三期-基坑支护工程招标公告
-
佛山市南海区中心城区雨污分流改造项目(大沥黄岐、海北)三标招标公告
01、招聘岗位
岗位一:网络安全运营岗
任职要求:
1.本科及以上学历,计算机科学与技术、软件工程、信息安全等计算机类专业,35岁(含)以下,3年以上网络安全运维或相关领域工作经验,熟悉数据安全相关法律法规,中共党员优先,持有CISP、CISSP、CCSK等安全认证证书者优先;
2.熟悉常见Web漏洞(如SQL注入、XSS、CSRF等)及其利用方法,熟练掌握渗透测试的流程和方法,具备实际渗透测试经验;
3.熟悉常见的网络协议(如TCP/IP、HTTP/HTTPS、DNS等)及其安全机制,具备较强的逻辑思维能力和问题分析能力,能够快速定位和解决安全问题;
4.熟悉常见的网络安全工具的使用与配置,如防火墙、WAF、IPS、漏洞扫描、态势感知等;
5.熟练使用各种安全测试工具,如Kali Linux、Burp Suite等;
6.参与过CTF比赛并取得较好名次者、具备实际的红队或渗透测试项目经验者、参与过企业级安全体系建设或应急响应项目者优先。
岗位二:市场经理岗位
任职要求:
1.本科及以上学历,不限专业,35岁(含)以下,具有2年以上市场营销相关经验,中共党员优先,有银行类金融机构对公条线的相关工作经验优先;
2.具备较强的市场洞察力、客户沟通能力及商务谈判技巧以及项目推动能力,能独立拓展行业客户资源,推动产品商业化合作;
3.了解基础IT技术知识(如大数据、SQL、BI工具、数据可视化等),能与技术团队有效沟通需求,理解产品技术实现路径;
4.了解产品设计工具(Axure、Visio等),需求分析、原型设计及PRD撰写;
5.逻辑思维清晰,抗压能力和自驱力强,具备良好的团队协作精神及项目管理能力,认同数据驱动业务的价值理念。
岗位三:技术开发岗
任职要求:
1.本科及以上学历,计算机科学与技术专业、软件工程、电子与计算机工程、网络工程、信息管理与信息系统等专业,30岁(含)以下,3年以上Java开发经验,中共党员优先,持有软件设计师、系统集成项目管理工程师、系统分析师、系统架构设计师、信息系统项目管理师等软考相关证书者优先,熟悉佛山“一网共享”平台、“省统一身份认证”、佛山政务云平台项目流程优先;
2.熟练掌握Spring全家桶(Spring MVC、Spring Boot、Spring Cloud)及MyBatis等主流框架,具备微服务架构与企业级应用开发经验;
3.精通Vue3框架及相关技术栈,熟悉TypeScript、Vue Router、Pinia、Axios等常用工具,能够独立完成前端业务模块开发与性能优化,具备良好的前后端联调和接口对接经验;
4.熟悉Linux操作系统,具备基本的环境搭建与维护能力,能够熟练配置与优化Tomcat、Nginx等中间件;
5.熟悉MySQL、Oracle等关系型数据库,了解信创达梦数据库优先,能够使用Redis、Minio等非关系型数据库提升系统性能,支持海量数据存储与查询;
6.了解DevOps理念,熟练使用Git、Jenkins 等工具实现持续集成与持续交付(CI/CD),具备自动化构建与部署经验;
7.掌握Docker基础知识,能够编写和优化Dockerfile,具备容器化部署与日常运维经验。
02、工作地址
佛山市南海区桂城街道桂澜北路2号亿能国际广场2座2304室之伍。
03、报名
报名时间:
自岗位公告之日起,直至招到合适人选为止。
报名方式:
符合任职条件并有意应聘者,可扫码投递。

微信
新浪微博
QQ空间
QQ好友
豆瓣
Facebook
Twitter














































































































































































































































