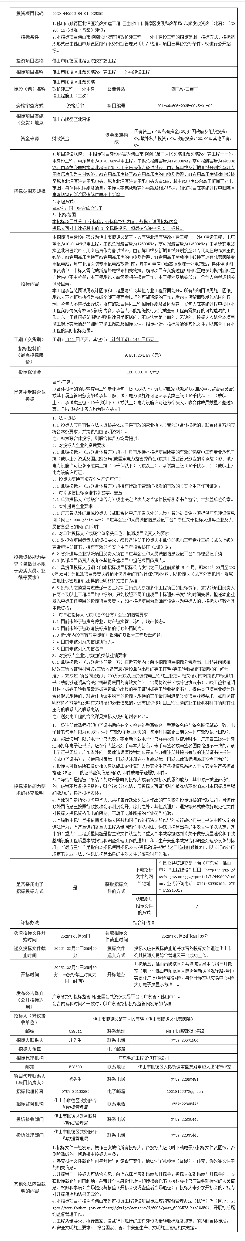
佛山市顺德区北滘医院改扩建工程——外电建设工程施工(二次)招标公告
-
南海狮山镇南国桃园碧波湖(羊子岗水库)湖面水上运动经营权项目
-
南海狮山镇南国桃园鸭子湖引入文旅体验项目的经营权项目
-
新建深圳至南宁高铁珠三角枢纽机场至省界段项目甲供物资综合接地电缆采购招标公告
-
南海区北村水系流域水环境综合治理项目—石澎排涝泵站工程监理招标公告
-
原沙头三联食品厂物业改造项目施工招标公告
-
禅城莲塘排涝泵站工程设计招标公告
-
顺德区容桂、北滘、乐从、龙江生活垃圾中转站设备更新项目初步设计服务招标公告
-
佛山市临空经济区普通高中基础设施建设项目地基与基础检测招标公告
-
佛山市环两江先行区九江片两江流域沿线老旧小区改造项目工程设计招标公告
-
佛山市南海区西部片区排涝能力提升工程项目-丹灶镇东主涌劳边段排涝整治工程勘察设计招标公告
顺德职业技术大学2026年
春季高考招生计划发布
专业招录人数、收费标等信息
请往下看
1、学校简介
招生代码:10831
粤港澳大湾区腹地的佛山是中国第4个“工业3万亿”城市,佛山顺德是“世界制造名城”“世界美食之都”“中国家电之乡”“中国涂料之乡”“中国家具之都”,连续14年位列全国综合实力百强区榜首。
坐落于佛山顺德的顺德职业技术大学,是一所全日制公办本科层次职业院校,其前身是1999年创建的顺德职业技术学院。筹建伊始,顺德籍的李兆基、郑裕彤等港澳同胞,美的、格兰仕等企业及社会各界有识之士慷慨捐资,为学校发展奠定坚实基础。
2025年6月,教育部批准以顺德职业技术学院为基础设立顺德职业技术大学。学校始终走在高等职业教育改革发展前列。2019年入选国家首批“双高计划”建设院校,2024年以“优秀”等级通过验收,2025年再次入选国家第二期“双高建设计划”建设院校。先后获得“全国职业教育先进单位”“全国五四红旗团委”“全国健康学校”“首批全国职业院校数字校园建设实验校”等多种荣誉称号。
2、招生计划
01、2026年“3+证书”专科批次招生计划
02、2026年依学考成绩录取招生计划
1.各招生专业、专业代码、计划数、特征要求及备注以广东省招生委员会公布的专业目录为准。
2.市场营销(中外合作办学)专业为顺德职业技术大学与澳大利亚新南威尔士州TAFE学院合作举办的中外合作办学项目,详见官网简介。
3.住宿费均为:1500-1600元/学年。
以梦为马 不负韶华
欢迎报考顺德职业技术大学!
我们在这里等你~
微信
新浪微博
QQ空间
QQ好友
豆瓣
Facebook
Twitter






















