城市站点
> 佛山季华实验室管理部门招聘公告
详细内容

佛山季华实验室管理部门招聘公告

时间:2026-02-02     人气:1346     来源:季华实验室     作者:
概述:季华实验室(以下简称“实验室”)是广东省委、省政府于2017年12月启动的首批省实验室之一,是不纳入机构编制核定范围......

季华实验室(以下简称“实验室”)是广东省委、省政府于2017年12月启动的首批省实验室之一,是不纳入机构编制核定范围、不定编制、不定级别,按章程独立运作的非营利性事业单位。实验室以打造先进制造科学与技术领域国内一流、国际高端的战略科技创新平台为目标,重点聚焦新型显示装备、半导体技术与装备、高端数控机床,以及佛山传统产业转型升级等四个主要方向开展关键核心技术系统攻关和重大装备研制。


实验室科研园区位于佛山市三龙湾科技城核心区域,占地238亩,建筑面积30万平方米,园区一期、二期均获中国建筑行业工程质量最高荣誉“中国建设工程鲁班奖”。建有测试中心、光学平台、超滑平台等设备先进、功能齐全的公共科研平台,并面向社会开放仪器设备共享服务。


实验室在牵头重大任务中着力探索社会主义市场经济条件下关键核心技术攻关新型举国体制,累计承担国家及省部级科研项目200余项,已获批国家新型显示技术创新中心显示装备创新平台、广东省半导体高端装备及关键零部件工程研究中心等。成功研制出OLED喷墨打印装备及其配套墨水材料、SiC高温外延装备、大功率微波电源等系列成果。


现根据工作需要,实验室管理部门拟招聘如下劳动合同制岗位:


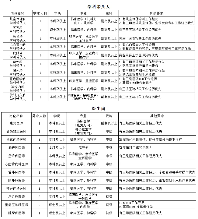
一、招聘需求



二、招聘要求


(一)具备下列条件的人员可以报名参加本次招聘:


1.遵守中华人民共和国宪法和法律;


2.拥护中国共产党领导和社会主义制度;


3.具有良好的政治素质和道德品行;


4.适应岗位要求的身体条件;


5.具有岗位所需的其他条件。


注:年龄、工作经历等时间计算截止日期为2026年1月26日(招聘公告报名首日)。


(二)下列人员不得报名参加本次招聘:


1.被开除中国共产党党籍的;


2.被开除共青团团籍的;


3.被开除公职的;


4.被依法列为失信联合惩戒对象的;


5.因涉嫌违法违纪正在接受审计、纪律审查,或者涉嫌犯罪,司法程序尚未终结的;


6.受行政开除处分未满五年或其它行政处分正在处分期内的;


7.在接受高等教育期间受到留校察看及以上处分的;


8.在国家法定考试、各级公务员及事业单位招考中被认定有舞弊等严重违反录用纪律行为的;


9.录用后即构成回避关系的;


10.法律法规规定不得聘为事业单位工作人员的其他情形。


三、招聘流程


(一)报名时间


2026年1月26日至2026年2月25日。


(二)报名方式


应聘者登录季华实验室人才招聘网站“社会招聘”页面,查询需求部门职位,按职位进行投递,完成人才测评。报名网址:

http://zhaopin.jihualab.com/Social。


应聘者报名请填写及提交以下材料:


1.填写网申表;


2.提交以下电子版文件:个人身份证(正反面);本科及以上各教育阶段的学历、学位证件;职称或资格证书;无犯罪记录证明。


3.提交本人工作经历证明文件(包括但不限于单位任职证明、工作证明、劳动合同、社保证明、个税证明等佐证材料)。


应聘者需笔试当天签署诚信报考相关文件。


(三)资格初审


实验室收到应聘人员报名材料后,根据招聘岗位的条件,结合需求岗位的工作规划,对报名参加应聘的人员进行资格初步审查。审查资料不齐全的,应聘人员应在2026年2月26日前一次性补充佐证材料。


(四)考试


实验室对应聘人员采取统一笔试、面试的方式进行选拔。笔试与面试成绩满分各为100分,笔试合格分数为80分。笔试分数合格者,根据应聘人员笔试成绩由高到低的顺序,按照5:1的比例确定面试人选,面试人选比例低于5:1的,按实际笔试合格人数组织面试。实验室工作人员将以邮件、短信、电话等形式通知应聘人员有关面试事宜。


考试成绩=笔试成绩×40%+面试成绩×60%。


(五)确定拟录用对象


实验室设置考试成绩合格线,合格分数为85分。考试成绩合格者,按照考试成绩由高到低的顺序,等额确定拟录用人选。


(六)资格复审


实验室对拟录用人选工作履历进行复核。


(七)背景调查


实验室对拟录用人选开展背景调查,主要包括政治表现、廉洁情况、身份信息、工作经历以及工作表现等。


(八)体检


拟录用人选需到公立二甲及以上医院参加指定项目的体检,合格者办理录用手续;不合格的,实验室取消录用资格,并决定是否依次递补。


(九)公示


实验室对拟录用人员名单进行公示,公示期为五个工作日。


(十)录用入职


公示期满后,拟录用人员没有问题或者反映的问题不影响聘用的,实验室为其发放录用通知,确定入职安排,办理录用手续。


四、薪酬福利


(一)薪酬待遇:薪酬面议。被聘用人员试用期3-6个月,试用期间工资按月工资80%发放,试用期结束的正式聘用人员按照实验室相关规定发放工资,根据绩效考核结果发放绩效奖金。


(二)基本保障:按照佛山市缴费比例上限缴纳社会保险、住房公积金及企业年金。


(三)健康保障:享受国家规定的各类假期、带薪年休假及年度体检。


(四)人才补贴:根据佛山市人才引进政策,实验室引进的人才可享受相应的人才政策。


五、其他注意事项


(一)本次招聘实行诚信报考,资格审核贯穿招聘工作全过程。应聘人员应认真阅读公告、岗位要求,对所提供的各项信息、材料的真实性、准确性和有效性负责。应聘者提供的信息资料必须全面、真实,如发现有编造假文凭、假经历、隐瞒病情致使体检结果失真等弄虚作假、不守诚信行为的,一经发现并查实,视情节轻重,分别给予取消录用资格、解除合同等处理。


(二)应聘人员务必保持手机等通讯方式畅通,以便及时接收相关通知,如因应聘人员自身原因导致无法联系,所产生的一切结果由应聘人员承担。


(三)实验室拥有本次招聘工作的最终解释权。


六、联系方式


联系人:梁老师


联系电话:0757-63220920

(声明: 网站所收集的部分公开资料来源于互联网,转载的目的在于传递更多信息及用于网络分享,并不代表本站赞同其观点和对其真实性负责,也不构成任何其他建议。本站部分作品是由网友自主投稿和发布、编辑整理上传,对此类作品本站仅提供交流平台,不为其版权负责。如果您发现网站上有侵犯您的知识产权的作品,请与我们取得联系,我们会及时修改或删除。 )
分享