佛山市南海区第五人民医院医技住院综合楼改扩建项目高低压电房及外电工程招标红公告
时间:2026-03-18 人气:33 来源:佛山市公共资源交易信息化综合平台 作者:
概述:佛山市南海区第五人民医院医技住院综合楼改扩建项目已由佛山市南海区发展和改革局以南发改资沥字投审[2025]11号批准(备案)建设......
(声明: 网站所收集的部分公开资料来源于互联网,转载的目的在于传递更多信息及用于网络分享,并不代表本站赞同其观点和对其真实性负责,也不构成任何其他建议。本站部分作品是由网友自主投稿和发布、编辑整理上传,对此类作品本站仅提供交流平台,不为其版权负责。如果您发现网站上有侵犯您的知识产权的作品,请与我们取得联系,我们会及时修改或删除。 )
-
佛山顺德中心城区老旧小区改造项目-顺德区大良街道大门社区适老化服务综合体建设项目(二期)施工招标公告
-
佛山市南海区解放水系水环境综合治理项目-狮山镇虎头坑涌分布式活水项目监理招标公告
-
南海官窑立交东侧一环科技园周边排涝整治工程施工招标公告
-
禅城区文华中路西侧、 绿景路北侧地块项目监理招标公告
-
佛山市南海区良安水系水环境综合治理项目-白沙桥社区管网工程(里坑圳涌和庄边段)勘察设计招标公告
-
佛山市综合保税区及产业配套区路网工程--产业配套区(质量检测)招标公告
-
南海丹灶镇公共空间设施修复-海安路特色粮仓文化基础设施建设工程施工招标公告
-
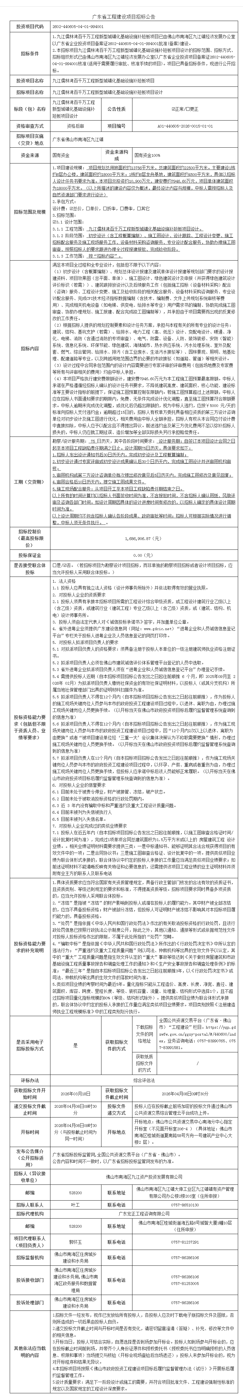
南海九江儒林湾百千万工程新型城镇化基础设施补短板项目设计招标公告
-
南海沿江路(大沙工业大道-水口水道大桥)原有道路修复工程施工招标公告
-
佛山市南海区第五人民医院医技住院综合楼改扩建项目高低压电房及外电工程招标红公告
分享
微信
新浪微博
QQ空间
QQ好友
豆瓣
Facebook
Twitter
取消
资讯
招标
招聘
租售
美食
房产
展会
广佛
企业
积金
社保
户口
教育
特色
旅游
酒店
医疗
交通
办证
书院
代运营
风水
车辆
图片
移民
产业
综合体
市场
网红
画展
中英人寿悦养“粮”方广东站活动圆满举行 以健康守护客户美好生活
中英人寿悦养“粮”方广东站活动圆满落幕。活动以星寰国际商业中心健康市集与职场名医讲座双场联动的形式,将“悦养健康”理念转化为可感知...[阅读全文]
2026-03-17 14:22:08 人气:290
循光同行 共生新境 |七大战略重构家居产业新生态 ——2026全球合作伙伴盛典完满结束
2026年名家居世博园全球合作伙伴盛典于东莞厚街盛大启幕,本次盛典以“循光同行,听见彼此”为核心主题,恰逢名家居世博园十二周年之际,现场汇聚超600位家居品牌商...[阅读全文]
2026-03-16 09:58:55 人气:540
免费“两癌”筛查来啦!即日起,佛山女职工可报名
日前,“工”暖巾帼 奋启新程——佛山市总工会庆祝“三八”国际劳动妇女节系列活动开启,推出佛山粤工惠妇女节会员活动周...[阅读全文]
2026-03-11 10:13:49 人气:1567
南海鲲鹏人才节暨官窑生菜会即将举行
3月12日至3月14日,南海狮山将举办南海鲲鹏人才节暨官窑生菜会——“百年生菜会 百万英才聚”系列活动。届时,现场设有人才招聘会...[阅读全文]
2026-03-10 10:48:48 人气:1748
佛山这些片区将迎大发展!34项重点任务!
作为制造业大市,佛山明确提出要推动传统产业转型升级、新兴产业发展壮大、未来产业培育布局“三箭齐发”...[阅读全文]
2026-03-06 15:24:25 人气:2506
天气反转,太阳回归,周末重返24℃
据广东天气消息,3月5-7日有弱冷空气补充,云量明显减少。今天起,佛山降雨停止,渐转晴天,今天最高温重回“2”字头...[阅读全文]
2026-03-05 09:38:08 人气:2731
顺德北部创新湾龙狮巡游活动延期
由于天气原因,原定3月3日举行的“百狮闹元宵 行运来顺德”顺德北部创新湾龙狮巡游活动将延期至3月6日(正月十八,星期五晚上)举行...[阅读全文]
2026-03-04 10:36:03 人气:2584
顺德“德甲”3月7日热血开战
2025-2026赛季第一届顺德“德甲”足球联赛将于3月7日开赛,赛事将持续四个月、覆盖十个镇街、上演53场对决,门票售价9.9元...[阅读全文]
2026-03-04 10:29:18 人气:1872
2026年全国龙狮大联动启动仪式今日举行
3月4日(农历正月十六),2026年全国龙狮大联动启动仪式将在禅城张槎莲塘公园举行。这不是一场普通的龙狮盛会——108米巨型金龙震撼亮相、三圣狮艺术馆全新揭幕...[阅读全文]
2026-03-04 10:25:38 人气:1746
佛山市三水区南部樵北涌流域排水单元综合改造提升项目监理招标公告
本招标项目佛山市三水区南部樵北涌流域排水单元综合改造提升项目监理的招标范围、招标方式、招标组织形式已由...[阅读全文]
2026-03-18 14:48:30 人气:28
顺德五沙大桥底(顺昌路连接东新高速匝道)道路建设工程(二期)-佛山市顺德区新佑路道路建设工程施工招标公告
本招标项目五沙大桥底(顺昌路连接东新高速匝道)道路建设工程(二期)-佛山市顺德区新佑路道路建设工程施工的招标范围、招标方式...[阅读全文]
2026-03-18 14:46:49 人气:29
佛山市顺德区北滘镇怡和路、怡欣路、怡园路、美和路道路维修整治工程施工招标公告
佛山市顺德区北滘镇怡和路、怡欣路、怡园路、美和路道路维修整治工程已由广东省投资项目在线审批监管平台以2602-440606-04-01-270190批准(备案)建设。...[阅读全文]
2026-03-18 14:43:17 人气:30
佛山水都饮料食品产业园产城融合旧城区改造项目-旧漫江墟片区标段一施工招标公告
佛山水都饮料食品产业园产城融合旧城区改造项目-旧漫江墟片区已由佛山市三水区发展和改革局以三发改南投审〔2025〕6号批准(备案)建设...[阅读全文]
2026-03-13 08:51:56 人气:1050
佛山水都饮料食品产业园产城融合旧城区改造项目-旧漫江墟片区标段一施工招标公告
佛山水都饮料食品产业园产城融合旧城区改造项目-旧漫江墟片区已由佛山市三水区发展和改革局以三发改南投审〔2025〕6号批准(备案)建设。...[阅读全文]
2026-03-12 15:14:33 人气:1181
佛山市临空经济区普通高中基础设施建设项目施工总承包招标公告
本招标项目佛山市临空经济区普通高中基础设施建设项目施工总承包的招标范围、招标方式、招标组织形式已由佛山市政务服务和数据管理局...[阅读全文]
2026-03-12 15:10:12 人气:1190
佛山国家高新区云东海医药健康产业园基础设施及配套项目(四期)(不含134.5亩工业用地项目)全过程造价咨询招标公告
佛山国家高新区云东海医药健康产业园基础设施及配套项目(四期)已由广东省投资项目在线监管审批平台以广东省投资项目代码2601-440607-04-01-507449批准(备案)建设...[阅读全文]
2026-03-12 15:04:51 人气:1082
佛山三龙湾科技城核心区城中村改造项目一期——佛山新城古村带城中村改造项目(大墩村细海片区)施工招标公告
佛山三龙湾科技城核心区城中村改造项目一期——佛山新城古村带城中村改造项目(大墩村细海片区)已由佛山市顺德区发展和改革局以顺发改资(乐从)〔2026〕2号批准(备案)建设...[阅读全文]
2026-03-12 15:02:43 人气:1219
佛山国家高新区云东海生物港污水处理厂(首期)建筑及常规机电工程、场外配套管道工程施工总承包招标公告
佛山国家高新区云东海生物港污水处理厂(首期)已由佛山市发展和改革局以佛发改投审〔2025〕11号批准(备案)建设。...[阅读全文]
2026-03-12 15:00:43 人气:898
顺德区妇幼保健院马冈院区周边配套道路勘察设计招标公告
本招标项目 设计 的招标范围、招标方式、招标组织形式已由佛山市顺德区政务服务和数据管理局以顺政数招核〔2026〕2号核准...[阅读全文]
2026-03-12 14:58:47 人气:436
佛山高明技师学院、佛山市高明区职业技术学校2026年公开招聘事业编制教师公告
次招聘事业单位编制教师共8名。具体详见《佛山高明技师学院、佛山市高明区职业技术学校2026年公开招聘事业单位编制教师岗位表》...[阅读全文]
2026-03-17 15:50:15 人气:232
编制283人!2026广东事业单位招聘公告发布!
本次招聘共283个名额全省多地放出大量编制岗位机会难得,有意向的同学别错过!遇到心仪岗位尽快报名抓住这次上岸入编的好机会~...[阅读全文]
2026-03-17 14:46:55 人气:227
佛山市三水区南山公有资产投资管理有限公司公开招聘公司本部管理人员等人员公告
佛山市三水区南山公有资产投资管理有限公司(以下简称南山公投公司)因经营发展需要,现面向社会公开招聘公司本部管理人员等人员3名...[阅读全文]
2026-03-17 14:42:52 人气:269
“百万英才汇南粤”2026年春季大型综合招聘会即将举行
本次招聘会创新采用“两馆分区、产业聚类”模式,围绕制造业与服务业分馆布设招聘区,并根据行业分设17个专区,实现“以企引才、以链聚才、以群招才”...[阅读全文]
2026-03-04 10:42:28 人气:2288
华东师范大学附属顺德美的学校临聘教师招聘公告
华东师范大学附属顺德美的学校(简称 “华东美的学校”)是由华东师范大学与美的集团合作创办的高品质现代化九年一贯制公办学校,依托华东师大深厚的教育积淀和美的集团的资源优势...[阅读全文]
2026-02-03 15:22:33 人气:5959
南海石门高级中学2025-2026学年高中临聘教师招聘公告
招聘对象应具备的基本条件(一)具有中华人民共和国国籍,拥护中华人民共和国宪法,拥护中国共产党领导和社会主义制度;...[阅读全文]
2026-02-03 15:16:27 人气:6244
2026年南海桂城街道展翅计划招募启动!
本次实习计划由桂城街道办事处各职能部门提供优质实习岗位,旨在把促进青年就业实习工作摆在更加突出的位置...[阅读全文]
2026-02-03 15:09:06 人气:6175
佛山大学诚聘海内外高层次人才!
普通高等院校2026年应届博士毕业生和社会上具有国家承认学历的人员。社会人员需取得博士研究生学位(拟聘专业技术十级及以上)或具有副高以上...[阅读全文]
2026-02-03 14:53:50 人气:4776
南海区全科医院公开招聘工作人员13名
根据工作需要,2026年佛山市南海区全科医院公开招聘合同制工作人员岗位表(第一批)公开招聘工作人员13名...[阅读全文]
2026-02-03 14:32:24 人气:6088
佛山市第四人民医院2026年招聘公告
佛山市第四人民医院是佛山市卫生健康局直属公益二类三级传染病医院,其发展历程可追溯至1960年成立的佛山市结核病防治所。...[阅读全文]
2026-02-02 14:32:41 人气:4418
禅城南庄镇现有一批公有物业招租中
注意!南庄镇现有一批公有物业招租中;包括住房、仓库及土地;有意向者可致电咨询。物业一【住房】南庄镇吉利圩人和路8号3幢401房...[阅读全文]
2026-03-17 15:20:45 人气:213
佛山市顺德区伦教街道南苑西路以东地块公开招租项目
佛山市顺德区顺伦投资开发有限公司采用网上竞价方式出租位于佛山市顺德区伦教街道南苑西路以东地块使用权...[阅读全文]
2026-03-13 10:04:50 人气:924
南海狮山镇广云路物业(原金盛加油站)资产出租项目
3.产权证照情况:佛府南国用字(2013)第0601388号。4.租金收取方式: 租金每月收取一次,承租人须于每月10号前通过银行将应付租金转入出租人指定的账户 。...[阅读全文]
2026-03-13 10:00:19 人气:900
佛山市禅城区南庄镇吉利圩人和路22号铺位出租
意向人可登录广东省公共资源交易平台(佛山市)>交易公开>国有产权>交易公告页面(网址:https://ygp.gdzwfw.gov.cn/ggzy-portal/#/440600/index)下载本项目交易文件...[阅读全文]
2026-03-13 09:56:41 人气:901
佛山市顺德区伦教街道熹涌村西环一路2号(之一)公开招租项目
佛山市顺德区顺伦集团有限公司采用网上竞价方式出租位于佛山市顺德区伦教街道熹涌村西环一路2号(之一)使用权...[阅读全文]
2026-03-13 09:49:28 人气:995
佛山市禅城区南庄镇解放路43号铺位出租
3.产权证照情况:有房屋所有权证。4.租金收取方式:租金以六个月为一期收取,实行先支付后使用的原则。5.租金递增情况:租金三年不变。...[阅读全文]
2026-03-13 09:46:36 人气:933
佛山市顺德区伦教街道保利中央公园楼盘东北侧等五宗地块公开招租项目
佛山市顺德区伦教街道东涌民宅边地2号地;佛山市顺德区伦教街道东涌民宅边地4号地;佛山市顺德区伦教街道熹涌工业区叠石支河边空地;佛山市顺德区伦教街道保利中央公园楼盘东北侧...[阅读全文]
2026-03-13 09:43:15 人气:595
南海桂城街道深海路17号瀚天科技城A区5号楼楼顶01单元物业租赁项目
申请人必须以自己的名义交纳竞买保证金,不得由他人代交。申请人为企业法人、个体工商户的,须以企业法人、个体工商户开立的银行账户交纳保证金;未开立银行账户的个体工商户不能参加竞买...[阅读全文]
2026-03-13 09:41:08 人气:814
南海桂城街道三山环岛西路西侧土地使用权租赁项目
桂城街道辖区范围内均为畜禽养殖禁养区,禁止养殖禽畜。标的物仅限种植用途。禁止用作违法经营及危险易燃易爆行业...[阅读全文]
2026-03-13 09:39:27 人气:752
南海桂城街道三山谊滨路西侧土地使用权租赁项目
4.租金收取方式:租金实行先缴交后使用的原则,分四期(按六个月为一期)收取租金。根据《土地租赁合同》条款执行。...[阅读全文]
2026-03-13 09:30:06 人气:728
双节寻味顺德乐从!这份私房菜清单藏着 “世界美食之都” 的地道镬气!
红馆喜宴一茶两饭市,茶点堪称一绝,融合了中西式的精华,既有传统中式点心的韵味,又有西式点心的精致新颖,每一款点心都是味蕾的惊喜。...[阅读全文]
2025-10-01 08:30:59 人气:12781
佛山首条牛肉美食街来了!国庆开街!
该项目位于高明区荷城街道三洲兴明路,紧邻肉联厂,依托得天独厚的地理优势,构建了“屠宰——加工——餐饮”一体化供应链...[阅读全文]
2025-09-30 10:54:41 人气:12662
佛山早茶地图大公开!本地人强推这几家,味道真的绝了!
说到饮早茶,肯定要到老字号才够情怀。位于禅城区升平路的天海酒家创始于20世纪初,曾是佛山“四大酒家”之一...[阅读全文]
2025-09-15 10:22:35 人气:4453
南海桂城林岳吊丝丹竹笋入选“国字号”!南海唯一!
三山林岳处于南番顺的几何中心,三面环水,一条“冬瓜窿”河流经林岳,串起了番禺、南海和顺德。依河围栏形成的林岳...[阅读全文]
2025-09-13 10:44:20 人气:3325
来禅城吃啥好?地标美食清单速存!
将鱼肉与木耳丝、胜瓜丝、冬菇丝等多种配料入锅烩制,宛如一场美食交响乐,随着烹制羹体变得绵密,起锅时再撒上榄仁、葱花和生磨胡椒粉调...[阅读全文]
2025-09-11 15:09:53 人气:2735
佛山「街头牛杂地图」更新了,吃一周都不重样!
已经开了30多年的牛杂老店,没有店面,就是一辆简单的手推车+几张折叠台,每天下午3点开档。牛杂焖得相当绵软入味,加上秘制的蒜蓉辣椒酱和海鲜酱...[阅读全文]
2025-09-01 08:46:30 人气:4782
三水十大好食材出炉!白坭产黑皮冬瓜、鹿茸菇入围!
三水黑皮冬瓜是广东省首个蔬菜类证明商标和佛山市首个农产品证明商标。2016年,获得农业部颁发的“农产品地理标志”证书...[阅读全文]
2025-08-29 09:13:37 人气:5575
佛山五区糖水地图来啦!从老字号到网红店,一键收藏→
在禅城提起糖水,十个本地人九个会指向燎原路!开放式店面、三叶吊扇、清一色“白衫”阿叔……几十年如一日的老广风情!芝麻糊浓滑如绸...[阅读全文]
2025-08-11 10:49:03 人气:2748
佛山年夜饭之珍馐美馔与祥瑞象征
在佛山,白切鸡是年夜饭必不可少的一道菜。选用优质的三黄鸡,经过精心处理后,用热水浸熟,保持了鸡肉的鲜嫩和原汁原味。鸡皮金黄爽滑...[阅读全文]
2025-01-28 09:03:45 人气:7973
66道佛山地标美食正式授牌
近日,2025佛山市“品味佛山 焕新过年”系列促消费活动启动,66道佛山地标美食及相关认定餐饮经营企业被正式授牌...[阅读全文]
2025-01-21 10:12:27 人气:8077
最高20万!老旧电梯换新补贴,符合条件请尽快申请
据佛山市住房和城乡建设局消息,今年是国家实施住宅老旧电梯更新补贴政策的第三年。与往年不同,佛山今年将执行“分层分站”差异化补贴:...[阅读全文]
2026-01-21 15:06:20 人气:8108
14451套!租金不超市场90%!南海保租房申请指南→
南海区大力推进保障性租赁住房筹集,加快建立多渠道、分层次、广覆盖、可持续的住房保障体系,通过新建、存量纳管等方式多渠道筹集保障性租赁住房...[阅读全文]
2026-01-21 13:54:57 人气:7138
下月实施!异地缴存、二套房也可“商转公”!
第四条第(三)款调整为第(二)款,内容修订为:“借款申请人应为原商业贷款的借款人本人或配偶。”...[阅读全文]
2026-01-04 15:26:29 人气:1790
2026年将着力稳定房地产市场
一方面将高质量开展城市更新,编制实施“十五五”城市更新专项规划,抓好城市体检、更新试点,实施一批民生工程、发展工程...[阅读全文]
2025-12-24 10:49:16 人气:3567
南海一村民公寓开建!376套!总投资2.5亿元!
“敢饮头啖汤 改革创新篇”里水镇北沙村新型城乡社区建设改革实践现场会召开,北沙红荔园融合家园(村民公寓)项目(以下简称“红荔园”)正式动工...[阅读全文]
2025-12-23 15:47:17 人气:3609
103套优质房源保价6个月!南海好房放大招!
为更好满足群众刚性和改善性住房消费需求,助力广大市民安家置业,由佛山市南海区住房城乡建设和水务局指导、佛山市南海区房地产业协会主...[阅读全文]
2025-12-05 13:41:48 人气:1912
这些房地产广告不能发!佛山发布合规指引!
本指引所称房地产广告,指房地产开发企业、房地产权利人、房地产中介服务机构发布的房地产项目预售、预租、出售、出租、项目转让...[阅读全文]
2025-11-26 10:39:05 人气:3409
佛山出台12条楼市措施!即日起施行!
为深入贯彻落实党中央、国务院决策部署,适应房地产市场供求关系新变化,用好城市调控自主权,持续巩固房地产市场稳定态势...[阅读全文]
2025-11-19 10:59:42 人气:4479
南海九江业主喜提小区公共收益33万
南海区九江镇誉江华府小区1766户居民首次领取到小区公共收益“分红”总金额达33万元。这笔收益的绝大部分按“每户150元”的标准直接派发给业主...[阅读全文]
2025-11-11 10:47:04 人气:5487
千套保质保价房定心、交易热度攀升!2025 佛山好房节绘就“安居梦”新图景!
10月的佛山,秋意初显,东建・明德城营销中心内却暖意融融——不少市民围在沙盘前仔细咨询,销售人员手持户型图耐心讲解...[阅读全文]
2025-10-24 10:03:48 人气:8393
双展同辉耀龙江 马年奔腾启新章 ——第49届国际龙家具展览会暨第39届亚洲国际家居产业博览会盛大开幕
第49届国际龙家具展览会与第39届亚洲国际家居产业博览会于顺德龙江隆重开幕,同期举办广东(佛山)家具批发产业招商推介会。这是丙午马年顺德家具产业的首场盛事...[阅读全文]
2026-03-18 09:39:58 人气:94
六大展馆齐亮相 新馆首展耀龙江!第 49 届龙家展与第 39 届亚洲国际家居展即将启幕!
全球家具,顺德时代!2026年3月17日至20日,第49届国际龙家具展览会与第39届亚洲国际家居产业博览会将在顺德龙江震撼登场!...[阅读全文]
2026-03-09 15:53:15 人气:1507
顺德会展“第一炮”到产业与商圈的“赋能引擎”
2026年3月17日,第49届国际龙家具展览会将在顺德龙江盛大启幕。与此同时,前进汇展中心也将同步迎来25周岁“生日”。...[阅读全文]
2026-03-05 09:23:52 人气:2118
新馆见!第49届国际龙家具展览会和第39届亚洲国际家居产业博览会2026年3月启幕
2026年3月17日至20日,第49届国际龙家具展览会和第39届亚洲国际家居产业博览会将在亚洲国际展贸中心A馆盛大启幕。...[阅读全文]
2025-12-18 20:41:07 人气:4576
2026 HST 第十届广州国际氢科技产业博览会
站在氢科技产业行业发展的前沿,第十届广州国际氢科技产业博览会(HST)【简称:氢博会】将于2026年5月在广州琶洲保利世贸博览馆隆重举行...[阅读全文]
2025-12-17 16:26:25 人气:4738
2025第九届中国陶瓷创意周即将启幕
2025第九届中国陶瓷创意周将于12月5日-11日在佛山美陶湾全域启幕,涵盖艺术展览、赛事活动、文创市集、音乐表演等各类活动...[阅读全文]
2025-12-02 15:06:10 人气:2334
佛山巾帼优品展销活动即将举行
11月20-22日10:00-20:00,23日10:00-14:00,佛山东平保利洲际酒店一楼大堂将开设佛山巾帼优品展销专区...[阅读全文]
2025-11-20 14:49:54 人气:4122
双十一佛山车展来了!11月7-9日品牌齐聚,让利空前!
为持续激发市场活力,释放消费潜力,助力佛山市社会消费品零售总额稳步增长,2025第二届汽车消费季·佛山市双十一惠民车展,将于2025年11月7日至11月9日...[阅读全文]
2025-11-07 14:52:19 人气:6383
2025 顺德茶业博览会(大良站)启幕!
当中华茶文化遇上大湾区消费活力,一场属于茶人的盛会即将在顺德绽放!2025 顺德茶业博览会(大良站)以 “茗聚顺德 匠蕴茶香” 为主题...[阅读全文]
2025-11-06 14:46:49 人气:6337
第二届千灯湖青年戏剧节来啦!11月7日开票!
2025-2026千灯湖青年戏剧节媒体面对面活动在本年度戏剧节的主会场——桂城夏漖粮园举办。据透露,本届千灯湖青年戏剧节将从今年11月延续至明年8月举行...[阅读全文]
2025-11-06 07:54:58 人气:6267
46个专业,5572个计划,欢迎报考广州这所高校
学校坐落于广州从化,毗邻白云国际机场,地铁14号线直达,交通便捷,独特的区位优势让你在校就能接轨湾区产业红利,为未来实习、就业奠定坚实基础。...[阅读全文]
2026-03-12 13:36:13 人气:825
广州地铁官宣:这段城际明天开通!
经广东省交通运输厅批复同意,自1月28日运营时间起,广清城际铁路南延线(广州白云站至花都站)正式开通运营...[阅读全文]
2026-01-27 15:21:32 人气:7450
广州诞生新地标OneM当代艺术中心旋转楼梯获吉尼斯世界纪录认证
位于广州琶洲电商总部核心区的OneM当代艺术中心内,一座贯穿地面七层楼、直径13.6米的红色螺旋楼梯,成功创下“无支撑旋转楼梯的单段最大高度”吉尼斯世界纪录...[阅读全文]
2026-01-13 20:19:06 人气:7448
三天破57亿!不愧是广州
时序更替,新元肇启。2026年元旦假期,广州市推出精品演出、新派潮玩、乐游景区、文博展览等板块超过500场文旅活动,点燃花城跨年热情...[阅读全文]
2026-01-05 08:06:14 人气:1686
最低仅6℃!广州将大降温🥶
受冷空气继续影响,全省大部分市县阴天转多云到晴,各地气温陆续下降7~9℃。2日早晨粤北市县有5℃以下低温,局部有霜冻或冰冻...[阅读全文]
2025-12-30 15:15:56 人气:2693
今日开通!广佛线换乘+1!
在市委市政府和广大市民的支持下,广州地铁二十二号线后通段(陈头岗-芳村)已完成各项筹备工作,定于12月29日首班车起正式投入运营。...[阅读全文]
2025-12-30 13:45:50 人气:2595
南海⇄广州,缩短20分钟!
随着一声鸣笛响起,南海区里水镇上沙路(广物汽车城至金沙半岛路段)正式通车。这条道路是周边居民期盼已久的“民心路”...[阅读全文]
2025-12-22 15:27:32 人气:3885
广州基本实现自动驾驶示范运营全域开放
广州市政府新闻办召开发布会,市发展改革委、市科技局、市工业和信息化局、市商务局、市政务和数据局、市总工会的主要负责同志介绍了广州“十四五”...[阅读全文]
2025-12-21 08:03:36 人气:3810
本周日,广州地铁部分线路有变!
市区部分道路将采取临时交通管制措施,预计较多市民将搭乘地铁前往现场观看比赛。为确保赛事期间运营组织有序、可控,广州地铁将采取多项措施做好全面保障。...[阅读全文]
2025-12-18 16:22:36 人气:4149
广州地铁线网图变了!多了两条线路信息
新增了二十二号线后通段(陈头岗-芳村)地铁线路信息,与广清城际铁路南延线接驳换乘的车站增加了城际换乘标识。...[阅读全文]
2025-12-11 16:27:45 人气:4496
二十而冠,向新而行 深圳村田科技有限公司20周年庆典暨新年会盛大举行
2026年2月6日晚,深圳村田科技有限公司(以下简称“深圳村田”)在其位于深圳市坪山区的厂区内隆重举办了成立20周年庆典暨新年会...[阅读全文]
2026-02-27 22:20:14 人气:2998
恒好家具发布设计师联名战略:携手顶尖设计力量,赋能佛山家具直销价值提升
2025年8月,深圳市恒好家具佛山分公司正式发布设计师联名战略,宣布将携手国内外顶尖设计力量,通过深度合作提升佛山家具直销模式的核心竞争力。...[阅读全文]
2026-02-02 10:12:17 人气:6571
政策红利与产能扩充 佛山镁利好自行车配件公司2025年产销两旺
我国自行车产业镁合金材料压铸件生产商佛山镁利好自行车配件有限公司2025年产销两旺。去年12月底企业代表出席了工信部召开的座谈会...[阅读全文]
2026-01-27 14:58:44 人气:7502
产教融合 携手育人 佛山无缝服装厂来了北京服装学院研究生
这几天南国佛山刮起北风,气温一下子降下来,路上行人感到阵阵寒意。可是,在无缝服装制造行业中的瑞龙科技有限公司里,来企业实习的北京服装学院服装设计专业研究生吴同学倍感温度...[阅读全文]
2026-01-26 10:49:35 人气:5986
南海企业把品牌“种”进了城市肌理
“建管赋能百园兴,绿美南海启新程”——南海区2025年“名企百园”和“美企行动”成果展暨今冬明春乡村绿化启动活动在佛山国际陆港主题公园举行...[阅读全文]
2026-01-04 15:37:32 人气:2019
100万元奖励!佛山市数字化示范工厂!
近日,佛山市工业和信息化局公布2025年数字化示范工厂名单,里水镇企业广东水晶岛智能健康股份有限公司凭借其在智能制造...[阅读全文]
2025-12-24 15:41:33 人气:3556
洛梵狄登榜德勤中国高科技高成长暨明日之星前30强
创新无界,韧性生长。“2025德勤中国高科技高成长50强暨明日之星”榜单12月16日揭晓。广东洛梵狄智能科技有限公司凭借其在智能变速器与智能车锁领域的技术创新名列27...[阅读全文]
2025-12-19 13:40:50 人气:1601
德霖绿色环保家居项目落户高明!产品供宜家,对标国际!
继12月9日,两项目成功拍地后,高明区招商引资喜讯接踵而至。12月10日,德霖绿色环保家居项目成功摘得高明区荷城街道一宗35亩工业用地...[阅读全文]
2025-12-12 15:01:22 人气:5638
佛山首个化工新材料中试基地落子三水,产业焕新升级迎关键引擎
实验室里的技术突破,如何跨越鸿沟变为车间里的量产产品?科技成果向现实生产力转化的“最后一公里”,怎样才能走得更稳更快?...[阅读全文]
2025-12-09 14:45:10 人气:4395
国内气动钉龙头落子南海狮山
华尖公司计划投资5亿元,在现有气动钉及相关五金产品制造基础上,进一步拓展新型高性能气动钉产品和配套工具的研发与生产,同时加强进出口贸易业务和相关技术服务...[阅读全文]
2025-12-04 14:29:11 人气:2115
佛山市住房公积金管理中心关于下调个人住房公积金贷款利率的通知
根据《中国人民银行关于下调个人住房公积金贷款利率的通知》要求,自2025年5月8日起,调整个人住房公积金贷款利率,现就我市有关事项通知如下:...[阅读全文]
2025-05-08 09:36:06 人气:5463
佛山市个人住房公积金贷款利率下调!
佛山市住房公积金管理中心发布通知称,根据《中国人民银行关于下调个人住房公积金贷款利率的通知》要求,自2024年5月18日起,下调个人住房公积金贷款利率0.25个百分点...[阅读全文]
2024-05-20 09:41:59 人气:19765
佛山住房公积金提取有新变化→
为进一步整合民生服务资源,加快推进民生用卡服务集成融合,佛山市住房公积金管理中心增加“佛山市社会保障卡”作为住房公积金提取划账银行账户...[阅读全文]
2023-11-02 11:26:54 人气:36203
佛山住房公积金新政8月起实施
据佛山市住房公积金管理中心消息,《佛山市住房公积金管理中心关于阶段性提高个人住房公积金贷款额度的通知》将于8月1日起实施...[阅读全文]
2023-07-25 14:59:21 人气:38282
在外市缴存公积金,这样也能申请贷款!
登录佛山市住房公积金管理中心网站【个人网上办事大厅(入口)】→主借款人登录→【我要办理】→【异地缴存明细申报】...[阅读全文]
2023-07-04 12:25:37 人气:39636
租房提取公积金有变化!7月1日起,最高可提取超6万元!
根据《佛山市住房公积金管理中心关于调整佛山市提取住房公积金支付房租有关事项的通知》(佛房金管〔2023〕29号),现将佛山市2023年度...[阅读全文]
2023-06-30 08:08:22 人气:39754
佛山公积金贷款上限拟提至50万/人,夫妻最高可贷100万
佛山市住房公积金管理中心发布《关于阶段性提高个人住房公积金贷款额度的通知(征求意见稿)》。其中提出,缴存职工个人申请的...[阅读全文]
2023-06-28 15:09:15 人气:36513
7月起多孩家庭住房公积金额度更高!提取额度上调好消息!
为贯彻落实党中央“租购并举”的决策部署,支持职工合理住房需求,根据《住房公积金管理条例》有关规定以及《住房城乡建设部 财政部 人民银行关于放宽提取住房公积金支付房租条件的通知》...[阅读全文]
2023-06-26 01:12:36 人气:39118
佛山职工租房提取额度上调!下月起公积金有新变化
职工在本市连续足额缴存住房公积金满3个月,本人及配偶在本市无自有住房且租赁住房的,可提取夫妻双方住房公积金支付房租...[阅读全文]
2023-06-16 10:06:06 人气:40866
住房公积金最新相关问题解答
在本市连续足额缴存住房公积金满3个月”是指职工在本市开设账户满3个月且已连续足额缴存住房公积金满3个月...[阅读全文]
2023-06-02 09:05:55 人气:42047
育儿补贴申领正式全面开放!入口→
国家卫生健康委9月8日举行新闻发布会。会上介绍,今天开始,育儿补贴申领正式全面开放,可通过支付宝、微信和各省份政务服务平台线上申领...[阅读全文]
2025-09-09 08:15:03 人气:2834
高温作业补贴来了!每人每月300元!
最近的天气又湿又热;从事高温作业的小伙伴请注意;什么是高温津贴?高温津贴是从事高温作业的劳动者,依法享受的岗位津贴。...[阅读全文]
2025-05-09 10:50:01 人气:4855
每人2000元!佛山发放创业带动就业补贴!
根据佛山市创业带动就业补贴申领指南,初创企业招用3人(含3人)以下的,按每人2000元给予补贴;招用4人以上的...[阅读全文]
2025-03-27 09:05:32 人气:6959
2025年度佛山住院起付标准及报销比例公布!
起付标准及报销比例:(一)起付标准以上、最高支付限额以下的纳入统筹基金支付范围的医疗费用按以下比例进行报销:...[阅读全文]
2025-03-18 09:32:01 人气:10967
佛山人才,租房有补贴!别忘了复核→
您此前已领取过租房补贴,但当前工作单位与资格申请时不一致,发生过同区工作单位变更,此时您应先完成【同区变更单位申请】后...[阅读全文]
2024-07-06 07:43:33 人气:30173
禅城区祖庙街道上门提供养老待遇资格认证服务
在祖庙街道行政服务中心工作人员的耐心服务和指导下,通过智能手机人脸识别等操作或现场收件等形式,60多名老人顺利完成了养老待遇资格认证...[阅读全文]
2024-03-31 08:42:27 人气:27594
3月21日开放参保!2024年“健康·佛医保”来啦
连续参保四年、三年或者两年无理赔的,医保目录内个人负担费用补偿、医保目录外个人自费费用补偿起付线分别下调...[阅读全文]
2024-03-19 14:57:59 人气:17259
一次申报、待遇直享!工伤保险“多件事一次办”全面升级
在佛山市社会保险基金管理局、市政务服务数据管理局、市行政服务中心的指导下,南海区作为争先示范区,从职工办事的难点堵点出发...[阅读全文]
2024-01-16 09:47:33 人气:32212
佛山新市民在支付宝办理居住证等业务,可领取专属医疗保险!
符合相关条件的新市民通过支付宝“佛山新市民服务通”在线办理相关业务,专享医疗保险投保后前两个月免费体验,包含好医保·门诊险产品以及好医保·长期医疗(0免赔)产品...[阅读全文]
2024-01-09 10:43:45 人气:31053
禅城社保推行“智能语音客服” 实现“政策找人”精准高效
养老保险待遇核定、养老资格认证,关系着养老待遇能否按时发放,是退休长者最为关切的事情。为满足群众需求...[阅读全文]
2023-12-30 11:21:11 人气:33300
最新通告!原肇庆9村村民换佛山户口、身份证!
11月9日(含当日,下同)前,9个行政村的户政业务由肇庆市公安局高要分局蛟塘派出所负责办理,按照肇庆市的有关规定执行。11月10日至11月16日...[阅读全文]
2025-11-03 09:53:42 人气:6749
入户登记即将启动,请积极配合
025年全国1%人口抽样调查正在进行,11月1日-11月15日,调查员将进行入户登记。调查内容为人口和住户的基本情况,主要包括姓名、公民身份号码...[阅读全文]
2025-10-21 09:12:12 人气:8746
禅城区2025年度积分入户指标数和分配方案的公告
根据《佛山市人民政府办公室关于印发佛山市2025年度积分入户指标数和分配方案的通知》(佛府办函〔2025〕1号)的文件精神...[阅读全文]
2025-01-14 15:16:01 人气:10723
佛山市2025年度积分入户指标数最新出炉
2025年度积分入户指标数为5000个,其中禅城区800个、南海区1900个、顺德区2000个、高明区100个、三水区200个...[阅读全文]
2025-01-10 09:30:45 人气:8473
租房也能入户!符合条件当场办理!
申请人、随迁人的居民身份证(年满16周岁或以上必须提供)、居民户口簿。属集体户的,提供本人的常住人口登记卡...[阅读全文]
2024-10-18 12:23:09 人气:12491
佛山实施新政后,居住半年以上就能入户!
本市持自有合法产权住宅房屋的非本市户籍人员,可以在房屋所在地申请入户,共同居住生活的配偶、未成年子女可以随迁...[阅读全文]
2024-07-11 07:45:23 人气:28354
佛山户籍新政实施首月,申请人数升升升
佛山市发布了《佛山市人民政府办公室关于稳定居住就业入户事项调整的通知》(佛府办〔2024〕7号),自发布之日起施行...[阅读全文]
2024-06-28 07:57:44 人气:30858
佛山迎来新市民入户高峰
自5月13日佛山开始实施稳定居住就业入户新政以来,新市民入户申请积极性爆棚,佛山不少行政服务中心预约爆满。数据显示...[阅读全文]
2024-05-17 14:58:43 人气:17586
佛山入户新政解答:持有公寓可以入户吗?在哪办理?
从5月13日开始就可以申请办理。线上请到“粤居码”微信小程序申请(选择“其他户籍业务”—“市外迁入”—“稳定居住就业”)...[阅读全文]
2024-05-16 08:31:46 人气:17104
南海桂城新市民积分入户申请须知→
具有大学本科以上学历或者中级及以上专业技术资格且年龄在50周岁以下的,不受1年社保限制,申请时上1个自然月起在我市缴纳社会保险费即可按照...[阅读全文]
2024-05-13 09:47:07 人气:17097
2026年南庄镇公办小学招生工作方案
南庄镇户籍适龄儿童,或父(母)具有本镇住宅房产且全部产权属于父(母)所有的祖庙街道、石湾镇街道、张槎街道户籍的适龄儿童。
为保持招生政策稳定...[阅读全文]
2026-03-16 10:16:52 人气:419
广轻大2026年春季高考招生计划正式发布
广东轻工职业技术大学是国家“双高计划”学校、国家优质高职院校、国家示范性高职院校。学校前身是创建于1933年的“广东省立第一职业学校”...[阅读全文]
2026-03-06 09:53:41 人气:314
顺德职业技术大学2026年“3+证书”本科批次招生计划公布
粤港澳大湾区腹地的佛山是中国第4个“工业3万亿”城市,佛山顺德是“世界制造名城”“世界美食之都”“中国家电之乡”“中国涂料之乡”...[阅读全文]
2026-03-06 09:44:13 人气:2062
顺德职业技术大学2026年春季高考招生计划发布!
粤港澳大湾区腹地的佛山是中国第4个“工业3万亿”城市,佛山顺德是“世界制造名城”“世界美食之都”“中国家电之乡”“中国涂料之乡”“中国家具之都”...[阅读全文]
2026-03-06 09:40:07 人气:2009
广职院2026年春季招生计划发布
广东职业技术学院是由广东省人民政府主办的全日制普通高等职业院校,行政主管部门是广东省教育厅。学校现有禅城、高明、南海三个校区...[阅读全文]
2026-03-05 14:20:31 人气:2193
广东环境保护工程职业学院2026年春季高考招生计划公布!
广东环境保护工程职业学院(以下简称学校)隶属广东省教育厅,是经广东省人民政府批准设立的全日制公办高等职业院校,以培养绿色低碳...[阅读全文]
2026-03-05 14:04:54 人气:2171
广东艺术职业学院2026年春季高考招生计划
广东艺术职业学院2026年春季高考招生计划正式发布啦!公办专科院校,多类型招生,考生们速看收藏。...[阅读全文]
2026-03-05 10:12:09 人气:2121
广东理工职业学院2026年春季高考招生简章
广东理工职业学院是以工科为主、文理兼容的省属公办高等职业院校,是省域高水平高职院校建设计划建设单位、教育部现代学徒制试点单位...[阅读全文]
2026-03-05 09:58:27 人气:2133
广州工商学院2026年“3+证书”拟招生专业及技能测试大纲正式公布!
广州工商学院创办于1995年,是教育部批准设立的民办全日制普通本科院校。学校励精图治,从工商职业技术学院逐步发展壮大,2014年成功升格为本科院校...[阅读全文]
2026-03-05 09:47:51 人气:2117
佛山两所公办高中建设新进展!将新增学位5500个!
佛山市高级中学新校区建设项目已于2025年11月获得批复。新校区选址西江产业新城汇智路以北、鳌云路以东地块,占地面积约235亩...[阅读全文]
2026-01-28 10:32:05 人气:1039
南海龙舟非遗体验,入选文旅部案例
岭南龙舟非遗体验新玩法入选“2025年文化和旅游领域科技创新应用教学案例”。该案例通过“线上游戏+直播竞渡+非遗科普”三个维度进行龙舟文化传播,...[阅读全文]
2026-02-04 10:36:03 人气:5880
佛山市狮子滚绣球贴金双面镂空木雕座屏
屏风主体画面由三块樟木板合拼,采用双面镂空雕饰工艺。中心圆形开光内雕狮子滚绣球图案,线条流畅...[阅读全文]
2026-01-20 11:10:43 人气:8239
佛山祖庙三月三北帝诞
佛山祖庙三月三北帝诞是国家级非遗 “佛山祖庙庙会” 的核心,以农历三月三为正日,核心在祖庙举行春祭、出巡、酬神戏等仪式...[阅读全文]
2026-01-20 09:54:27 人气:2442
佛山“佛镇义仓派米”
佛镇义仓于 1795 年(清嘉庆元年)由张遇阳、劳潼等 34 位佛山士绅耆民倡建,位于祖庙铺麒麟社,由大魁堂(佛山二十七铺自治机构)管理...[阅读全文]
2026-01-20 09:48:03 人气:329
佛山灰塑:建筑装饰雕塑艺术
灰塑最早可追溯到唐代,宋代以后得到快速发展,明清时期达到鼎盛。佛山现存的许多明清建筑上,都保留着精美的灰塑装饰。...[阅读全文]
2026-01-20 09:38:55 人气:503
南海大沥3大文旅项目签约!游艇中心+人气公园+美食街!
2026年南海文旅产业招商大会召开,现场23个重点文旅项目集中签约,涵盖产业战略合作、资源开发、项目建设等多个领域...[阅读全文]
2026-03-11 10:38:04 人气:1229
佛山这座小岛的“逆袭”之路!鱼塘变身网红地!
在佛山,海寿岛是一处独特的存在。它坐落在西江河道中央,不与陆地相连,出入全凭轮渡;与多数无人居住的江心岛不同...[阅读全文]
2026-01-09 10:58:02 人气:1009
鼓励职工春秋游、发文旅消费券!
鼓励各级工会、工人文化宫等加强与文艺院团、公共文化服务机构、文博场馆、演出场馆、电影放映场所、体育场馆等合作...[阅读全文]
2026-01-09 10:53:08 人气:997
2025佛山文艺文旅这样做→
脉绵延处,岁月铸华章。2025年,这座千年文脉之城弘扬“敢饮头啖汤”精神,让文艺创作结出累累硕果,让文旅融合迸发强劲动能——...[阅读全文]
2026-01-06 14:19:53 人气:1198
高明六大文旅项目签约,总投资20亿元
高明六大文旅项目签约,总投资超20亿元,分别为高明户外运动新手友好基地、山湖谷越野生态圈、环皂幕山—云勇片区户外运动高地项目...[阅读全文]
2026-01-05 15:29:04 人气:1613
三水白坭“一号公路”成顶流打卡地!3天15万人次!
2026年元旦假日期间,白坭镇以“活力环两江 魅力新白坭”为主题,成功举办为期三天的休闲文旅嘉年华系列活动...[阅读全文]
2026-01-05 08:03:17 人气:1639
超800000人在南海,玩开心了!
1月1日-3日,全区累计接待游客80.60万人次,同比增长34.12%;实现旅游收入4.55亿元,同比增长35.08%...[阅读全文]
2026-01-04 15:22:00 人气:1806
禅城元旦玩乐攻略!粤剧、醒狮、非遗皮影戏……
粤剧发源于佛山,以粤方言演唱,其服装精美,妆容浓艳,伴奏乐器多样,深受观众喜爱。2026年元旦假期(1月1日至1月3日)...[阅读全文]
2026-01-01 08:21:00 人气:1992
“活力环两江 魅力新白坭”三水一号公路白坭段休闲文旅嘉年华系列活动
“活力环两江 魅力新白坭”三水一号公路白坭段休闲文旅嘉年华系列活动正在加紧筹办中,其中波子角片区暂不对外开放。为了提供更优质的服务和体验,活动更新如下:...[阅读全文]
2025-12-31 08:33:43 人气:2087
佛山市顺德区佛山福盈酒店:豪华与舒适的典范
酒店的外观气势恢宏,内部装饰豪华典雅,充满了现代时尚的气息。步入大堂,高挑的空间、璀璨的水晶吊灯以及精美的大理石地面,营造出奢华而温馨的氛围...[阅读全文]
2024-09-18 08:38:46 人气:17616
佛山市顺德区凤佛山依家精品酒店:精致体验,宾至如归
酒店的外观设计独具特色,融合了现代与当地文化元素,给人留下深刻的印象。步入大堂,宽敞明亮的空间、高雅的装饰和热情的服务人员...[阅读全文]
2024-09-18 08:02:05 人气:16860
佛山新颖宾馆:舒适与便捷的休憩之所
宾馆地理位置优越,交通便利。周边有多条公交线路,临近[主要交通枢纽],方便宾客前往顺德区的各个景点和商业中心...[阅读全文]
2024-09-06 08:31:10 人气:19426
佛山雅致宾馆:顺德的温馨驿站
宾馆地处顺德区的繁华地段,周边交通十分便利,距离[主要交通枢纽或地标]仅[距离]。无论是商务出行还是休闲旅游...[阅读全文]
2024-09-06 08:28:28 人气:19938
维也纳酒店(佛山顺德伦教店):舒适与品质的栖息之所
酒店地理位置优越,交通便利。周边配套设施齐全,临近商业中心、旅游景点和交通枢纽,方便宾客出行和购物娱乐...[阅读全文]
2024-09-05 11:19:42 人气:20011
佛山泓丰酒店:舒适与品质的完美邂逅
酒店的外观设计独具特色,融合了现代与传统的元素,给人留下深刻的印象。步入大堂,宽敞明亮的空间、精致的装饰和热情的服务...[阅读全文]
2024-09-01 15:26:59 人气:20387
城市便捷酒店(龙江会展中心店):顺德的舒适驿站
酒店的外观设计简约大方,内部装修精致典雅。步入大堂,宽敞明亮的空间和热情周到的服务人员给人宾至如归的感觉...[阅读全文]
2024-08-27 10:49:03 人气:11901
佛山旺业酒店(龙江会展中心店):顺德的温馨港湾
旺业酒店的外观气派,内部装饰精美。步入大堂,宽敞明亮的空间、优雅的装饰和热情友好的工作人员,让人立刻感受到温馨与舒适...[阅读全文]
2024-08-27 10:47:22 人气:21262
维纳斯国际酒店(龙江会展中心店):顺德的奢华休憩之所
酒店坐落于顺德区的核心地段,临近龙江会展中心,交通网络发达,出行极为便利。其优越的地理位置使它成为商务人士和游客的理想选择...[阅读全文]
2024-08-27 10:46:08 人气:20678
品质之选:佛山市顺德区亿湖烟酒店
亿湖烟酒店堪称丰富多样。香烟品牌涵盖了国内众多知名品牌以及一些特色地方品牌,能够满足不同消费者的需求...[阅读全文]
2024-08-21 08:38:30 人气:21664
佛山市中医院白坭医院骨科中心揭牌
在“市区镇村”紧密型健共体深度融合的背景下,依托佛山市中医院(总院)顶尖的技术赋能与资源扶持,佛山市中医院白坭医院骨科中心历经精心筹备...[阅读全文]
2026-03-11 10:49:38 人气:1211
三水大型义诊全攻略来了!预约、专车安排→
健康新城 感恩同行”联合义诊于1月22日早上8:30-10:30在珠江医院三水医院新城院区门诊大厅暖心开启...[阅读全文]
2026-01-21 14:47:40 人气:8123
佛山市所有公立医疗机构明年起全面推行一次挂号管三天!
通过实施普通门诊“一次挂号管三天”惠民便民措施,提升门诊服务效率和质量,减轻患者就诊负担,持续改善患者就医感受...[阅读全文]
2026-01-05 14:49:20 人气:1606
三水新城核心区迎来便民卫生站!位置在这→
伴随着热烈的掌声与期盼的目光,三水新城核心区首座社区卫生服务站——云东海街道映海南社区卫生服务站揭幕启用。这不仅意味着周边数万居民“家门口看病”...[阅读全文]
2025-12-19 10:45:27 人气:13089
高明区中医院搬迁最新消息来了!
新院区的建设包括新建一栋10层的综合大楼,还有对原来的住院部、门诊部、月子中心进行装修改造。新建综合大楼在11月5日已经顺利封顶...[阅读全文]
2025-12-02 16:03:22 人气:2333
中国医生开创糖尿病逆转新路:62%患者实现停药 “2+N溯源系统法”推开慢病管理新大门
你有没有想过,有一天,糖尿病不再需要终身服药?你有没有想过,手机上的一个“健康任务卡”,就能代替药盒成为每日必看?...[阅读全文]
2025-11-24 19:40:09 人气:1505
佛山首届妇幼健康科普大赛获奖名单揭晓
近日,佛山首届妇幼健康科普大赛获奖名单正式出炉!在400余件优秀作品中,共有332人次、26个单位获奖...[阅读全文]
2025-11-05 15:33:38 人气:6132
11月10日起,满13周岁女孩免费接种HPV疫苗!
自2025年11月10日起,组织各地为2011年11月10日以后出生的满13周岁女孩免费接种2剂次双价HPV疫苗(间隔6个月)...[阅读全文]
2025-11-01 08:17:09 人气:7205
全省首家热敏灸医院在南海正式启用
广东省中西医结合医院沙头院区(南海区热敏灸医院)焕新启用,增设热敏灸特色诊疗专区、智慧病房及AI灸疗机器人,推动传统艾灸向“精准化、数字化、智能化”跨越。...[阅读全文]
2025-10-31 10:19:10 人气:7051
高明人医妇幼院区妇女保健科10月25日搬迁
高明区人民医院妇幼院区妇女保健科(含女性整体康复中心)将整体搬迁至妇科门诊2号楼4/5/6层(荷城街道文明路313号,即原高明区计生站)...[阅读全文]
2025-10-23 09:51:00 人气:7932
全封闭313天!3月15日起,途经这些高速路段请绕行→
广中江高速主线黄圃B收费站至南中大桥南沙侧路段、黄圃A收费站上下匝道实施全封闭。2.东新高速东沙方向和新联方向往广中江高速匝道实施全封闭。...[阅读全文]
2026-03-18 10:23:53 人气:83
3月15日起,禅城石湾这些路段实施交通组织优化
魁奇西路北侧现状路与莱翔路、镇中路、工农路及停车场出入口形成五路交汇,早晚高峰车流密集,机非混行...[阅读全文]
2026-03-11 10:28:17 人气:1230
3月5日至6日,广东城际加开早班列车
为做好春运运输保障,满足高铁广州南站夜间抵达旅客出行需求,广东城际将于3月5日至6日加开早班列车...[阅读全文]
2026-03-05 14:23:35 人气:2064
春节假期火车票即将开售!购票日历请码住~
再过半个月,就要开启放假模式啦,春节假期的火车票也即将开售,请大家记好购票时间,别错过回家的车票哦...[阅读全文]
2026-02-02 14:02:35 人气:6440
三水南站列车有新调整!新增到广州、深圳、福州班次!
春运将至,三水南站列车班次又有新调整。从2026年1月26日起,三水南站新增部分车次:1、新增广州白云站往返三水南站2对;...[阅读全文]
2026-01-14 15:37:32 人气:8968
顺德这些地方正在实施水位调控→
为配合顺德区容桂水系水环境综合治理工程施工需要,拟对辖区内河涌排口开展系统性排查,旨在为后续排水管网的全面整治计划夯实数据基础...[阅读全文]
2026-01-07 15:56:32 人气:1290
东平水道实施封航交通管制
海事部门将在五斗大桥吊装施工作业期间,对东平水道紫洞口至三山口之间水域实施封航交通管制,封航时间为1月6日08:00至1月8日...[阅读全文]
2026-01-07 15:49:31 人气:1272
佛山人将能坐高铁直达海南!
国家发展改革委近日批复(核准)包括湛(江)海(口)跨海轮渡及线路工程在内的一批重大项目。该工程是湛海高速铁路的重要组成部分...[阅读全文]
2026-01-07 15:17:38 人气:1268
顺德均安部分路段将实施全封闭施工
为推进升级改造工程,1月6日起,顺德均安均良路(幸福路口—均安三桥)段进行沥青施工作业,施工期间将对该路段实施分阶段全封闭管理。...[阅读全文]
2026-01-05 15:12:59 人气:1527
11月20日起,出入境办证有调整!
根据试点政策规定,目前有三类证件可以在网上申办,分别是普通护照、往来港澳通行证、往来台湾通行证。只要证件符合:有效期不足6个月...[阅读全文]
2025-11-19 14:20:43 人气:2812
中国护照可免签或落地签进入90多个国家地区
国务院新闻办公室举行“高质量完成‘十四五’规划”系列主题新闻发布会,介绍“十四五”时期中国移民管理工作发展成就...[阅读全文]
2025-07-31 09:18:55 人气:5266
8月1日起,居住登记和居住证业务办理方式有新变化!
根据工作部署,自2025年8月1日起,在佛山市居住、生活、就业的非佛山户籍人员(港澳台同胞及外籍人士除外)需线上办理居住登记和居住证业务的...[阅读全文]
2025-07-25 14:40:37 人气:10961
好消息!婚姻登记将全国通办!不用再跑老家了
为满足人民群众异地办理婚姻登记需求,经国务院批准,自2021年6月起,全国陆续有21个省(自治区、直辖市)开展了2轮婚姻登记“跨省通办”试点...[阅读全文]
2025-03-24 08:35:27 人气:6040
港澳台居民可线上申办来往内地电子临时通行证
两项便利措施的具体内容为,一是港澳台居民因遗失损毁或忘记携带通行证,需紧急乘坐飞机、火车在内地(大陆)城市间出行的...[阅读全文]
2025-03-21 14:55:38 人气:5077
佛山五区已落地实施!居住权登记来了!
居住权登记服务已在全市五区落地实施,共办理38宗居住权设立登记。此项业务的高效开展既是我局践行“以人民为中心”发展理念的生动实践...[阅读全文]
2025-02-22 09:33:21 人气:7069
新市民服务管理中心可以办理居住证业务了
为进一步加强新市民服务管理,向新市民提供更加优质、便捷、高效的政务服务,白坭镇新市民服务管理中心将增设新市民事务服务点,受理新市民相关政务业务...[阅读全文]
2024-08-21 15:03:49 人气:22107
顺德户政、不动产和商事登记业务办理量呈井喷式增长
当前,顺德区户政、不动产和商事登记业务办理需求呈现井喷式增长,据悉,顺德区、镇(街道)两级强联动,出实招、解民忧,通过加号源...[阅读全文]
2024-06-21 10:24:04 人气:12655
庄子素解 第二章 徐无鬼
徐无鬼因女商见魏武侯,武侯劳之曰:“先生病矣!苦于山林之劳,故乃肯见于寡人。”徐无鬼曰:“我则劳于君,君有何劳于我!君将盈耆欲...[阅读全文]
2023-02-09 09:38:10 人气:50757
庄子素解 第一章 庚桑楚
老聃之役有庚桑楚者,偏得老聃之道,以此居畏垒之山。其臣之画然知者去之,其妾之挈然仁者远之。拥仲之与居,鞅掌之为使。居三年,畏垒大壤...[阅读全文]
2023-02-08 10:52:56 人气:48093
庄子素解 第十五章 知北游
知北游于玄水之上,登隐弅之丘,而适遭无为谓焉。知谓无为谓曰:“予欲有问乎若:何思何虑则知道?何处何服则安道?何从何道则得道?...[阅读全文]
2023-02-07 08:44:53 人气:49229
庄子素解 第十四章 田子方
田子方侍坐于魏文侯,数称谿工。文侯曰:“谿工,子之师耶?”子方曰:“非也,无择之里人也;称道数当,故无择称之。”文侯曰:“然则子无师邪?...[阅读全文]
2023-02-06 09:41:31 人气:48454
庄子素解 第十三章 山木
【原文】庄子行于山中,见大木枝叶盛茂,伐木者止其旁而不取也。问其故,曰:“无所可用。”庄子曰:“此木以不材得终其天年。...[阅读全文]
2023-02-02 08:43:02 人气:49037
庄子素解 第十二章 达生
达生之情者,不务生之所无以为;达命之情者,不务知之所无奈何。养形必先之以物,物有余而形不养者有之矣;有生必先无离形...[阅读全文]
2023-01-31 09:26:23 人气:52370
[东方哲学] 一处不立 处处能立
一处不立 处处能立;亦即任何角度与立场都不立,任何角度与立场都能立;也即全然地、无条件地接纳与随机(缘)起用;云门禅三句:涵盖乾坤,截断众流,随波逐流...[阅读全文]
2022-06-08 08:31:38 人气:52949
获取深度世界真相信息的两种途径
人获取外部信息的最原始、最基础的方式就是感觉;感觉信息来源的最初端口就是感觉器官;感觉器官的阀域与自身承受力决定了人感知外部环境的上下极限...[阅读全文]
2022-06-08 08:26:00 人气:50898
物理学遇到意识素解(7)
如果一位值得信赖的朋友告诉你一些似乎可笑的事情,你会尝试着揣摩他或她可能的真实意思。值得信赖的物理学演示就告诉了我们某些看似荒谬的东西。因此,我们试图解释这些结果可能的真正意思。...[阅读全文]
2019-12-16 09:48:47 人气:39660
海外需求萎靡背后:美国进口全面收缩、欧盟现结构性变化
5月中国进出口商品总值为5011.91亿美元,同比下降6.2%。其中出口总值2834.99亿美元,同比下降7.5%;进口总值2176.92亿美元...[阅读全文]
2023-06-24 20:30:07 人气:34144
欧洲议会已批准通过《新电池法》,新能源卖家将面临更加严格的考验
近日,欧洲议会议员以 587 票赞成、9 票反对和 20 票弃权通过了与理事会达成的一项协议(针对在欧盟销售的所有类型电池的设计、生产和废物管理的新规定-《新电池法》)...[阅读全文]
2023-06-24 20:28:34 人气:20807
美国亚马逊的销售税和免税的州有哪些?
美国的销售税是美国州和地方政府对商品及劳务,按其销售价格的一定比例征收的一种税款,是在美国发生消费的时候,由消费者一方缴纳的税款...[阅读全文]
2023-06-24 20:27:41 人气:34180
Amazon 店铺代运营案例:家居类目
窗帘,浴帘的工厂,工厂OEM实力非常强,专注于传统外贸贴牌,国内天猫京东都有店,想要扩展海外渠道...[阅读全文]
2023-06-24 21:41:21 人气:23737
Amazon 店铺代运营案例:户外类目
效果:宏那运营团队进行账户诊断后,重新调整了广告,优化了产品线。进行2个月的调整后,销售额增长180%...[阅读全文]
2023-06-24 21:38:22 人气:23075
Amazon 店铺代运营案例:家居类目
吸尘器类目,宏那团队根据客户工厂优势,放弃竞争激烈的美国站点,选择切入日本站点,第三个月单品达到7W美金销售额...[阅读全文]
2023-06-24 21:36:20 人气:23241
Amazon 店铺代运营案例:饰品类目
目前效果:通过半年的测试留存,和铺货老链接的优化,日出单在平均700单左右,同比增长100%;由单SKU日均平均出单5-10单左右...[阅读全文]
2023-06-24 21:34:33 人气:14235
Amazon 店铺代运营案例:宠物类目
目前效果:运营人员一年内通过选品测试留存,现平均日销售额8000美金,每天单款SKU出单60个左右,SKU12个,月度销售额在30W美金+...[阅读全文]
2023-06-24 21:31:31 人气:10422
Amazon运营团队老师介绍:simon
有8年的亚马逊运营经验,为20+ 多个品牌工作过,其中包括类目 Top10的卖家。擅长运营广告...[阅读全文]
2023-06-24 21:16:54 人气:10822
Amazon运营团队老师介绍:Fanny
Fanny:7年亚马逊操盘经验,擅长广告,运营策略制定,并着手从0-1打造过多个百万级别的项目;统筹各个项目的开展计划...[阅读全文]
2023-06-24 21:11:52 人气:6986
卧室家居风水布局:打造舒适与和谐的睡眠环境
卧室作为我们日常休息和恢复精力的场所,其家居风水布局对于居住者的身心健康和家庭和谐有着不可忽视的影响。了解并遵循卧室的风水原则,可以为您打造一个舒适、和谐的睡眠环境...[阅读全文]
2024-02-20 09:46:18 人气:16508
客厅家居风水布局:营造和谐与繁荣的社交空间
客厅作为家庭的核心区域,是家人聚会、招待客人的重要场所。一个和谐的客厅家居风水布局,不仅可以提升居住者的生活品质,还能为家庭带来好运和繁荣。...[阅读全文]
2024-02-20 09:44:52 人气:17959
餐厅家居风水布局:打造美味与和谐的用餐环境
餐厅作为家庭中重要的功能区域,不仅是家人用餐的地方,也是与亲朋好友聚会交流的场所。一个好的餐厅家居风水布局,能够提升家庭成员的食欲,增强家庭和谐氛围...[阅读全文]
2024-02-20 09:43:33 人气:17249
卫生间家居风水布局:打造舒适与和谐的卫浴空间
卫生间作为家庭中私密且重要的功能区域,其家居风水布局对于家庭成员的身心健康和家庭和谐有着不可忽视的影响。一个好的卫生间家居风水布局,能够提升家庭成员的幸福感,增强家庭的正能量。...[阅读全文]
2024-02-20 09:39:02 人气:16190
为什么家居不宜挂太多红色装饰物?
健康平安人生,一定要认识和拥有3个贵人:西医(治标)、中医(治本)、易医(治根)。当西医不行就要找中医...[阅读全文]
2022-06-25 21:03:39 人气:67448
如何将一间旧厂房催旺吉运?
企业新入驻旧厂房,如何做到催旺吉运,达至丁财两旺的效果?这就需要风水的综合策划:大门口形象包装,出入口的八卦方位...[阅读全文]
2022-06-25 21:01:04 人气:71254
装修前规划风水,好处多多
现在越来越多的人认识科学风水的好处,看风水已经是很平常的事。在装修前,先邀请风水师前来勘察毛坯房环境...[阅读全文]
2022-06-25 20:58:23 人气:66137
三角形的办公室如何化解?
方正规整的办公室气场稳定,三角形或不规整的办公室气场混杂,卦位不全,锐气回冲,形成老总思维不定,判断能力减弱。将三角形地方加上屏风...[阅读全文]
2022-06-21 20:33:27 人气:68416
工厂机器为什么不能放在车间中心点
工厂老板由于对风水不熟悉,为了方便,将重型机器设备放在车间〈宅)中心。宅中心为太极点,玄空风水叫“五黄大煞”,只能静不能动,如遇某年的流年凶星飞临该位...[阅读全文]
2022-06-21 20:29:46 人气:65083
国三国四非营运货车可领淘汰更新补贴,最高14万
补贴金额按车辆类型、提前淘汰时间不同,两类补贴叠加后,最高能拿到14万元。你淘汰更新的货车能不能领补贴?能领多少?...[阅读全文]
2025-10-20 14:09:33 人气:8284
明年买新能源车,购置税减免有新要求
工业和信息化部、财政部、税务总局等三部门近日联合公告2026—2027年减免车辆购置税新能源汽车产品技术要求,明确纯电动乘用车...[阅读全文]
2025-10-11 10:41:26 人气:10202
南海桂城豪派300万!二手同享车补!
2025桂城湾区第三届带“电”爱车节将于9月30日至10月3日在佛山顺联公园里和佛山鹏瑞利季华广场同时举行。...[阅读全文]
2025-09-14 10:34:08 人气:2970
买新能源汽车这些车型,减免购置税→
根据《中华人民共和国行政许可法》、《国务院对确需保留的行政审批项目设定行政许可的决定》、《财政部 税务总局 工业和信息化部 交通运输部关于节能...[阅读全文]
2025-05-27 10:36:35 人气:8263
补贴500元/辆!佛山市2025年电动自行车以旧换新指引来了!
对个人消费者在佛山市内交售报废老旧电动自行车(含蓄电池)并换购销售价格1500元(含)以上的电动自行车新车的,给予一次性补贴500元...[阅读全文]
2025-05-05 08:50:50 人气:9349
2025年老旧营运货车报废更新看这里→
根据《交通运输部 国家发展改革委 财政部关于实施老旧营运货车报废更新的通知》(交规划发〔2025〕17号)...[阅读全文]
2025-04-24 14:44:14 人气:7049
福田卡文乐福中山上市,智慧绿流打通珠三角新格局
自福田卡文乐福在东莞荣耀上市以后,广东地区绿色物流产业再添新华章。4月18日,以“乐汇湾区 福享未来”为主题的福田卡文乐福上市发布会在中山盛大举行...[阅读全文]
2025-04-21 14:56:28 人气:4951
电动汽车电池新国标!明年开始实施!
标准是由工业和信息化部组织制定的强制性国家标准——《电动汽车用动力蓄电池安全要求》,包括7项单体测试,17项电池包或系统测试等内容...[阅读全文]
2025-04-17 15:10:30 人气:3475
2025佛山汽车报废更新补贴申领!最高20000元/辆!
2025年,对个人消费者报废登记在本人名下的2012年6月30日前注册登记的汽油乘用车、2014年6月30日前注册登记的柴油及其他燃料乘用车...[阅读全文]
2025-03-25 07:52:28 人气:6123
最新召回!涉及车辆的这些进口车型→
日前,斯泰兰蒂斯(上海)汽车有限公司根据《缺陷汽车产品召回管理条例》和《缺陷汽车产品召回管理条例实施办法》的要求...[阅读全文]
2025-03-04 09:35:09 人气:3488
佛山市佛镇义仓派米场景
佛镇义仓派米场景是清代佛山民间赈灾的重要历史写照,如今在佛山祖庙历史文化陈列馆中被复原展示,生动呈现了当时开仓赈济的民生图景...[阅读全文]
2026-01-20 11:14:27 人气:318
佛山市狮子滚绣球贴金双面镂空木雕座屏
佛山市狮子滚绣球贴金双面镂空木雕座屏是佛山传统木雕艺术的典型作品,现收藏于佛山祖庙博物馆。...[阅读全文]
2026-01-20 11:12:20 人气:299
佛山祖庙三月三北帝诞(佛山石湾公仔)
佛山祖庙三月三北帝诞是国家级非遗 “佛山祖庙庙会” 的核心,以农历三月三为正日,核心在祖庙举行春祭、出巡、酬神戏等仪式...[阅读全文]
2026-01-20 10:05:53 人气:286
澳大利亚技术移民移民
澳洲技术移民是为了引进海外人才,促进澳洲劳动力市场平衡和发展而推出的移民政策,不仅适用于国内有专业技能的技术人才,也适用于在澳留学生,且移民成本低...[阅读全文]
2022-07-07 22:07:38 人气:55680
加拿大BC省雇主担保移民
新政策自2015年1月1日起开始实施。新政后增加了SIRS打分系统,每月公布2次分数,达到此分数的要求的申请人将被移民局选中。因此只要你的职业在加拿大NOC职业列表或职业列表中...[阅读全文]
2022-07-07 22:03:09 人气:55952
美国eb3雇主担保移民
美国eb3雇主担保移民 Other works按照美国移民法,职业移民划分为五类。而EB-3就属于职业移民的第三优先。EB-3职业移民的第三优先类别包括熟练工人、学士学位持有人以及其它工人...[阅读全文]
2022-07-07 21:59:21 人气:54422
马来西亚永久居留(红卡)
PR是PermanentResident的英文缩写,中文是永久居留的意思。获得PR, 就是获得永久居留身份证。 马来西亚永久居留(红卡)是大马政府授予给外国人士的永久居留身份证...[阅读全文]
2022-07-07 21:41:23 人气:55879
佛山综保区重大载体项目动工,助力“保税+”产业集聚!
佛山综合保税区举行重大载体项目动工仪式。作为封关运作后的又一重大举措,该项目顺利落地,标志着佛山综保区建设迈出坚实一步...[阅读全文]
2026-02-04 10:33:29 人气:6304
南海狮山25亩地块摘牌,打造医疗器械研发生产智造基地
佛山市怡康医疗科技有限公司成功摘得佛山市南海区狮山镇文笔路南侧、瑞信路东侧地段(之一)号地块,正式启动总部新基地建设项目...[阅读全文]
2026-01-14 15:10:32 人气:8923
南海图书馆即将焕新登场
南海图书馆发布全新品牌标志,并公布新馆即将启幕。新馆将配备智能机器人、休闲服务区、演讲阶梯、多功能讨论室、静音舱、朗读亭、盲文读物...[阅读全文]
2026-01-14 14:59:40 人气:7701
南海大沥打造湾区循环经济枢纽!500亩产业园今日启建!
大沥镇循环经济发展三年行动计划发布暨南海区循环经济产业园建设启动仪式在沙岗工业区举行。此次活动是大沥镇落实国家“双碳”战略...[阅读全文]
2025-12-27 14:49:58 人气:3014
12月25日开园!南海要打造康养食品产业地标!
位于南海区预制菜产业园核心区(九江镇临港片区)的广东国际(南海)康养食品产业园将于12月25日(本周四)正式开业,并同期盛大举办食品康养产业招商大会...[阅读全文]
2025-12-23 15:44:22 人气:2723
高明将建设新城三期、高铁枢纽新城和航空未来城!
佛山市高明区委十三届十次全会召开,为区域发展锚定新方向。会议明确,将以深化城乡融合为突破口,系统焕发城市气象,战略构建镇域格局...[阅读全文]
2025-12-22 15:38:04 人气:3755
高明更合新增一个新材料智能产业园!年收入有望突破8.75亿!
亿固新材料智能产业园由亿固集团投资建设,是集研发、生产、销售于一体的综合性产业基地,占地约70亩。该产业园将专注于高性能...[阅读全文]
2025-12-19 11:06:34 人气:4036
佛山本土项目落子容桂战新区!机器人“心脏”国产化再提速!
佛山市顺德区宜进达机械有限公司(以下简称“宜进达”)先进装备智造项目成功竞得容桂街道伦桂路以东、骏业路以南地块一...[阅读全文]
2025-11-24 16:23:33 人气:3097
顺德均安这个体育综合体正式动工
均安镇重点民生工程——凫洲河全民健身基地项目在均良路及均安三桥侧地块正式动工。这一总投资达3200万元的大型综合性健身场所...[阅读全文]
2025-11-24 16:16:07 人气:3084
万洋众创城四期动工,再造产业集聚新高地
环两江先行区·顺德(龙江)万洋众创城四期项目在龙江镇九龙高端装备产业园正式动工。这是万洋集团六年来第四次落子顺德龙江...[阅读全文]
2025-11-24 15:46:45 人气:3038
打造佛山城市休闲理想地 佛山首家公园式购物中心——顺联公园里
顺联公园里以「膨胀面包节」膨胀的快乐拉开马年新一年活动的帷幕。3月13日-15日,面团正悄悄膨胀,春天也听见发酵的声音...[阅读全文]
2026-03-10 10:39:37 人气:1296
顺德山姆会员店“极速达”,今日上线→
山姆会员商店顺德店正式挂牌,意味着顺德市民距离线下体验山姆购物又近一步。与此同时,一项更贴近日常需求的便民服务已率先启动...[阅读全文]
2026-01-23 12:35:48 人气:6197
佛山首个TOD+POD双模式驱动的商业中心来了
南海桂城城市广场地块将打造一处10万㎡、“盒街共生”形态的商业综合体。该综合体不仅规划了沉浸式立体空中公园街区...[阅读全文]
2025-12-05 10:44:23 人气:1729
顺德大良再添一大型商业综合体
顺控漫华里总占地面积约6万平方米,总建筑面积约11万平方米,周边叠加“商业+文旅+生态”区位优势...[阅读全文]
2025-12-02 15:58:49 人气:2307
禅城山姆项目封顶!开业时间→
禅城山姆项目位于三龙湾禅城片区桂澜路东侧核心地段,总建筑面积约6.69万平方米,规划为地上两层商业卖场、地下两层停车场的商业综合体...[阅读全文]
2025-10-31 10:42:22 人气:7198
佛山建业大厦封顶!打造湾区建筑产业新地标!
位于禅城石湾的佛山建业大厦(大湾区慧亚智造中心)正式封顶,预计将于2026年下半年竣备交付使用。该项目总建筑面积达4.13万平方米...[阅读全文]
2025-10-27 10:21:40 人气:7864
南海丹灶城市商业新坐标五一开业,多重好礼!
5月1日,佰汇盈广场二期将携手嘉荣超市、华美达酒店等多元业态盛大开业,构筑“商业+生活+社交”多维体验空间...[阅读全文]
2025-04-30 14:07:04 人气:5207
顺德万象汇即将开业!5折起吃大餐,还有100%中奖福利!
华润万象生活旗下有着“万象城”“万象汇”“万象天地”这三大商业核心产品线。华润万象生活商业布局佛山的首站,正是位于大良中心地带的顺德万象汇...[阅读全文]
2025-04-14 10:18:50 人气:5854
南海大沥这一重磅项目封顶!坐标广佛交界!
大沥镇环球水产工贸一体项目商业楼封顶仪式顺利举行,标志着大沥在推动传统商贸转型升级中的又一标杆项目取得新的进展。大沥镇人大主席李柏添出席活动...[阅读全文]
2025-04-02 10:52:56 人气:5429
禅城石湾黎冲状元文化广场奠基仪式举行
2月18日,石湾镇街道举办黎冲状元文化广场奠基仪式。项目位于魁奇路南侧,一期工程于2024年12月28日开工...[阅读全文]
2025-02-19 10:16:01 人气:5933
百亿级生猪交易市场开市!落户禅城南庄!
该项目注册地为南庄镇,将立足佛山、服务广东、辐射大湾区,力争在3-5年内实现生猪线上年交易量达500万头,交易规模突破百亿元...[阅读全文]
2025-11-25 14:56:50 人气:3279
三水区独树岗市场升级投用,绘写强农惠农富农新图景!
备受瞩目的芦苞镇独树岗市场升级改造项目圆满完成,以崭新的姿态正式投入使用,为当地村民带来了更加优质便捷的生活体验,赢得了村民们的纷纷点赞...[阅读全文]
2025-03-21 11:47:07 人气:6432
高明大茶泵站主厂房封顶!事关河江片区!
“大茶泵站重建工程项目主厂房的封顶,预示着这个项目的主厂房主体结构已经完成,也预示着项目水下部分基本完成。”...[阅读全文]
2025-01-06 15:06:42 人气:7840
禅城祖庙南堤街市阔别5年旧址重开!街坊:终于等到了!
新开业的南堤街市位于南堤路和升平交界路口,即中山桥桥底处,市场面积约2600平方米。市场内部分区明确,包含蔬菜、水果、肉类、海鲜...[阅读全文]
2024-11-26 09:48:10 人气:7982
繁华市井——佛山市顺德区永丰市场
永丰市场位于顺德区的核心地段,交通便利,周边居民众多。市场占地面积较大,内部摊位布局合理,通道宽敞整洁...[阅读全文]
2024-09-26 07:50:24 人气:15977
佛山市顺德区番村市场:充满烟火气的生活舞台
番村市场内部布局合理,划分清晰。主要分为蔬菜区、水果区、肉类区、水产区、熟食区、干货区等多个区域,方便顾客快速找到所需商品...[阅读全文]
2024-09-25 07:32:43 人气:18144
佛山市顺德区富裕市场:繁华热闹的民生之所
富裕市场内部空间宽敞明亮。市场布局清晰,分为蔬菜区、水果区、肉类区、水产区、粮油副食区、熟食区等多个区域,方便顾客快速找到所需商品...[阅读全文]
2024-09-25 07:18:06 人气:16270
佛山市顺德区南水市场:繁华市井中的生活百态
南水市场占地面积较大,布局合理清晰。市场内划分了多个区域,包括蔬菜区、水果区、肉类区、水产区、粮油副食区等...[阅读全文]
2024-09-23 15:28:08 人气:16507
汇鲜市场:顺德的美味之源
走进汇鲜市场,首先映入眼帘的是宽敞整洁的布局。市场内部划分清晰,摊位排列有序,通道宽敞明亮,让顾客能够轻松自如地穿梭其中...[阅读全文]
2024-09-22 15:34:02 人气:16196
佛山市顺德区桑麻市场:繁华热闹的生活舞台
市场内部布局合理,摊位规划整齐。蔬菜、水果、肉类、水产、粮油副食等各类商品琳琅满目,应有尽有。新鲜的蔬菜水灵灵地摆放着...[阅读全文]
2024-09-18 15:40:09 人气:16837
佛山消委会:网络直播套路深,翡翠消费需谨慎!
秦女士浏览某购物网站时,发现某玉石直播间正在直播销售翡翠手镯,主播称该翡翠种水为冰种...[阅读全文]
2022-03-21 15:24:43 人气:66338
机器视觉人才供应链第一梯队:清远市万金目视科技有限公司
清远市万金目视科技有限公司,定位为机器视觉人才供应链第一供应商。首先,以基于机器视觉和深度学习的实战实训平台。为高职高专,大学,提供机器视觉实战实训的人才...[阅读全文]
2021-07-05 15:21:34 人气:99806
跨境电商脱口秀:炮哥刘智勇
炮哥的跨境电商六脉神剑理论、炮哥的跨境电商1357创业模型、炮哥的跨境电商行业快速传播方法论、炮哥的跨境电商合伙人模型...[阅读全文]
2021-07-03 20:33:52 人气:69139
建材家居短视频直播达人——陈宣平
建材家居短视频直播达人——陈宣平,2011年从事互联网行业,2012年进入建材行业媒体工作,主要负责新媒体事业部...[阅读全文]
2021-07-03 20:29:36 人气:94003
广东金麦福餐饮管理服务有限公司
广东金麦福餐饮管理服务有限公司有着多年来连锁经营、机关食堂承包、学校食堂承包、工厂食堂承包、厨房设计经验。致力于食堂承包经营管理...[阅读全文]
2021-07-03 20:25:31 人气:86693
颛孙宏鸽(净雨):书法艺术跨界探索与禅悟
颛孙宏鸽,法名净雨,圣贤名门之后裔,为颛孙子张第七十三代传人,祖籍山东省,中国著名作家、书画家,新闻工作者和社会活动者,公益热心人...[阅读全文]
2021-12-05 20:21:15 人气:71539
























































