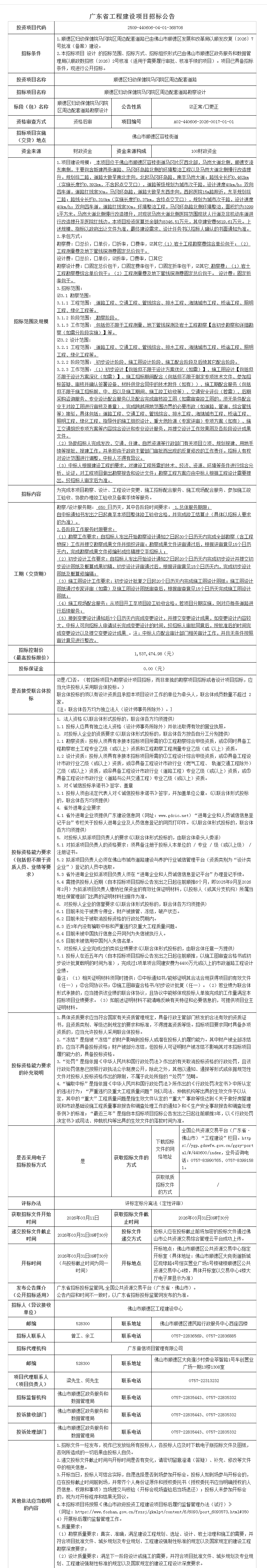
顺德区妇幼保健院马冈院区周边配套道路勘察设计招标公告
-
佛山水都饮料食品产业园产城融合旧城区改造项目-旧漫江墟片区标段一施工招标公告
-
佛山市临空经济区普通高中基础设施建设项目施工总承包招标公告
-
佛山国家高新区云东海医药健康产业园基础设施及配套项目(四期)(不含134.5亩工业用地项目)全过程造价咨询招标公告
-
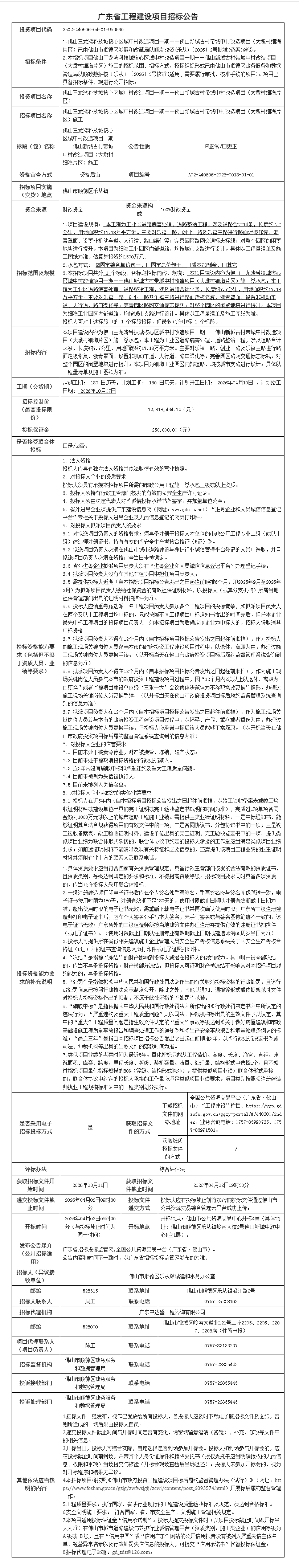
佛山三龙湾科技城核心区城中村改造项目一期——佛山新城古村带城中村改造项目(大墩村细海片区)施工招标公告
-
佛山国家高新区云东海生物港污水处理厂(首期)建筑及常规机电工程、场外配套管道工程施工总承包招标公告
-
顺德区妇幼保健院马冈院区周边配套道路勘察设计招标公告
-
南海九江镇梅圳梅东一连片鱼塘项目
-
佛北战新区(白坭)聚龙湾产业园--园区服务中心智能化工程施工招标公告
-
佛山市顺德区北滘医院改扩建工程——外电建设工程施工(二次)招标公告
-
顺德陈村镇赤花社区吴家围农贸市场建设项目施工招标公告
重磅官宣
广州南洋理工职业学院
2026年春季高考招生计划正式公布!
共设46个优质热门专业
5572个招生计划
招生规模充足,专业多元丰富
助力广大考生圆梦南洋
启航新程!
志愿填报一头雾水?
速进南洋官方咨询群
招办老师一对一指导
填志愿不踩坑!
招生专业
专业覆盖制造、卫健、人工智能、
数商、建艺、人文等
六大黄金领域
更有国际班、创新班等特色培养模式
为广大学子打通升学+就业+留学
多维发展通道
广州南洋理工职业学院2026年
依学考录取招生专业计划表

广州南洋理工职业学院2026年
3+证书招生专业计划表

第一志愿填报13716
录取机会更大!
开学还可无门槛转专业
你的热爱,我们全力成全!
南洋理工:
湾区腹地的高职实力派
学校坐落于广州从化,毗邻白云国际机场,地铁14号线直达,交通便捷,独特的区位优势让你在校就能接轨湾区产业红利,为未来实习、就业奠定坚实基础。
作为省域高水平高职院校建设计划入选院校(全省仅2所民办高职入选),学校办学实力备受权威认可。在2024年GDI高职高专排行榜中,我校位列全国民办高职高专第3名、广东省第2名,实力稳居全省民办高职第一梯队。
学校还先后获评教育部首批“全国国防教育特色学校”、“广东最具社会认可度学院”等多项重磅荣誉,用硬核实力诠释“优质民办高职”的硬核底气。
校园环境自带治愈 buff。教学楼、实验室、运动场、宿舍、食堂等学习生活配套一应俱全,硬件条件拉满。周边商圈、餐饮、医疗等生活配套完善,健康保障全方位满足。
为什么选南洋理工?
升学无忧:多路劲冲刺本科
学校高度重视学子深造需求,搭建了“专本同读+普通专升本+国际班”三维升学通道:
专本同读:与华南师范大学、华南农业大学等多所本科院校合作,开设21个本科专业,大三毕业可同时拿到自考本科和专科毕业证,性价比拉满;
普通专升本:开设系统升本辅导课程,全程护航备考,历年升学率在同类院校中名列前茅,无数师兄师姐圆梦本科;
国际班:携手韩国庆南大学、新加坡SHRM莎瑞管理学院等海外院校,开启3+1学分互认项目,4年即可拿下海外全日制本科学历,专本连读一步到位。
就业有底气:校企共育,订单式培养
学校与近300家优质企业建立长期合作关系,推行“校企合作、产教融合”培养模式,开设订单班,让学生在校就能接触行业前沿技术、参与企业实践,实现“毕业即就业”!
每年举办多场校园招聘会,提供充足就业岗位,毕业生遍布先进制造、人工智能、跨境电商、医疗卫生等多个领域,凭借过硬技能赢得企业认可。
育人有温度:全方位护航成长
学校拥有一支师德高尚、业务精湛的优秀师资队伍,汇聚了大批行业名师与企业技术骨干。以匠心育人、以实干育才,真正做到授人以渔、立德树人。
优秀教师
助学有力度:无负担逐梦前行
学校设立完善的奖助学金体系、助学贷款政策,覆盖困难帮扶、学业奖励、创新创业等多个方面,助力每一位学子无负担求学!
成长有广度:多元社团润青春
课余时间,50+个学生社团、各类科技文化活动、体育赛事精彩纷呈,让你在学习之余,收获友谊、锻炼能力、丰富青春。
微信
新浪微博
QQ空间
QQ好友
豆瓣
Facebook
Twitter













































