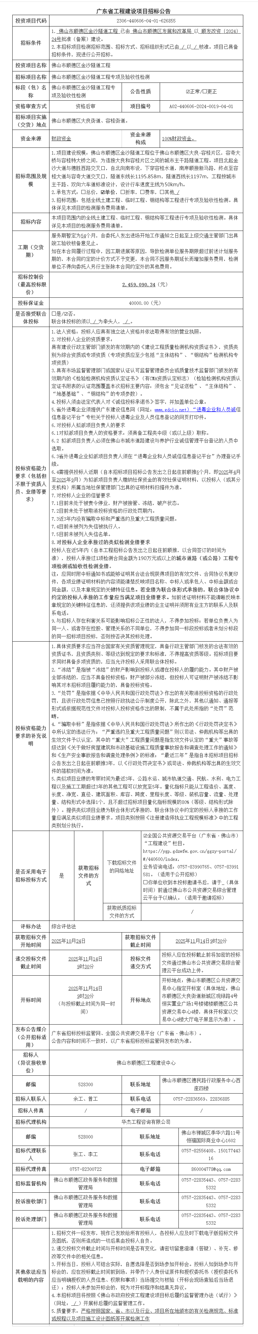
佛山市顺德区金沙隧道工程专项及验收性检测招标公告
-
佛山市顺德区杏坛镇税收协同共治工作站2026年护税服务项目竞争性磋商公告
-
测绘地理信息技术服务(实景三维佛山建设(二期))招标公告
-
2025-2027年南海桂城街道市政过街通道管养项目竞争性磋商公告
-
季华实验室GPU服务器采购项目招标公告
-
2026、2027年度食堂食品供货配送服务采购项目竞争性磋商公告
-
市机关食堂水产类食材配送服务项目招标公告
-
广州中医药大学顺德医院采购消化道动力检测系统等设备一批项目竞争性磋商公告
-
佛山市高明区更合镇合创生厂周边道路及附属设施提升工程竞争性磋商公告
-
广州至三水高速公路改扩建工程勘察设计咨询招标公告
-
佛山市三水区新城医院建设项目-科教楼4层实验室装修工程施工招标公告
11月12日-14日
佛山市中小学生迎来三天秋假
期间无人带娃怎么办?
学校如何兜底?作业多怎么办?
家长关切的秋假相关问题
市教育局作出全面回应
👇👇👇
此前,市教育局印发《佛山市教育局关于开展中小学春秋假试点工作的通知》,2025-2026学年将在全市义务教育阶段学校进行春秋假试点。2025-2026学年秋假安排在11月12日-14日,共三天,加上周末形成五天小长假。春假安排在“五一”假期前后,共两天,具体时间待国务院公布2026年节假日放假安排后确定,加上“五一”假期形成7天长假。
家校社联动
为秋假保驾护航
为确保春秋假顺利实施,佛山市教育局在过去两个月已开展系统性筹备工作。
一方面,通过组织全市中小学进行摸底调查,充分了解家长意愿,并要求各校提前做好家校沟通与兜底服务准备。
另一方面,积极联动市文广旅体局、市科技局、市妇联、团市委、市总工会等多个部门,整合社会资源,系统筛选一批文化场馆、研学基地及社区场室,为学生在秋假期间提供丰富的实践选择。
还与市人社局加强协同,推动企业、事业单位落实带薪休假制度,鼓励家长在秋假期间陪伴子女走出课堂,在共同游览中拓宽视野、增进交流。
三种模式自愿选择
充分尊重家庭意愿
为回应不同家庭的多样化需求,佛山市各中小学在秋假期间将提供三种参与模式,由家长自愿选择。具体包括:
学校组织的校外实践,将假期转化为行走中的学习课堂;
家长主导的亲子出游,鼓励家庭自主安排行程,共度亲子时光;
校内托管服务,为无法参与前述活动的学生提供照护与活动空间。
目前全市各校已制定秋假活动方案,以“自愿、公益、非营利”为原则提供校外实践活动。其中,禅城区张槎中心小学围绕“自然感知、社会体验、文化传承”三大维度,打造“自然探索家”“职业体验官”“文化传承者”主题活动,实现全员参与、全程覆盖、全面成长。南海区黄岐中心小学以劳动教育、体能训练为核心,设计趣味性、参与度高的活动。
市教育局相关负责人表示,充分尊重家长的选择权,各学校不会以举办全校性或全年级性活动等名义变相阻止学生放假,也不会强制或限制学生选择特定假期安排方式。
免费托管与平台指引并举
确保假期“真减负”
在服务保障方面,各学校将对有需要的学生提供免费校内托管,其间早午餐、午休等服务照常运行,切实解除家长后顾之忧。
为提升假期质量,市教育局将上线“佛山春秋假研学平台”,平台将分自然科普、历史文化、劳动教育、科技创新、民俗体验等板块,集纳各区所有省级、市级研学营地、劳动教育实践基地,整合全市优质实践资源,提供一站式查询服务。市教育局还将发布全市免费开放的博物馆、青少宫等场所清单,方便家庭自主安排。
对于选择居家休整的学生,学校也将提供分年级的阅读、观影与劳动锻炼指南,引导学生度过充实有益的假期。
在监管层面,市教育局明确要求,秋假期间学校不得组织学科培训、复习考试或集体授课。各级教育部门将开展实地抽查,并邀请家长代表参与监督,确保政策执行不走样,真正实现“为学生减负、为成长赋能”的初衷。
春秋假的设置,是遵循教育规律,为学生提供张弛有度的成长空间的科学尝试。市教育局负责人表示,佛山实施春秋假试点,出发点就是在于贯彻落实国家有关“双减”政策要求,调整中小学生学习节奏,引导学生更多地走出课堂、走向社会、走进大自然,减轻学生过重课业负担,形成劳逸结合的良好状态,促进学生的全面发展。
微信
新浪微博
QQ空间
QQ好友
豆瓣
Facebook
Twitter












































































































































































































































