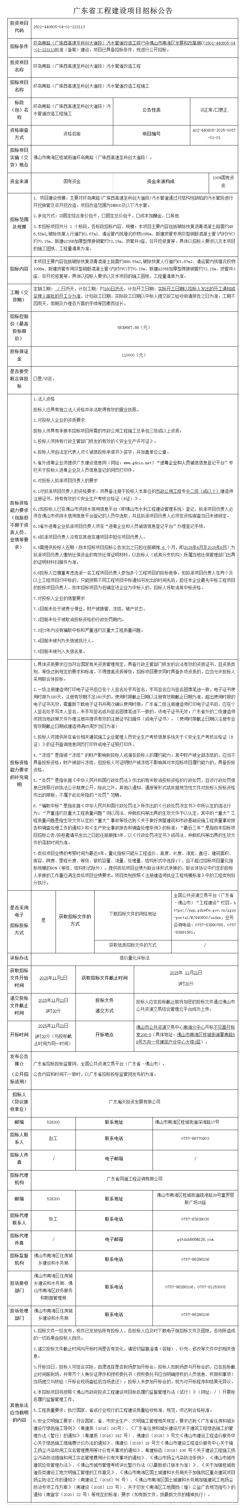
南海区环岛南路(广珠西高速至科创大道段)污水管道改造工程施工招标公告
-
禅城南庄污水处理厂首期扩容改造项目设计招标公告
-
新建珠海至肇庆高铁江门至珠三角枢纽机场段站房及相关工程JJZH-3标重要自购物资钢材、水泥采购招标公告
-
佛山市三水乐平片区污水管网完善工程(一期)(标段一)施工招标公告
-
南海区环岛南路(广珠西高速至科创大道段)污水管道改造工程施工招标公告
-
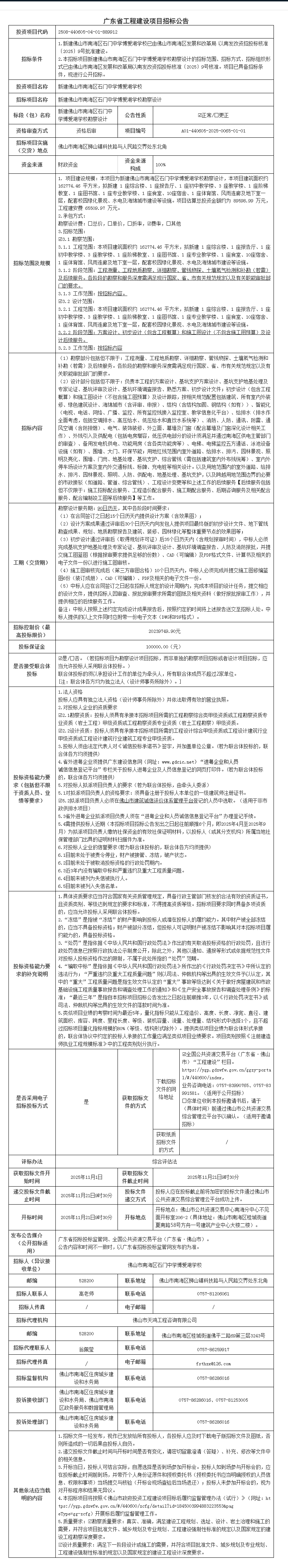
新建佛山市南海区石门中学博爱湖学校勘察设计招标公告
-
顺德区南顺第二联围水体综合整治工程-水环境整治工程(二期)-水生态修复工程勘察设计招标公告
-
医疗设备带及呼叫系统、医用等离子体空气消毒器采购项目招标公告
-
HRP医院资源管理系统升级二期(二次)招标公告
-
职工食堂食材采购招标公告
-
顺德大良派出所小区出租屋监控网络租赁项目招标公告
佛山市南海区国有建设用地使用权网上挂牌出让公告
经佛山市人民政府批准,佛山市自然资源局决定委托佛山市公共资源交易中心南海分中心采用网上挂牌方式出让下列地块的国有建设用地使用权。现将有关事项公告如下:
一、网上挂牌出让地块的基本情况和规划指标要求:
备注:本宗地设有保密底价。本宗地开发建设需符合产业类型、注册资本、固定资产投资总额、经营纳税总额、引入企业、应税营业收入总额、外贸进出口值等方面的要求,具体事项详见网上挂牌出让文件。
二、中华人民共和国境内外的法人和其他组织,除法律、法规另有规定外,均可申请单独参加竞买活动。(本宗地不接受联合竞买)
三、本次国有建设用地使用权网上挂牌采用增价方式进行报价,按照价高者得的原则确定竞得人。
四、有意参与竞价者可登录佛山市国有建设用地使用权和矿业权网上交易系统(下称“网上交易系统”,网址:http://jy.ggzy.foshan.gov.cn:3680/TPBank/newweb/framehtml/onlineTradex/index.html)、广东省公共资源交易平台(佛山市)(网址:https://ygp.gdzwfw.gov.cn/#/440600/index)以及佛山市南海区人民政府网(网址:http://www.nanhai.gov.cn)佛山市公共资源交易中心南海分中心网页下载相关出让文件。
五、本宗地的公告期自2025年10月31日至2025年11月20日止;网上报价期限为2025年11月21日8时30分至2025年12月1日10时30分止。竞买保证金须于2025年11月29日17时之前到达本中心指定账户后,方可参加竞买(以美元或港元交纳竞买保证金的,竞买申请人应详尽了解国家关于外资及外汇管理的相关规定)。上述时间均以网上交易系统的服务器时间为准。
六、需要到交易地块现场踏勘的竞买人请与佛山市公共资源交易中心南海分中心联系。
七、本次网上挂牌仅接受网上竞买申请和竞买报价,不接受书面、邮寄、电子邮件、电话、传真、口头等其他形式的申请。
八、自本次公告起至网上挂牌截止期间,如有关于本宗地竞买文件的修改、澄清、说明等将通过网上交易系统以及佛山市南海区人民政府网发布,请有意参与竞买者密切留意。其它未尽事宜,详见本宗地的网上挂牌出让文件。
九、联系方式
(一)业务咨询:0757-81631272、86369923
(二)系统使用咨询:0757-83990765
(三)地址:佛山市南海区桂城街道夏南路58号公共资源交易中心
微信
新浪微博
QQ空间
QQ好友
豆瓣
Facebook
Twitter












































































































































































































































