高明更合镇政府饭堂食材供应配送项目招标公告
项目概况
更合镇政府饭堂食材供应配送项目招标项目的潜在投标人应在广东省政府采购网https://gdgpo.czt.gd.gov.cn/获取招标文件,并于 2025年12月04日 09时30分 (北京时间)前递交投标文件。
一、项目基本情况
项目编号:440608-2025-01881
项目名称:更合镇政府饭堂食材供应配送项目
采购方式:公开招标
预算金额:5,800,000.00元
采购需求:
采购包1(更合镇政府饭堂食材供应配送项目):
采购包预算金额:5,800,000.00元
本采购包不接受联合体投标
合同履行期限:自签订合同生效之日起二年。
二、申请人的资格要求:
1.投标供应商应具备《中华人民共和国政府采购法》第二十二条规定的条件,提供下列材料:
1)具有独立承担民事责任的能力:在中华人民共和国境内注册的法人或其他组织或自然人,投标(响应)时提交有效的营业执照(或事业法人登记证或身份证等相关证明) 副本复印件。分支机构参加磋商响应的,须提供总公司和分公司营业执照副本扫描件,总公司出具给分支机构的授权书。如投标人为自然人的提供自然人身份证明复印件;如国家另有规定的,则从其规定。
2)有依法缴纳税收和社会保障资金的良好记录:须提供下列任一项证明材料:①提供投标截止日前6个月内(含投标截止时间当月)任意1个月依法缴纳税收和社会保障资金的相关材料。如依法免税或不需要缴纳社会保障资金的,提供相应证明材料。若已对接“粤省事”“粤商通”“粤信签”等系统的,可提供书面承诺声明函(格式自拟)。②提供《政府采购供应商资格信用承诺函》,承诺函格式见附件1。
3)具有良好的商业信誉和健全的财务会计制度:须提供下列任一项证明材料:①提供2024年度经第三方审计的财务状况报告复印件(财务状况报告须由第三方会计师事务所出具,能清晰显示第三方会计师事务所的印章,并能反映审计结论)。若已对接“粤省事”“粤商通”“粤信签”等系统的,可提供书面承诺声明函(格式自拟)。②基本开户行出具的资信证明复印件。③投标人可选择提供《政府采购供应商资格信用承诺函》,承诺函格式见附件1。
4)履行合同所必需的设备和专业技术能力:按投标(响应)文件格式填报设备及专业技术能力情况。
5)参加采购活动前3年内,在经营活动中没有重大违法记录:参照投标函或《政府采购供应商资格信用承诺函》相关承诺格式内容(承诺函格式见附件1)。 重大违法记录,是指供应商因违法经营受到刑事处罚或者责令停产停业、吊销许可证或者执照、较大数额罚款等行政处罚。(根据财库〔2022〕3号文,“较大数额罚款”认定为200万元以上的罚款,法律、行政法规以及国务院有关部门明确规定相关领域“较大数额罚款”标准高于200万元的,从其规定)
2.落实政府采购政策需满足的资格要求:
采购包1(更合镇政府饭堂食材供应配送项目)落实政府采购政策需满足的资格要求如下:
本项目属于专门面向中小企业采购的项目。只允许中小微企业、监狱企业、残疾人福利性单位参与本项目。中小企业具体标准根据《工业和信息化部、国家统计局、国家发展和改革委员会、财政部关于印发中小企业划型标准规定的通知》(工信部联企业[2011]300号)文件进行划分;监狱企业根据(财库[2014]68号)的规定;残疾人福利性单位根据(财库[2017]141号)的规定。提供有效的中小企业声明函(或残疾人福利性单位声明函或监狱企业证明文件),否则不予认定。本项目标的按照《中小企业划分标准规定》[工信部联企业[2011]300号)划分行业为:批发业。
3.本项目的特定资格要求:
采购包1(更合镇政府饭堂食材供应配送项目)特定资格要求如下:
(1)投标人未被列入“信用中国”网站(www.creditchina.gov.cn)“记录失信被执行人或重大税收违法失信主体或政府采购严重违法失信行为”记录名单;不处于中国政府采购网(www.ccgp.gov.cn)“政府采购严重违法失信行为信息记录”中的禁止参加政府采购活动期间。(以采购代理机构于投标(响应)截止时间当天在“信用中国”网站(www.creditchina.gov.cn)及中国政府采购网(http://www.ccgp.gov.cn/)查询结果为准,如相关失信记录已失效,投标人需提供相关证明资料)。
(2)单位负责人为同一人或者存在直接控股、 管理关系的不同供应商,不得同时参加本采购项目(或采购包) 投标(响应)。 为本项目提供整体设计、 规范编制或者项目管理、 监理、 检测等服务的供应商, 不得再参与本项目投标(响应)。 投标函相关承诺要求内容。
(3)投标人必须具有有效的《食品经营许可证》或《食品生产许可证》或食品经营许可(备案)证明。(如投标人的许可证与营业执照合并办理的,提供扫描营业执照二维码后的有效备案信息截图),投标(响应)时提交证件扫描件。
三、获取招标文件
时间: 2025年11月13日 至 2025年11月20日 ,每天上午 00:00:00 至 12:00:00 ,下午 12:00:00 至 23:59:59 (北京时间,法定节假日除外)
地点:广东省政府采购网https://gdgpo.czt.gd.gov.cn/
方式:在线获取
售价: 免费获取
四、提交投标文件截止时间、开标时间和地点
2025年12月04日 09时30分00秒 (北京时间)
递交文件地点:加密的电子投标(响应)文件请于截止时间前成功上传至“云平台项目采购系统”,广东省政府采购网https://gdgpo.czt.gd.gov.cn/。
开标地点:广东省政府采购网https://gdgpo.czt.gd.gov.cn/,本项目采用远程开标。
五、公告期限
自本公告发布之日起5个工作日。
六、其他补充事宜
1.本项目采用电子系统进行招投标,请在投标前详细阅读供应商操作手册,手册获取网址:https://gdgpo.czt.gd.gov.cn/help/transaction/download.html。投标供应商在使用过程中遇到涉及系统使用的问题,可通过020-88696588 进行咨询或通过广东政府采购智慧云平台运维服务说明中提供的其他服务方式获取帮助。
2.供应商参加本项目投标,需要提前办理CA和电子签章,办理方式和注意事项详见供应商操作手册与CA办理指南,指南获取地址:https://gdgpo.czt.gd.gov.cn/help/problem/。
3.如需缴纳保证金,供应商可通过"广东政府采购智慧云平台金融服务中心"(http://gdgpo.czt.gd.gov.cn/zcdservice/zcd/guangdong/),申请办理投标(响应)担保函、保险(保证)保函。
4.发布公告的媒介:中国政府采购网(www.ccgp.gov.cn),广东省政府采购网(https://gdgpo.czt.gd.gov.cn/),广东省公共资源交易平台(佛山市)(https://ygp.gdzwfw.gov.cn/#/440600/index),佛山择优招标代理有限责任公司网站(http://www.fszeyou.com/)。
七、对本次招标提出询问,请按以下方式联系。
1.采购人信息
名 称:佛山市高明区更合镇党政和人大办公室
地 址:佛山市高明区更合镇更合大道355号
联系方式:0757-88849323
2.采购代理机构信息
名 称:佛山择优招标代理有限责任公司
地 址:佛山市高明区荷城街道明理路6号103铺
联系方式:0757-88636683
3.项目联系方式
项目联系人:卢小姐
电 话:0757-88636683

-
佛山新城中欧中心周边基础设施提升工程施工(一期)招标公告
-
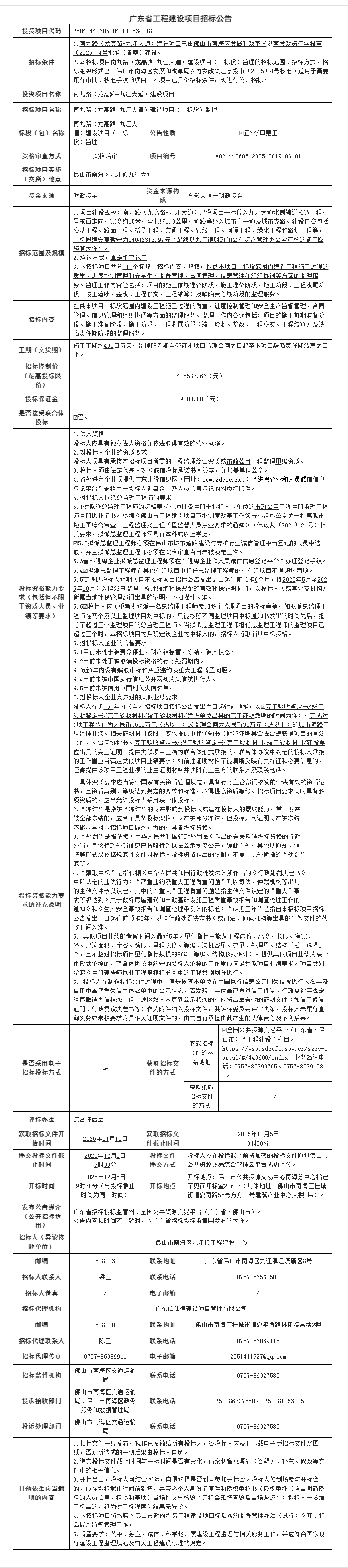
南九路(龙高路-九江大道)建设项目(一标段)监理招标公告
-
高明更合镇政府饭堂食材供应配送项目招标公告
-
2026年南海桂城堤围内河涌闸站建筑物零星维修养护工程竞争性磋商公告
-
南海区公共机构建设25MW分布式光伏项目设计采购施工总承包(EPC)4标段招标公告
-
南海区公共机构建设25MW分布式光伏项目设计采购施工总承包(EPC)3标段招标公告
-
佛山市南海区第八人民医院医疗用房改扩建工程(6号配电房)施工招标公告
-
甘竹溪大桥斜拉索耐火防护、李家沙大桥锚头耐火防护及斜拉索PE护套维护工程施工(T1标)崖门大桥斜拉索耐火防护工程施工(T
-
顺德容桂街道“无废镇街”工业固体废物集中收运体系试点示范建设项目竞争性磋商公告
-
继教科技能中心2号楼7楼装修工程竞争性谈判公告
项目概况
2026年桂城堤围内河涌闸站建筑物零星维修养护工程采购项目的潜在供应商应在广东省政府采购网https://gdgpo.czt.gd.gov.cn/获取采购文件,并于 2025年11月26日 09时00分 (北京时间)前提交响应文件。
一、项目基本情况
项目编号:FS2025(NH01)XS0020
项目名称:2026年桂城堤围内河涌闸站建筑物零星维修养护工程
采购方式:竞争性磋商
预算金额:3,800,000.00元
采购需求:
采购包1(2026年桂城堤围内河涌闸站建筑物零星维修养护工程):
采购包预算金额:3,800,000.00元
本采购包不接受联合体投标
合同履行期限:详见“第二章 采购需求”
二、申请人的资格要求:
1.投标供应商应具备《中华人民共和国政府采购法》第二十二条规定的条件,提供下列材料:
1)具有独立承担民事责任的能力:【在中华人民共和国境内注册的法人或其他组织或自然人,投标(响应)时提交有效的营业执照(或事业法人登记证或身份证等相关证明)副本复印件】
2)有依法缴纳税收和社会保障资金的良好记录:【响应供应商提供加盖其公章的《政府采购供应商资格信用承诺函》详见公告附件或提供投标截止日前 6 个月内任意 1 个月依法缴纳税收和社会保障资金的相关材料。如依法免税或不需要缴纳社会保障资金的,提供相应证明材料】
3)具有良好的商业信誉和健全的财务会计制度:【响应供应商提供加盖其公章的《政府采购供应商资格信用承诺函》详见公告附件或提供以下资料: 2024年度的财务状况报告或基本开户行出具的资信证明或财政部门认可的政府采购专业担保机构出具的担保函,成立不足一年的单位可以提供投标截止日前上一季度或月份财务会计报表】
4)履行合同所必需的设备和专业技术能力:【提供书面声明(格式自定)】
5)参加采购活动前3年内,在经营活动中没有重大违法记录:【响应供应商提供加盖其公章的《政府采购供应商资格信用承诺函》详见公告附件或参照投标文件格式作出声明。重大违法记录,是指供应商因违法经营受到刑事处罚或者责令停产停业、吊销许可证或者执照、较大数额罚款等行政处罚。(根据财库〔2022〕3 号文“较大数额罚款”认定为200万元以上的罚款,法律、行政法规以及国务院有关部门明确规定相关领域“较大数额罚款”标准高于200万元的,从其规定)】
2.落实政府采购政策需满足的资格要求:
采购包1(2026年桂城堤围内河涌闸站建筑物零星维修养护工程)落实政府采购政策需满足的资格要求如下:
本项目属于专门面向中小微企业采购,参与的供应商必须属于中小微企业。监狱企业、残疾人福利单位视同小型、微型企业。注:中小企业应填写的《中小企业声明函》为判定标准,残疾人福利性单位填写的《残疾人福利性单位声明函》为判定标准,监狱企业须供应商提供由省级以上监狱管理局、戒毒管理局(含新疆生产建设兵团)出具的属于监狱企业的证明文件,否则不予认定。本项目的企业划分标准所属行业为:建筑业。
3.本项目的特定资格要求:
采购包1(2026年桂城堤围内河涌闸站建筑物零星维修养护工程)特定资格要求如下:
(1)供应商未被列入“信用中国”网站(www.creditchina.gov.cn)“记录失信被执行人或重大税收违法失信主体或政府采购严重违法失信行为”记录名单;不处于中国政府采购网(www.ccgp.gov.cn)“政府采购严重违法失信行为信息记录”中的禁止参加政府采购活动期间。(以资格审查人员于投标(响应)截止时间当天在“信用中国”网站(www.creditchina.gov.cn)及中国政府采购网(http://www.ccgp.gov.cn/)查询结果为准,如相关失信记录已失效,供应商需提供相关证明资料)。
(2)单位负责人为同一人或者存在直接控股、 管理关系的不同供应商,不得同时参加本采购项目(或采购包) 投标(响应)。 为本项目提供整体设计、 规范编制或者项目管理、 监理、 检测等服务的供应商, 不得再参与本项目投标(响应)。 响应承诺函相关承诺要求内容。
(3)供应商必须具有建设部门颁发的水利水电工程施工总承包叁级或以上企业资质(须提供相关证书扫描件)。(注:如能提供响应供应商所在地区有关顺延资质资格有效期规定的,则视为仍然有效。)
(4)供应商必须具有有效的《安全生产许可证》(须提供相关证书扫描件)。(注:如能提供响应供应商所在地区有关顺延安全生产许可证有效期规定的,则视为仍然有效。)
(5)本采购包不接受联合体响应。
三、获取采购文件
时间: 2025年11月13日 至 2025年11月20日 ,每天上午 00:00:00 至 12:00:00 ,下午 12:00:00 至 23:59:59 (北京时间,法定节假日除外)
地点:广东省政府采购网https://gdgpo.czt.gd.gov.cn/
方式:在线获取
售价: 免费获取
四、响应文件提交
截止时间: 2025年11月26日 09时00分00秒 (北京时间)
地点:广东省政府采购网https://gdgpo.czt.gd.gov.cn/
五、开启
时间: 2025年11月26日 09时00分00秒 (北京时间)
地点:广东省政府采购网https://gdgpo.czt.gd.gov.cn/
六、公告期限
自本公告发布之日起3个工作日。
七、其他补充事宜
1.本项目采用电子系统进行招投标,请在投标前详细阅读供应商操作手册,手册获取网址:https://gdgpo.czt.gd.gov.cn/help/transaction/download.html。投标供应商在使用过程中遇到涉及系统使用的问题,可通过020-88696588进行咨询或通过广东政府采购智慧云平台运维服务说明中提供的其他服务方式获取帮助。
2.供应商参加本项目投标,需要提前办理CA和电子签章,办理方式和注意事项详见供应商操作手册与CA办理指南,指南获取地址:https://gdgpo.czt.gd.gov.cn/help/problem/。
3.如需缴纳保证金,供应商可通过"广东政府采购智慧云平台金融服务中心"(http://gdgpo.czt.gd.gov.cn/zcdservice/zcd/guangdong/),申请办理投标(响应)担保函、保险(保证)保函。
4.供应商根据采购文件要求,使用投标客户端制作电子投标文件。具体步骤详见智慧采购云平台项目电子交易系统资料下载的操作指南中的供应商指南。
5.本项目开标方式为“远程开标”,有关事项如下:
(1)由云平台进行自动在线签到及在线解密。
(2)项目开标时,投标人应当使用编制本项目(采购包)电子投标文件时加密所用数字证书开始解密,解密时限为主持人开启远程解密起30分钟内完成,逾期未完成解密将作无效投标处理。各投标人在参加开标之前须自行对使用电脑的网络环境、驱动安装、客户端安装以及数字证书的有效性等进行检测,确保可以正常使用。
八、凡对本次采购提出询问,请按以下方式联系。
1.采购人信息
名 称:佛山市南海区桂城街道水利排灌养护站
地 址:佛山市南海区平洲三洲水闸
联系方式:0757-86703092
2.采购代理机构信息
名 称:广东宏俊工程项目管理有限公司
地 址:广东省佛山市南海区桂城街道简平路7号南舜广场8座8层803
联系方式:13433107113(主动公开)
3.项目联系方式
项目联系人:陈工
电 话:13433107113(主动公开)

微信
新浪微博
QQ空间
QQ好友
豆瓣
Facebook
Twitter












































































































































































































































