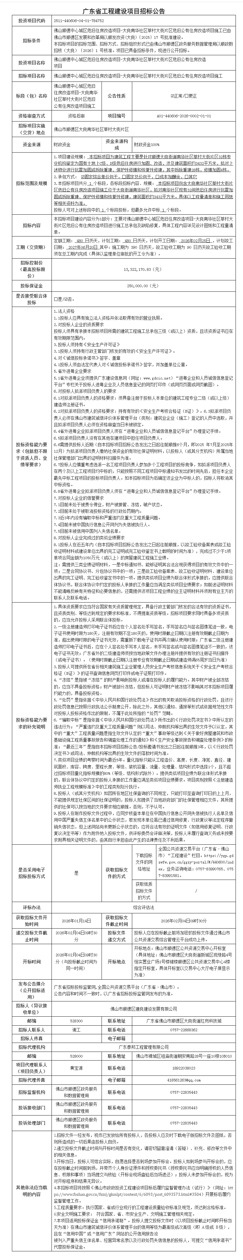
佛山顺德中心城区危旧住房改造项目-大良南华社区莘村大街片区危旧公有住房改造项目施工招标公告
-
南海桂城瀚天专精特新产业园(三山东区园)项目高压变配电工程招标公告
-
三水云东海片区产业配套完善项目14标施工招标公告
-
佛山市南海区老旧供水管网改造及漏损治理工程-百东旧樵丹路新开村至大岗宿舍DN400管改造工程招标公告
-
顺德龙江镇朝阳工业园规划三路建设工程(海翔路-规划一路)监理招标公告
-
佛山市南海区良安水系水环境综合治理项目—罗村涌引水工程招标公告
-
佛山顺德中心城区危旧住房改造项目-大良升平社区危旧公有住房改造项目(一期)施工招标公告
-
三水区南山镇梁屋电排站重建工程施工招标公告
-
佛山市南海区良安水系水环境综合治理项目-罗村涌引水工程监理招标公告
-
广州新机场城镇批次报批项目用地审查及相关专题技术咨询服务招标公告
-
佛山顺德中心城区危旧住房改造项目-大良南华社区莘村大街片区危旧公有住房改造项目施工招标公告
项目概况
电子信息学科交叉平台能源智能管控调度综合研发平台招标项目的潜在投标人应在广东省政府采购网https://gdgpo.czt.gd.gov.cn/获取招标文件,并于 2026年02月03日 09时30分 (北京时间)前递交投标文件。
一、项目基本情况
项目编号:440601-2026-00042
项目名称:电子信息学科交叉平台能源智能管控调度综合研发平台
采购方式:公开招标
预算金额:6,110,000.00元
采购需求:
二、申请人的资格要求:
1.投标供应商应具备《中华人民共和国政府采购法》第二十二条规定的条件,提供下列材料:
1)具有独立承担民事责任的能力:具有独立承担民事责任的能力:在中华人民共和国境内注册的法人或其他组织或自然人,投标时提交有效的营业执照(或事业法人登记证或身份证等相关证明)副本扫描件。分支机构投标的,须提供总公司和分公司营业执照副本扫描件,总公司出具给分支机构的授权书。
2)有依法缴纳税收和社会保障资金的良好记录:有依法缴纳税收和社会保障资金的良好记录:须提供下列任一项证明材料:①提供投标截止日前6个月内(含投标截止时间当月)任意1个月依法缴纳税收和社会保障资金的相关材料(如依法免税或不需要缴纳社会保障资金的,提供相应证明材料)扫描件,②提供《政府采购供应商资格信用承诺函》作为证明材料(格式详见采购公告附件)。
3)具有良好的商业信誉和健全的财务会计制度:具有良好的商业信誉和健全的财务会计制度:提供《政府采购供应商资格信用承诺函》(格式详见采购公告附件)或提供以下三种证明材料之一即可:①提供2024年度的财务状况报告,财务状况报告须由第三方会计师事务所出具,并能清晰显示第三方会计师事务所的印章和注册会计师签字盖章,且能反映审计结论;②基本开户银行出具的资信证明(要求:提供投标截止之日前6个月内(含投标截止时间当月)任意一个月出具的资信证明。如资信证明不能体现基本开户账户的,应另附开户许可证(无开户许可证的,可提供由银行开具的《基本存款账户信息》(公户账户主档)或其他相关证明资料);③财政部门认可的政府采购专业担保机构出具的投标担保函。
4)履行合同所必需的设备和专业技术能力:履行合同所必需的设备和专业技术能力:提供《政府采购供应商资格信用承诺函》(格式详见采购公告附件)或提供具有履行合同所必需的设备和专业技术能力的其他证明材料。
5)参加采购活动前3年内,在经营活动中没有重大违法记录:参加采购活动前3年内,在经营活动中没有重大违法记录:须提供下列任一项证明材料:①参照投标函相关承诺格式内容进行承诺。②提供《政府采购供应商资格信用承诺函》作为证明材料(详见采购公告附件)。重大违法记录,是指供应商因违法经营受到刑事处罚或者责令停产停业、吊销许可证或者执照、较大数额罚款等行政处罚。(根据财库〔2022〕3号文,“较大数额罚款”认定为200万元以上的罚款,法律、行政法规以及国务院有关部门明确规定相关领域“较大数额罚款”标准高于200万元的,从其规定。)
2.落实政府采购政策需满足的资格要求:
采购包1(能源零距离触达综合调度平台)落实政府采购政策需满足的资格要求如下:
采购包整体专门面向中小企业采购,监狱企业、残疾人福利性单位视同小型、微型企业。(1)中小企业评审及《中小企业声明函》填写要求:①本项目为货物类项目,供应商须根据本项目采购类别选择对应的《中小企业声明函》填写。②本项目采购标的对应的中小企业划分标准所属行业详见采购文件“第二章采购需求-2.技术标准与要求”,中小企业划型标准详见《关于印发中小企业划型标准规定的通知》(工信部联企业〔2011〕300号)(http://www.gov.cn/zwgk/2011-07/04/content_1898747.htm)。③供应商提交的《中小企业声明函》应按要求完整填写所有信息,填写说明详见本项目采购公告附件“货物类项目中小企业声明函模板(填写说明)”。④涉及多个采购标的且由不同制造商制造或者由不同供应商承建(承接)的,应当逐一填报每个采购标的的制造商或者承建(承接)供应商信息。(2)监狱企业评审要求:提供由省级以上监狱管理局、戒毒管理局(含新疆生产建设兵团)出具的属于监狱企业的证明文件。(3)残疾人福利性单位评审要求:提供《残疾人福利性单位声明函》。
采购包2(高倍率宽温域储能设备)落实政府采购政策需满足的资格要求如下:
采购包整体专门面向中小企业采购,监狱企业、残疾人福利性单位视同小型、微型企业。(1)中小企业评审及《中小企业声明函》填写要求:①本项目为货物类项目,供应商须根据本项目采购类别选择对应的《中小企业声明函》填写。②本项目采购标的对应的中小企业划分标准所属行业详见采购文件“第二章采购需求-2.技术标准与要求”,中小企业划型标准详见《关于印发中小企业划型标准规定的通知》(工信部联企业〔2011〕300号)(http://www.gov.cn/zwgk/2011-07/04/content_1898747.htm)。③供应商提交的《中小企业声明函》应按要求完整填写所有信息,填写说明详见本项目采购公告附件“货物类项目中小企业声明函模板(填写说明)”。④涉及多个采购标的且由不同制造商制造或者由不同供应商承建(承接)的,应当逐一填报每个采购标的的制造商或者承建(承接)供应商信息。(2)监狱企业评审要求:提供由省级以上监狱管理局、戒毒管理局(含新疆生产建设兵团)出具的属于监狱企业的证明文件。(3)残疾人福利性单位评审要求:提供《残疾人福利性单位声明函》。
3.本项目的特定资格要求:
采购包1(能源零距离触达综合调度平台)特定资格要求如下:
(1)供应商未被列入“信用中国”网站(www.creditchina.gov.cn)“失信被执行人或重大税收违法失信主体或政府采购严重违法失信行为记录名单”;不处于中国政府采购网(www.ccgp.gov.cn)“政府采购严重违法失信行为信息记录”中的禁止参加政府采购活动期间。(以采购代理机构于投标截止时间当天在“信用中国”网站(www.creditchina.gov.cn)及中国政府采购网(http://www.ccgp.gov.cn/)查询结果为准,如相关失信记录已失效,供应商需提供相关证明资料)。
(2)供应商必须符合法律、行政法规规定的其他条件:单位负责人为同一人或者存在直接控股、管理关系的不同供应商,不得同时参加本采购项目(采购包)投标。为本项目提供整体设计、规范编制或者项目管理、监理、检测等服务的供应商,不得再参与本项目投标。依据投标函承诺相关要求内容。
采购包2(高倍率宽温域储能设备)特定资格要求如下:
(1)供应商未被列入“信用中国”网站(www.creditchina.gov.cn)“失信被执行人或重大税收违法失信主体或政府采购严重违法失信行为记录名单”;不处于中国政府采购网(www.ccgp.gov.cn)“政府采购严重违法失信行为信息记录”中的禁止参加政府采购活动期间。(以采购代理机构于投标截止时间当天在“信用中国”网站(www.creditchina.gov.cn)及中国政府采购网(http://www.ccgp.gov.cn/)查询结果为准,如相关失信记录已失效,供应商需提供相关证明资料)。
(2)供应商必须符合法律、行政法规规定的其他条件:单位负责人为同一人或者存在直接控股、管理关系的不同供应商,不得同时参加本采购项目(采购包)投标。为本项目提供整体设计、规范编制或者项目管理、监理、检测等服务的供应商,不得再参与本项目投标。依据投标函承诺相关要求内容。
三、获取招标文件
时间: 2026年01月12日 至 2026年01月19日 ,每天上午 09:00:00 至 12:00:00 ,下午 14:30:00 至 17:30:00 (北京时间,法定节假日除外)
地点:广东省政府采购网https://gdgpo.czt.gd.gov.cn/
方式:在线获取
售价: 免费获取
四、提交投标文件截止时间、开标时间和地点
2026年02月03日 09时30分00秒 (北京时间)
递交文件地点:本项目需网上提交电子版投标(响应)文件
开标地点:广东政府采购智慧云平台项目采购系统远程电子开标
五、公告期限
自本公告发布之日起5个工作日。
六、其他补充事宜
1.本项目采用电子系统进行招投标,请在投标前详细阅读供应商操作手册,手册获取网址:https://gdgpo.czt.gd.gov.cn/help/transaction/download.html。投标供应商在使用过程中遇到涉及系统使用的问题,可通过020-88696588 进行咨询或通过广东政府采购智慧云平台运维服务说明中提供的其他服务方式获取帮助。
2.供应商参加本项目投标,需要提前办理CA和电子签章,办理方式和注意事项详见供应商操作手册与CA办理指南,指南获取地址:https://gdgpo.czt.gd.gov.cn/help/problem/。
3.如需缴纳保证金,供应商可通过"广东政府采购智慧云平台金融服务中心"(https://gdgpo.czt.gd.gov.cn/zcdservice/zcd/guangdong/),申请办理投标(响应)担保函、保险(保证)保函。
4.供应商应从广东省政府采购网(https://gdgpo.czt.gd.gov.cn/)上广东政府采购智慧云平台(以下简称“云平台”)的政府采购供应商入口进行免费注册后,登录进入项目采购系统完成项目登记并在线获取招标(采购)文件;未按上述方式获取招标(采购)文件的供应商,其投标(响应)资格将被视为无效。
5.本项目需网上提交电子版投标(响应)文件。
6.开标(开启)方式为远程电子开标。投标人的法定代表人或其授权代表应当按照本采购公告载明的时间和模式等要求参加开标(开启)。在投标截止时间前,应当登录云平台开标大厅进行签到,并且填写授权代表的姓名与手机号码。若因签到时填写的授权代表信息有误而导致的不良后果,由供应商自行承担。
七、对本次招标提出询问,请按以下方式联系。
1.采购人信息
名 称:佛山大学
地 址:广东省佛山市南海区狮山镇广云路33号佛山大学
联系方式:0757-85517246
2.采购代理机构信息
名 称:广东洲际招标代理有限公司
地 址:东莞市南城区元美路2号财富广场B座13A层08室
联系方式:0769-23328188
3.项目联系方式
项目联系人:叶子昌、袁肖珍
电 话:0769-23328188
微信
新浪微博
QQ空间
QQ好友
豆瓣
Facebook
Twitter














































































































































































































































