10月9日起,南海西樵山推出夜间自驾游!
西樵山又有新玩法啦
10月9日起景区推出夜间自驾游产品
从景区南门出发
进入西樵山幻彩之夜
解锁大湾区夜游新地标!
保姆级攻略指南如下👇
此外
从2025年10月1日起
西樵山景区正式开放夜游
重磅推出“一梦星河·幻彩樵山”夜游项目
宝峰寺(南海观音)祈福音乐喷泉
同步盛大开启
夜光龙狮、水幕光影秀、水韵梵音
文化与科技光影交织出视听盛宴
赶紧来打卡吧图片
(夜间演艺以现场安排为准)
国庆假期已接近尾声
返程客流逐渐攀升
据交警部门发布的交通预测数据显示
10月7日、8日
广东省将迎来双节返程小高峰
高速公路车流量预计达到951万车次
市民需提前做好出行规划
合理安排返程时间
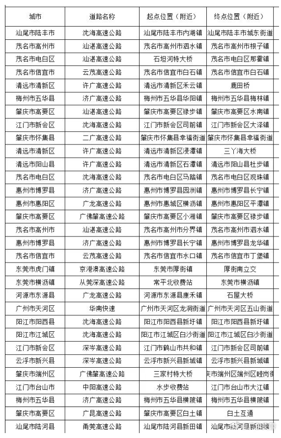
广东省内高速易缓行路段
10月7日16时30分,全省高速通行缓慢长度超过3公里,时间超过30分钟的点段共31个,在江门市(3)、河源市(1)、茂名市(6)、云浮市(1)、惠州市(3)、清远市(3)、东莞市(2)、阳江市(2)、汕尾市(2)、梅州市(2)、肇庆市(5)、广州市(1)。
佛山市内高速易缓行路段
佛山市公安局交管部门预计,佛山辖区以下高速公路,将呈现明显的出返程缓行特征:

出发前别忘了
了解一下返程安全知识
提前规划路线、错峰出行
希望大家能够平安返程
👇👇👇
01、提前规划,错峰避堵
假期出行,应提前做好规划,及时了解路况信息和天气情况,合理安排出行时间和路线,尽量错峰出行。若遇恶劣天气,优先考虑延期出行或调整路线,确认安全后再出发。建议实时关注交通路况,灵活调整行程安排。
02、守法驾驶
驾车出行时,要遵规守法,切勿超速行驶、强超强会;长途驾驶,要注意休息,切勿疲劳驾驶;牢记“开车不喝酒、喝酒不开车”,切勿酒驾醉驾;驾乘汽车务必全程系好安全带;夜间和雨雪雾天气行车,注意“降速、控距、亮尾”,确保安全驾驶。
03、文明驾驶,严守安全
高速公路行车,要保持安全车距和规定车速,遇交通拥堵,切勿随意穿插、占用应急车道。临近高速出口要注意观察、提前变道,错过出口时切勿急刹车或倒车。发生交通事故,要“车靠边、人撤离、即报警”,避免发生二次事故。
驾车前往山区景区,要注意观察、文明礼让,通过没有信号灯的路口要“一慢二看三通过”;行经急弯陡坡、长下坡、临水临崖等道路,要降低车速,切勿在弯坡路段超速行驶、变道超车。
04、大车返程安全提示
返程途中,请广大大客车、大货车驾驶人自觉遵守交通安全法规,严禁超速、超载行驶。车辆速度过快或负荷过重,极易导致制动失效、侧翻等严重事故。
遇前方拥堵、施工、事故或恶劣天气等情况,请提前减速慢行,保持安全车距,依次通行,不急刹、不争道。
行驶中如车辆出现故障,应立即靠边停车,开启危险报警闪光灯,在来车方向150米外设置警告标志,并迅速撤离至护栏外安全区域。
同时,请中重型货车、大中型客车靠右侧通行。
如遇缓行
请牢记这些知识点
👇👇👇
堵车牢记十二字法则
拥堵路段容易发生追尾、擦碰事故。
如遇前方排队缓行,一定要早减速、早示意、留空间、顾前后,给自己和其他车辆留出安全反应距离。
遇到临时管控,需要跟车通行时,注意低速慢行,保持车距,不要随意变更车道产生新的拥堵。
再堵也不能走“捷径”!
👇👇👇
堵车时,个别驾驶人将应急车道当“捷径”,想比其他车辆更快摆脱堵车,殊不知这样做很可能会堵住救援的“生命通道”!
根据《道路交通安全违法行为记分管理办法》规定,驾驶机动车在高速公路或者城市快速路上,违法占用应急车道行驶的,一次记6分。
无论是返程还是仍在旅途
都要把安全放在首位
提前关注天气预报和路况信息
安全驾驶 平安返程
“旅游+体育+文化”多元体验升级世遗景点赛 联动社区共创国庆醒狮盛典
【2025年10月7日,澳门】作为本年度美高梅狮王争霸系列活动的压轴盛事,历时两日的第十二届“狮王争霸国际赛 2025 — 美高梅杯”于10月5日圆满闭幕。赛事于世遗地标妈阁庙前地隆重举行,吸引来自13个国家及地区的21支劲旅、近260名运动员参与角逐,竞逐四大赛事项目,包括:南狮规定桩阵自选套路(高桩)、女子传统南狮赛、青少年传统南狮赛和儿童组传统南狮赛四大项目桂冠。经过两日激烈竞逐,赛事终由中国龙狮运动协会—广东省佛山市南海黄飞鸿中联电缆武术龙狮协会技压群雄,夺得“狮王”宝座。
作为世界三大顶级南狮赛事之一及唯一设有女子传统南狮赛的赛事,本届的参赛队伍中的海外狮队占比逾六成,此外,青少年的参赛队伍较去年增加至8队,彰显“狮王争霸国际赛”IP影响力及逐年提升的国际化程度。本届赛事更与“狮艺文化周”同期联动,串联起“文化+体育+旅游”多元体验,在黄金周假期的叠加效应下,系列活动的国际参与度、民众参与热情及文化交流层面均创新高,不仅促进了中外狮艺的互鉴交流,更以醒狮精神凝聚跨文化共情,为“东亚文化之都.中国澳门”活动年再添亮点,向世界展现澳门独特的文化自信与城市活力。
赛事以狮王巡游庆典活动揭开序幕,各参赛队伍在妈阁庙前地轮番亮相。开幕仪式由中央人民政府驻澳门特别行政区联络办公室宣传文化部副部长白冰,澳门特别行政区政府体育局代局长李诗灵,旅游局代局长程卫东,文化局代局长郑继明,市政署市政管理委员会委员谭惠芳,教育及青年发展局中学教育处处长梁怡安,海事及水务局海事博物馆馆长薛启善,亚洲龙狮运动联合会主席、澳门武术总会理事长陈永杰,国际龙狮总会主席卢月弟,中国龙狮运动协会副主席黄钦添,以及美高梅中国控股有限公司总裁及首席营运官王志琪主礼。
美高梅中国控股有限公司总裁及首席营运官王志琪表示:“‘美高梅狮王争霸赛’创于2010年,十五年来不断创新与提升,逐步发展成融合‘竞技、文化、狮艺’的标志性IP,凭着美高梅品牌的坚毅精神,从单一国际邀请赛锐变成今天的世界三大甲级南狮赛事,这不仅是一场狮艺竞技,更是一场跨界融合体育、文化和旅游的盛典,将非遗技艺带入世遗景点,让市民与旅客深入社区,为本地社区经济注入活力。”
两日赛事精彩纷呈 尽显狮艺传承与交流
赛事首日(10月4日)由“南狮规定桩阵自选套路”赛事打头阵,14支本地及国际南狮劲旅展开同场竞技,争夺本届“美高梅狮王”殊荣。虽然受天气影响,“儿童组传统南狮赛”、“青少年传统南狮赛”、“女子传统南狮赛”临时移师至澳门综艺馆室内场地举行,但丝毫无损观众热情,众多狮迷依然踊跃入场,为各队伍打气,场面热烈,气氛高涨。
最终,中国龙狮运动协会 – 广东省佛山市南海黄飞鸿中联电缆武术龙狮协会凭精湛技艺与默契夺得狮王宝座;而新加坡艺威体育会及缅甸龙的传人龙狮团则分别获得亚、季军。
儿童组、青少年组及女子组赛事同样精彩,展现出新生代狮者的无限潜力与创新力量。“儿童组传统南狮赛”由本地狮队包办三甲,分别由美高梅金狮体育会 – A队荣膺幼狮狮王,美高梅金狮体育会 – B队获得亚军以及忠信体育会夺得季军。“女子传统南狮赛”方面,澳门麦旨梁龙狮体育会夺得女狮王殊荣,新加坡艺威体育会及中国香港中国国术龙狮总会狮队分获亚、季军。青少年组竞争尤为激烈,参赛队伍数为历届之最,最终由中国龙狮运动协会 – 深圳一德堂龙狮团夺冠,澳港柿山结义堂国术健身会以及缅甸龙的传人龙狮团分别获得亚军与季军。
连续多年担任赛事筹委之一的澳门武术总会副理事长潘敬文表示:“多年来见证赛事的成长,本年的参赛阵容可说是历届最强,队伍整体技术水准极高,现场观众的热烈反应就是最好的证明。我更钦佩主办方的创新和用心,他们为女子、青少年及儿童设立的专门组别,为全球狮队提供了发展方向,对文化传承的意义重大。我衷心希望未来能有更多海外非华裔的朋友爱上醒狮,我们也会继续努力,将这项传统文化真正推向全球。”
第十二届“狮王争霸国际赛 2025 — 美高梅杯”由美高梅和亚洲龙狮运动联合会合办,中国龙狮运动协会指导,澳门武术总会承办,获中联办宣文部、国际龙狮总会、体育局、教育及青年发展局、文化局、旅游局、市政署和海事及水务局鼎力支持。赛事全程通过美高梅官方社交媒体、世界龙狮网的社交媒体以及15个国内直播平台同步直播,线上线下总计近300万人观看,反响热烈。
“狮艺文化周”同期举行提升跨文化体验
由文化局及美高梅携手合办的“狮艺文化周2025”于赛事期间同步举行,作为“东亚文化之都.中国澳门”活动年的项目之一,活动首度汇聚中、日、韩三地狮艺文化,透过特展、交流分享会、社区展演及狮艺小学堂等多元互动环节,广邀公众参与,反响热烈。设于妈阁塘片区海事工房2号的三地狮艺文化特展展期至10月12日,吸引大量市民与旅客到场参观,逾百人报名参加工作坊与交流活动。活动更延伸至小区,三地狮队早前走进三盏灯圆形地进行快闪展演,与市民旅客近距离互动,气氛热闹。
有关详细的赛果资料,请参阅以下内容:
第十二届“狮王争霸国际赛 2025 — 美高梅杯”10月4日在世遗地标妈阁庙前地隆重举行。
第十二届“狮王争霸国际赛 2025 — 美高梅杯”颁奬典礼10月5日于澳门综艺馆举行。
中国龙狮运动协会—广东省佛山市南海黄飞鸿中联电缆武术龙狮协会凭精湛技艺与默契夺得本届男狮王宝座。
澳门麦旨梁龙狮体育会以9.18高分夺得本届女狮王殊荣。
中国龙狮运动协会-深圳一德堂龙狮团以9.12高分夺得本届青少年赛冠军。
美高梅金狮体育会 – A队及B队分别夺得幼狮赛冠军及亚军。
景点赛事吸收众多本地居民及游客进场观看。
中、日、韩三地狮队走进三盏灯休憩区与市民及旅客互动同乐。
美高梅与文化局携手呈献之“狮艺文化周2025”于9月27日在海事工房2号开展。
“狮艺文化周2025”特展分为南狮、北狮、日本狮和韩国狮四大主题展区。
“狮艺文化周2025”互动区让小朋友发挥创意,创作自己专属的狮子。
大人小朋友舞动南狮狮头体验这项非遗运动。
“狮艺文化周2025”活动首度汇聚中、日、韩三地狮艺团队进行文化交流。
参与“狮艺小学堂”的小朋友与中国湖洲北狮队伍合照。
微信
新浪微博
QQ空间
QQ好友
豆瓣
Facebook
Twitter












































































































































































































































