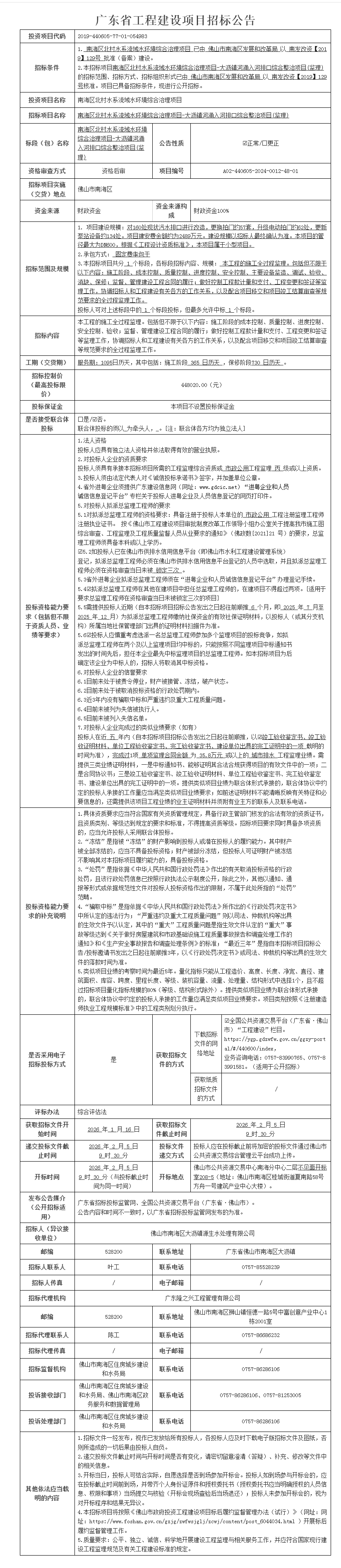
南海区北村水系流域水环境综合治理项目-大沥镇河涌入河排口综合整治项目(监理)招标公告
-
南海区北村水系流域水环境综合治理项目-大沥镇河涌入河排口综合整治项目(监理)招标公告
-
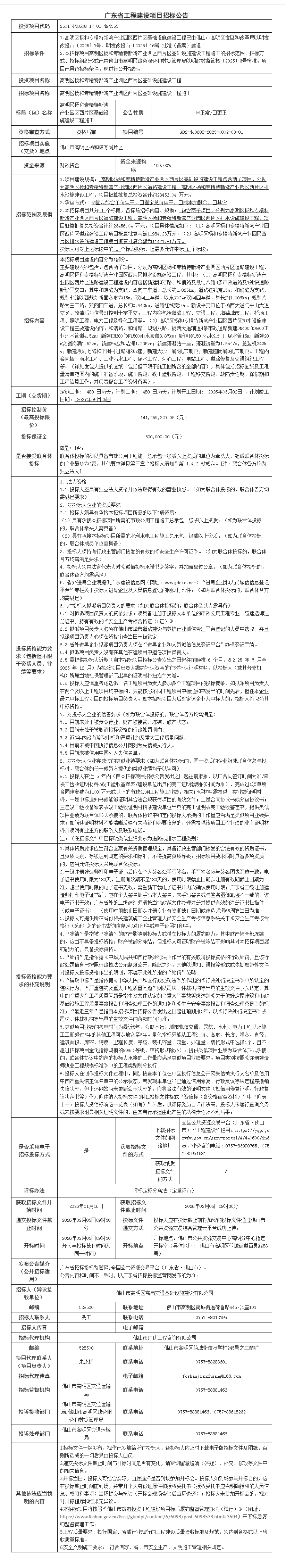
高明区杨和专精特新湾产业园区西片区基础设施建设工程施工招标公告
-
广州新机场工程民航信息弱电工程设计项目招标公告
-
广州新机场货运工程和行李处理工艺系统及相关配套工程设计服务招标公告
-
广佛肇工业园站周边片区开发项目-坑田站至瑞浦地块110KV电力迁改工程(涉铁部分)施工总承包招标公告
-
南控园创樵山智造园项目永久供电通道工程施工招标公告
-
佛山祖庙鲤鱼沙地块公办学校新建项目施工招标公告
-
南海里水镇宏岗专精特新产业集聚区规划二路及规划六路工程项目施工招标公告
-
三水云东海片区产业配套完善项目10标招标公告
-
2026年禅城区商事登记制度改革服务效能提升服务外包招标公告
(一)项目基本情况
1.招/出租人:佛山市南海区九江镇镇有资产管理有限公司
2.项目信息:
3.产权证照情况:上述标的有房产证粤房字第3080802号。
4.租金收取方式:租金采用先交付后使用的方式,承租人于每月5日前向出租人缴清当月租金。
(二)竞买资格及要求
1.中华人民共和国境内的企业法人、个体工商户(须开立银行账户)、自然人,除法律、法规另有规定外,均可申请参加竞买活动。
申请人必须以自己的名义交纳竞买保证金,不得由他人代交。申请人为企业法人、个体工商户的,须以企业法人、个体工商户开立的银行账户交纳保证金;未开立银行账户的个体工商户不能参加竞买,只能以自然人(经营者)名义申请和交纳保证金;申请人为自然人的,须以其本人名下开立的银行账户交纳保证金。
2.本次网上竞价采用增价方式进行报价,按照价高者得原则确定竞得人。
3.意向人可登录广东省公共资源交易平台(佛山市)>交易公开>国有产权>交易公告页面(网址:https://ygp.gdzwfw.gov.cn/ggzy-portal/#/440600/index)下载本项目交易文件。如有关于本项目交易文件的修改、澄清、说明等,将通过上述网址发布,不再另行通知,请意向人密切留意。
4.意向人需要现场查看交易资产状况的,请与招/出租人联系。
5.申请人提交竞买申请参与竞价的,请点击进入佛山市公共资源交易信息化综合平台-交易平台页面(网址http://jy.ggzy.foshan.gov.cn:3680/TPBank/newweb/framehtml/onlineTradex/indexzcjy.html)进行登录操作(操作指引详见交易须知)。
意向人、申请人、竞买人在网上交易使用电脑操作过程中,仅能使用IE9/IE10/IE11以上的IE浏览器,请勿使用其它浏览器,如出现不正确使用浏览器导致出现的问题,由意向人、申请人、竞买人自行负责承担。
6.本次网上竞价仅接受网上竞买申请和报价,不接受书面、邮寄、电子邮件、电话、传真、口头等其他形式的申请。
(三)交易时间
1.提交竞买申请时间:2026年1月15日至2026年1月24日17时30分止;
2.竞买保证金到账截止时间为2026年1月25日16时;
3.网上报价时间:2026年1月26日9时0分至9时30分,网上报价时间结束后,如有竞买人愿意参加网上限时竞价的,则系统自动进入网上限时竞价环节。
(四)特别提示
1.出租人承诺已如实披露项目信息,并对其披露信息的真实性、完整性、有效性负责。佛山市公共资源交易中心南海分中心对招/出租人披露的信息及其后果不承担任何法律责任。
2.佛山市公共资源交易中心南海分中心通过佛山市资产交易网上交易系统及粤公平网站发布的项目信息(包括但不限于公告信息、交易文件、合同条款等)并不构成佛山市公共资源交易中心南海分中心对项目的任何交易建议。意向竞买人应不依赖于已披露的项目信息并自行对项目的相关情况进行必要的尽职调查和充分了解,对是否竞买该项目及项目成交后可能发生的费用和存在的风险自行作出充分评估,并独立承担所有风险。意向竞买人一经申请参加竞买,即视为知晓、认可项目现状,佛山市公共资源交易中心南海分中心对此不承担任何法律责任。
(五)出租人对本《交易文件》拥有解释权,招/出租人主管部门对交易过程进行监督管理,对质疑投诉进行处理。
(六)联系方式
1.佛山市公共资源交易信息化综合平台系统使用咨询电话:0757-83990765
2.佛山市公共资源交易中心南海分中心
联系电话:0757-86322057、86396255
地址:佛山市南海区桂城街道夏南路58号公共资源交易中心
3.招/出租人:佛山市南海区九江镇镇有资产管理有限公司
联系人:谭小姐 联系电话: 0757-86566068
地址:佛山市南海区九江镇公资大楼二楼201室(九江客运站斜对面)
微信
新浪微博
QQ空间
QQ好友
豆瓣
Facebook
Twitter














































































































































































































































