高明拟入选“四好农村路”全国示范县
11月18日
交通运输部官网发布关于
2021年“四好农村路”全国示范创建结果的公示
高明入选“四好农村路”全国示范县公示名单
是本次公示佛山市唯一一个入选的区
根据公示,交通运输部联合有关部委组织开展了2021年“四好农村路”全国示范创建工作。经县(市)级申请、省级核查、专家评审、交叉复核等程序,拟将153个县级单位命名为“四好农村路”全国示范县,对40个市级单位通报表扬为“四好农村路”市域示范创建突出单位。
其中,佛山市高明区入选“四好农村路”全国示范县公示名单,佛山市入选了“四好农村路”市域示范创建突出单位公示名单。该结果现在正在公示阶段,公示期限为11月19日至25日。
明仔从高明区交通运输局获悉,近几年,高明区以“建好、管好、护好、运营好”农村公路为总目标,全面铺开农村公路的建设、管理、养护与运营。
至2020年底全区累计完成农村公路改造提升195.4公里,县、镇级农村公路管理机构设置率、农村公路列养率、农村四级以上等级公路比率、具备条件行政村通客车率实现“四个100%”,成功创建4条市级示范路、1个市级示范镇,并于2020年被省交通运输厅、省农业农村局、省扶贫开发办联合认定为广东省“四好农村路”示范县。
目前,高明区依托建设的四好农村路网,已基本形成了“30·15”交通新格局(即区内各镇30分钟抵达中心城区、各镇街15分钟驶入高速公路),为全面落实乡村振兴战略、加快推进农业农村现代化提供坚实保障。
2021年“四好农村路”
全国示范创建结果的公示名单(广东)
1、“四好农村路”全国示范县公示名单(广东)
广东:广州市番禺区、南雄市、佛山市高明区、廉江市、四会市、梅州市梅县区、蕉岭县、河源市源城区
2、“四好农村路”市域示范创建突出单位公示名单(广东)
广东:佛山市、江门市、梅州市
11月17日,大良应急办召开危险化学品及有机溶剂安全防范工作会议。街道党工委委员、办事处副主任梁泳斌出席会议,大良应急办及新滘、五沙等5个社区(村)安全生产负责人,辖区内危险化学品生产企业、重大危险源企业、有机溶剂使用重点企业主要负责人参加会议。
会议对近期各地事故进行通报,分析研判大良街道危化品、有机溶剂安全形势,警示教育企业负责人和管理人员提高安全意识,加强企业日常运转中各项安全防范措施的落实。结合化工企业秋冬季节特性、日常监管工作和近期各项专项整治,重点围绕事故警示教育、防静电措施、危险化学品使用量及存放要求、隐患排查及风险管控措施等方面,对近期安全生产工作提出相关要求和部署。
梁泳斌委员强调:各企业主要负责人和安全管理人员要清醒认识当前街道安全生产的严峻形势,把安全生产工作摆在更加突出的位置,吸取教训、举一反三,针对秋冬生产特性开展大排查、大整治、大演练;要从研判重大安全风险、化解重大安全风险、落实安全防范措施、加强隐患排查和整顿治理、强化统筹调度能力等五个方面狠下功夫,提高快速应急救援处置能力,时刻绷紧安全生产弦;执法监管人员要坚决落实“铁面、铁规、铁腕、铁心”要求,严厉打击非法违法行为,共同维护安全生产。
下阶段,大良应急办将扎实开展秋冬季节危险化学品和有机溶剂使用企业安全生产专项治理,推动企业风险研判和可视化风险管理工作,督促企业全面落实隐患自查自纠,及时消除安全隐患,确保安全生产。
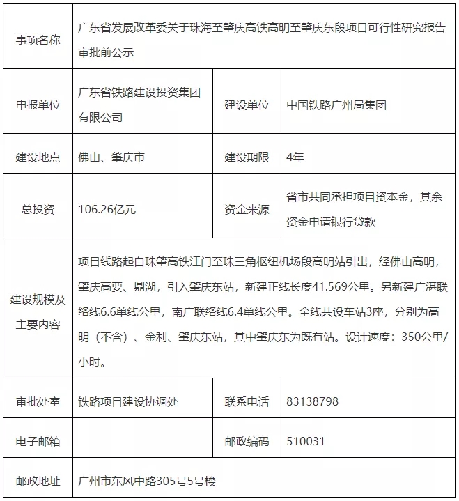
线路起自珠肇高铁江门
至珠三角枢纽机场段高明站引出
经高明,肇庆高要、鼎湖,引入肇庆东站
建设期限为4年
设计速度为350公里/小时
……
珠海至肇庆高铁高明至肇庆东段项目
又有新进展啦!
近日,广东省发展和改革委员会官网公示,珠海至肇庆高铁高明至肇庆东段项目的可行性研究报告进入审批前公示阶段。珠海至肇庆高铁高明至肇庆东段项目(亦可简称:珠肇高铁高明至肇庆东段)是近年来广佛肇三市市民高度关注的重点轨道交通项目。
此次公示显示,珠海至肇庆高铁高明至肇庆东段项目还将新建广湛联络线和南广联络线,未来将可实现与广湛高铁、南广铁路的快速连接。
珠肇高铁高明至肇庆东段
拟新建两条联络线
珠海至肇庆高铁高明至肇庆东段项目的线路起自珠肇高铁江门至珠三角枢纽机场段高明站引出,经佛山高明,肇庆高要、鼎湖,引入肇庆东站,新建正线长度41.569公里。
另新建广湛联络线6.6单线公里,南广联络线6.4单线公里。全线共设车站3座,分别为高明(不含)、金利、肇庆东站,其中肇庆东为既有站。珠海至肇庆高铁高明至肇庆东段项目的建设期限为4年,设计速度为350公里/小时。
新建联络线
将推动区域三大高铁牵手融合
从此次公示的线路设计和走向来看,珠海至肇庆高铁高明至肇庆东段项目对佛山市高明区乃至整个粤西地区而言,将带来诸多交通利好。珠海至肇庆高铁高明至肇庆东段项目将为高明区新增一座高铁站,并实现与珠三角枢纽机场的高铁联系。同时,珠海至肇庆高铁高明至肇庆东段项目还通过高铁联系,实现佛山高铁枢纽与肇庆高铁枢纽的牵手融合,从而实现粤西城市之间的高效交通互达。
值得一提的是,珠海至肇庆高铁高明至肇庆东段项目另外新建的两条联络线,意义更加重大。
新建的广湛联络线,将实现珠肇高铁与广湛高铁的快速连接,从而使粤港澳大湾区西部城市与粤西地区更多城市融合高铁一张网格局之中,实现更加高效便捷的区域间往来;
新建的南广联络线,有望实现珠肇高铁与南广铁路的快速连接,并有利于将佛山境内更多轨道交通枢纽融入高铁一张网之中,从而助力佛山内外区域更加高效的交通互达。
未来的广湛高铁线路将与广明高速富湾特大桥平行,横跨西江接入高明。洪海摄
未来,这两条联络线建成后,珠肇高铁、广湛高铁以及南广铁路将实现牵手融合,极大提升佛山西部高铁网及交通枢纽的辐射作用,从而为广佛全域同城化以及区域融合高质量发展提供新引擎、新动能。
微信
新浪微博
QQ空间
QQ好友
豆瓣
Facebook
Twitter
